![2026年中国5G工厂行业建设内容、相关政策、工厂建设现状、运营商项目数量及未来趋势分析:已建设超8000个5G工厂,建设质量同步提升[图]图2](https://xtechcon-static.oss-cn-chengdu.aliyuncs.com/xtimes/xtimes/images/2026-03-19/69bb4af5d4179.png)
5G工厂相关概述
5G工厂指充分利用以5G为代表的新一代信息技术,基于工业互联网新型基础设施,新建或改造产线、车间、工厂等生产现场,形成生产单元广泛连接、信息运营深度融合、数据要素充分利用、创新应用高效赋能的先进工厂。
5G工厂并不是简单的针对工厂内的5G网络建设与应用,而是以5G为重要基础,结合人工智能、数字孪生、云计算、AR/VR、边缘计算等一系列新的数字技术,加速创新,推动5G从生产外围到生产核心的应用,并为工业企业提供“5G+工业互联网”一体化的基础设施建设方案和业务场景改造方案。5G工厂建设内容主要包含基础设施建设、厂区现场升级、关键环节应用、网络安全防护等4个方面。
![2026年中国5G工厂行业建设内容、相关政策、工厂建设现状、运营商项目数量及未来趋势分析:已建设超8000个5G工厂,建设质量同步提升[图]图3](https://xtechcon-static.oss-cn-chengdu.aliyuncs.com/xtimes/xtimes/images/2026-03-19/69bb4af65042b.png)
企业应根据自身发展的客观规律和实际需求为导向,以技术可行、成本可控为前提,适度超前、兼具未来可扩展能力,从产线级、车间级和工厂级等任一层级开展5G工厂建设。无需先产线、再车间、再工厂。三个层级的5G工厂有不同的建设聚焦点:1)产线级聚焦在设备连接、数据采集和5G应用到生产控制环节等方面能力建设。2)车间级聚焦在多产线多系统之间协同生产,数据打通与系统集成水平提升等能力建设。3)工厂级聚焦在跨车间跨层级互联互通,生产、运营、管理等能力的全面提升。
![2026年中国5G工厂行业建设内容、相关政策、工厂建设现状、运营商项目数量及未来趋势分析:已建设超8000个5G工厂,建设质量同步提升[图]图4](https://xtechcon-static.oss-cn-chengdu.aliyuncs.com/xtimes/xtimes/images/2026-03-19/69bb4af6b61d4.png)
相关报告:智研咨询发布的《》
![2026年中国5G工厂行业建设内容、相关政策、工厂建设现状、运营商项目数量及未来趋势分析:已建设超8000个5G工厂,建设质量同步提升[图]图5](https://xtechcon-static.oss-cn-chengdu.aliyuncs.com/xtimes/xtimes/images/2026-03-19/69bb4af703680.png)
5G工厂相关政策
1、中央层面
5G工厂是“5G+工业互联网”规模化发展的重要任务之一,近年来,工信部发布了《5G规模化应用“扬帆”行动升级方案》《打造“5G+工业互联网”512工程升级版实施方案》《中小企业数字化赋能专项行动方案(2025—2027年)》等一系列政策,鼓励企业建设5G工厂。一系列政策的出台推动5G工厂建设步伐加速,5G应用生态不断壮大,进一步提升传统产业数字化和信息化建设水平。2022年工信部发布的《5G全连接工厂建设指南》,明确了5G工厂建设的总体要求、建设内容和建设路径,为产业界开展5G全连接工厂建设提供了指导,对企业降本、提质、增效的支撑重要作用不断显现。
![2026年中国5G工厂行业建设内容、相关政策、工厂建设现状、运营商项目数量及未来趋势分析:已建设超8000个5G工厂,建设质量同步提升[图]图6](https://xtechcon-static.oss-cn-chengdu.aliyuncs.com/xtimes/xtimes/images/2026-03-19/69bb4af74e3d4.png)
2、地方层面
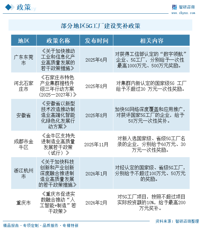
为进一步激发企业建设高水平5G工厂的积极性,国内多个省市已陆续出台一系列“真金白银”的奖补措施,通过资金扶持、政策倾斜等多元化形式,助力企业降低建设成本、推动5G工厂高质量落地,切实将政策红利转化为企业转型实效。如浙江杭州市提出对经认定的国家级、省级5G工厂,分别给予不超过100万元、50万元的奖励。重庆市提出对5G工厂项目,按照不超过项目实际投资额的10%,给予最高200万元奖补。
![2026年中国5G工厂行业建设内容、相关政策、工厂建设现状、运营商项目数量及未来趋势分析:已建设超8000个5G工厂,建设质量同步提升[图]图7](https://xtechcon-static.oss-cn-chengdu.aliyuncs.com/xtimes/xtimes/images/2026-03-19/69bb4af79966b.png)
![2026年中国5G工厂行业建设内容、相关政策、工厂建设现状、运营商项目数量及未来趋势分析:已建设超8000个5G工厂,建设质量同步提升[图]图8](https://xtechcon-static.oss-cn-chengdu.aliyuncs.com/xtimes/xtimes/images/2026-03-19/69bb4af7d7a22.png)
5G工厂建设现状
2019年我国5G商用牌照正式发放以来,基站规模屡创新高,关键技术创新突破取得新进展,用户用网体验明显改善。如今,我国已建成全球规模最大的5G网络。5G发展迈上新台阶,不仅推动信息通信业实现跨越式增长,更为经济社会数字化转型注入强劲动力。截至2025年底,5G基站达483.8万个,比2024年末净增58.8万个,5G基站占移动电话基站总数达37.6%,占比较2024年末提升4个百分点。其中,具备5G RedCap接入能力的基站数达206.4万个,占5G基站的42.7%。这也为5G工厂建设奠定了坚实的技术根基。
![2026年中国5G工厂行业建设内容、相关政策、工厂建设现状、运营商项目数量及未来趋势分析:已建设超8000个5G工厂,建设质量同步提升[图]图9](https://xtechcon-static.oss-cn-chengdu.aliyuncs.com/xtimes/xtimes/images/2026-03-19/69bb4af828b3a.png)
在制造业数字化转型需求日益迫切,以及国家政策大力扶持等多重因素推动下,我国5G工厂建设成效显著。2025年作为“十四五”时期5G工厂“百千万”行动收官之年,5G工厂建设已从起步探索迈入规模应用新阶段,截至2025年末,我国已建设超8000个5G工厂,广泛覆盖电子、装备制造、化工等多个行业,有效赋能传统产业转型升级,实现生产效能与产品质量双提升、运营成本稳步下降。此外,已有100家高水平5G工厂达到全球领先水平,平均产能提升25%,产品质量提升21%,运营成本降低19%。
![2026年中国5G工厂行业建设内容、相关政策、工厂建设现状、运营商项目数量及未来趋势分析:已建设超8000个5G工厂,建设质量同步提升[图]图10](https://xtechcon-static.oss-cn-chengdu.aliyuncs.com/xtimes/xtimes/images/2026-03-19/69bb4af874dc4.png)
工信部自2022年起大力推动5G工厂建设,开展5G工厂“百千万”行动,在2023年至2025年连续三年发布5G工厂名录,分别收录300个、400个、560个,累计共收录1260个已建成5G工厂,累计带动投资591.3亿元,覆盖41个工业大类、近90个行业。且2025年相较前两年5G工厂名录项目,制造业5G工厂产品质量提升5.5%,运营成本降低1.8%,生产能力提升1.6%。
![2026年中国5G工厂行业建设内容、相关政策、工厂建设现状、运营商项目数量及未来趋势分析:已建设超8000个5G工厂,建设质量同步提升[图]图11](https://xtechcon-static.oss-cn-chengdu.aliyuncs.com/xtimes/xtimes/images/2026-03-19/69bb4af8befaa.png)
工信部收录的1260家5G工厂覆盖全国28个地区,其中江苏、浙江作为我国制造业“第一梯队”,大力支持本地企业建设5G工厂,5G工厂数量多且质量较高,江苏共有301家5G工厂被收录,浙江有116家5G工厂被收录。其次为广东、山东、安徽、福建,广东、山东充分发挥“5G+工业互联网”融合应用试点城市建设作用,以点带面持续提升5G工厂建设数量与质量。安徽、福建则借助数字化转型等专项工作,通过开展多种形式的交流培训,积极推动5G建设。
![2026年中国5G工厂行业建设内容、相关政策、工厂建设现状、运营商项目数量及未来趋势分析:已建设超8000个5G工厂,建设质量同步提升[图]图12](https://xtechcon-static.oss-cn-chengdu.aliyuncs.com/xtimes/xtimes/images/2026-03-19/69bb4af90daa8.png)
工信部收录的1260家5G工厂集中在电气机械和器材制造业,计算机、通信和其他电子设备制造业,通用设备制造业,汽车制造业等领域,数量分别为142家、126家、124家、103家。5G工厂作为推进工业和信息化深度融合的重要举措,原材料工业、装备工业、消费品工业、电子信息、能源交通等行业企业与基础电信企业、设备及行业服务商深度合作,形成100个5G工厂典型应用实践,各工厂平均5G网络覆盖率高达99.3%、现场装备联网率高达97.7%、无线设备5G联网率达97%,“5G+工业互联网”应用场景建设数量达10.5个,5G在工厂内由“单点”应用向全环节、全流程、全周期、全局、自主协同等“综合”应用发展。
![2026年中国5G工厂行业建设内容、相关政策、工厂建设现状、运营商项目数量及未来趋势分析:已建设超8000个5G工厂,建设质量同步提升[图]图13](https://xtechcon-static.oss-cn-chengdu.aliyuncs.com/xtimes/xtimes/images/2026-03-19/69bb4af95c98d.png)
从2025年批次收录的560个5G工厂合作运营商来看,中国联通以227个位居首位,覆盖范围最广,涉及纺织、有色金属冶炼、汽车制造、计算机电子等42个行业。在计算机、通信和其他电子设备制造业,电气机械和器材制造业,汽车制造业领域项目数量领先。其次为中国移动,项目数量215个,集中在电气机械和器材制造业、专用设备制造业、汽车制造业领域。中国电信共有121个,主要分布在化学原料和化学制品制造业、电气机械和器材制造业、橡胶和塑料制品业领域
![2026年中国5G工厂行业建设内容、相关政策、工厂建设现状、运营商项目数量及未来趋势分析:已建设超8000个5G工厂,建设质量同步提升[图]图14](https://xtechcon-static.oss-cn-chengdu.aliyuncs.com/xtimes/xtimes/images/2026-03-19/69bb4af9abd3f.png)
![2026年中国5G工厂行业建设内容、相关政策、工厂建设现状、运营商项目数量及未来趋势分析:已建设超8000个5G工厂,建设质量同步提升[图]图15](https://xtechcon-static.oss-cn-chengdu.aliyuncs.com/xtimes/xtimes/images/2026-03-19/69bb4af9e48b7.png)
5G工厂行业趋势
当前5G工厂建设正在从“数量扩张”向“质量提升”转变,未来5G工厂也将朝着更加智能、更加融合、更加开放的方向发展。一方面,技术融合将更加深入。5G与人工智能、边缘计算、数字孪生等技术深度融合,推动制造业向“智能+”时代迈进。与此同时,应用场景将持续拓展。从单一工厂向产业链上下游延伸,形成5G+工业互联网生态圈,实现跨企业、跨地区的协同制造。个性化定制、服务化延伸等新模式将广泛应用。此外,产业生态将日趋完善。设备商、运营商、平台商、应用开发商等各方主体将共同构建开放合作的产业生态,为制造企业提供一站式解决方案。
![2026年中国5G工厂行业建设内容、相关政策、工厂建设现状、运营商项目数量及未来趋势分析:已建设超8000个5G工厂,建设质量同步提升[图]图16](https://xtechcon-static.oss-cn-chengdu.aliyuncs.com/xtimes/xtimes/images/2026-03-19/69bb4afa49258.png)