![2025年中国新能源汽车热塑性复合材料行业政策、市场规模及发展前景展望:新能源汽车快速发展,推动行业需求持续增长[图]图2](https://xtechcon-static.oss-cn-chengdu.aliyuncs.com/xtimes/xtimes/images/2025-12-17/694200e8efdf1.png)
新能源汽车热塑性复合材料行业概述
热塑性复合材料是指以热塑性聚合物(如聚乙烯(PE)、聚酰胺(PA)、聚苯硫醚(PPS)、聚醚酰亚胺(PEI)、聚醚酮酮(PEKK)和聚醚醚酮(PEEK)等)为基体,以各种连续/不连续纤维(如碳纤维、玻璃纤维、芳纶纤维等)为增强材料而制成的复合材料,而新能源汽车热塑性复合材料就是在新能源汽车上应用的热塑性复合材料。根据增强纤维的长度和分布,新能源汽车热塑性复合材料主要分为新能源汽车短纤维增强热塑性复合材料、新能源汽车长纤维增强热塑性复合材料和新能源汽车连续纤维增强热塑性复合材料。
![2025年中国新能源汽车热塑性复合材料行业政策、市场规模及发展前景展望:新能源汽车快速发展,推动行业需求持续增长[图]图3](https://xtechcon-static.oss-cn-chengdu.aliyuncs.com/xtimes/xtimes/images/2025-12-17/694200e92e44d.png)
![2025年中国新能源汽车热塑性复合材料行业政策、市场规模及发展前景展望:新能源汽车快速发展,推动行业需求持续增长[图]图4](https://xtechcon-static.oss-cn-chengdu.aliyuncs.com/xtimes/xtimes/images/2025-12-17/694200e9522e5.png)
新能源汽车热塑性复合材料行业政策
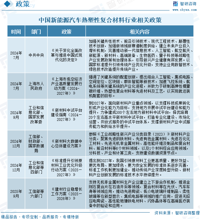
热塑性复合材料作为先进材料领域的核心组成部分,近年来正深度融入国家战略发展布局。2024年7月,上海市人民政府印发《上海市低空经济产业高质量发展行动方案(2024-2027年)》,强调了关键系统的配套创新,提出结合人工智能、集成电路、空间定位、区块链、群体智能等新技术,加速飞控系统、航电系统等关键系统的产业化进程,并致力于研制高弹性模量碳纤维、热塑性复合材料等先进材料及工艺,以实现就近装机配套的目标。2025年9月,工信部等六部门印发《建材行业稳增长工作方案(2025—2026年)》,支持无机非金属材料生产企业建立上下游合作机制,推进金刚石复合片在石油开采等领域,复合材料等在光伏、汽车车身等领域应用,推动先进陶瓷、低介电玻璃纤维制品、柔性玻璃等在新型显示、集成电路等领域的推广应用,促进无铅压电陶瓷、高性能弛豫铁电材料、闪烁晶体等在高端医疗装备中的验证和应用。在国家和地方政策的双重驱动下,为新能源汽车热塑性复合材料行业的技术创新、应用拓展与产业链协同注入了强劲动力,开辟了更广阔的市场空间。
![2025年中国新能源汽车热塑性复合材料行业政策、市场规模及发展前景展望:新能源汽车快速发展,推动行业需求持续增长[图]图5](https://xtechcon-static.oss-cn-chengdu.aliyuncs.com/xtimes/xtimes/images/2025-12-17/694200e981184.png)
![2025年中国新能源汽车热塑性复合材料行业政策、市场规模及发展前景展望:新能源汽车快速发展,推动行业需求持续增长[图]图6](https://xtechcon-static.oss-cn-chengdu.aliyuncs.com/xtimes/xtimes/images/2025-12-17/694200e9acdb4.png)
新能源汽车热塑性复合材料行业产业链
中国新能源汽车热塑性复合材料行业已形成完整的产业链体系。产业链上游主要为原材料供应环节,涵盖纤维材料、热塑性树脂及其他辅助材料的生产,由化工企业和纤维材料制造商提供基础材料支撑。中游环节包括材料制造与零部件加工,材料制造商将上游原材料加工成预浸料、复合材料板材等中间产品,零部件制造商则利用这些材料通过先进成型工艺制造车身、底盘、内饰等结构部件。下游涵盖汽车制造商和最终用户,汽车制造商将热塑性复合材料零部件集成应用于新能源汽车的整车制造,最终用户则基于车辆性能、价格、品牌及服务等综合因素进行购买决策。
![2025年中国新能源汽车热塑性复合材料行业政策、市场规模及发展前景展望:新能源汽车快速发展,推动行业需求持续增长[图]图7](https://xtechcon-static.oss-cn-chengdu.aliyuncs.com/xtimes/xtimes/images/2025-12-17/694200e9d31d1.png)
碳纤维作为热塑性复合材料的关键增强材料,主要用于大幅提升复合材料的力学性能和轻量化水平。当碳纤维与热塑性树脂(如PA、PP、PEEK等)结合后,可形成强度高、刚性好的轻质复合材料。这种材料在新能源汽车领域被广泛应用于制造电池包壳体、车身结构件、底盘零部件及内饰组件等对轻量化和安全性要求极高的部件,有效帮助电动汽车降低重量、提升续航里程并增强结构安全性。近年来,得益于技术进步推动成本降低,以及政策支持等因素共同作用推动了碳纤维行业市场规模的扩大。数据显示,2018-2024年中国碳纤维行业市场规模从47.6亿元增长至171.4亿元,年复合增长率为23.8%。未来随着碳纤维产业规模的持续扩大与成本优化,将为新能源汽车热塑性复合材料行业提供更稳定、经济的核心原料保障。
![2025年中国新能源汽车热塑性复合材料行业政策、市场规模及发展前景展望:新能源汽车快速发展,推动行业需求持续增长[图]图8](https://xtechcon-static.oss-cn-chengdu.aliyuncs.com/xtimes/xtimes/images/2025-12-17/694200ea0680e.png)
新能源汽车热塑性复合材料产业链的下游核心是新能源汽车制造产业,其需求直接受到新能源汽车市场发展的驱动。当前,汽车电动化、智能化、绿色化发展已成为全球各国应对气候变化、实现低碳发展的共同选择。在此大势之下,新能源汽车发展持续提速,产业转型变革步伐加快。中国汽车工业协会数据显示,2015-2024年中国新能源汽车产量从34.05万辆增长至1288.8万辆,年复合增长率为49.74%;销量从33.11万辆增长至1286.6万辆,年复合增长率为50.18%。2025年1-8月,中国新能源汽车产销量分别为962.5万辆和962万辆,同比分别增长37.3%和36.7%。新能源汽车产销量的快速增长,为热塑性复合材料行业带来持续扩大的市场需求,推动材料在电池包、车身结构件等领域的创新应用与产业化进程。
![2025年中国新能源汽车热塑性复合材料行业政策、市场规模及发展前景展望:新能源汽车快速发展,推动行业需求持续增长[图]图9](https://xtechcon-static.oss-cn-chengdu.aliyuncs.com/xtimes/xtimes/images/2025-12-17/694200ea3d987.png)
相关报告:智研咨询发布的《》
![2025年中国新能源汽车热塑性复合材料行业政策、市场规模及发展前景展望:新能源汽车快速发展,推动行业需求持续增长[图]图10](https://xtechcon-static.oss-cn-chengdu.aliyuncs.com/xtimes/xtimes/images/2025-12-17/694200ea621b7.png)
新能源汽车热塑性复合材料行业发展现状
随着全球对环境保护和能源可持续发展的关注度不断提高,新能源汽车产业蓬勃发展。在新能源汽车的研发与生产中,轻量化技术成为提升车辆性能、降低能耗、增加续航里程的关键因素。热塑性复合材料作为一种新兴的高性能材料,以其独特的性能优势,在新能源汽车轻量化领域展现出巨大的应用潜力,正逐渐改变着新能源汽车的设计与制造格局。新能源汽车,尤其是纯电动汽车,续航里程焦虑一直是制约其大规模普及的重要因素。增加电池容量虽能提升续航,但会导致车辆重量大幅增加。据统计,新能源汽车整备质量每降低10%,续航里程可提高5%-8%。减轻车身重量,能使车辆在相同电量下行驶更远距离,有效缓解续航压力,提升用户使用体验。例如,特斯拉通过采用大量轻量化材料,包括铝合金车身框架和部分热塑性复合材料部件,其部分车型在轻量化设计的助力下,续航里程得到显著提升,在市场竞争中占据优势。数据显示,2024年全球新能源汽车热塑性复合材料行业市场容量为52.11万吨,同比增长38%。预计2025年全球新能源汽车热塑性复合材料行业市场容量将增长至58.28万吨,2030年将增长至94.35万吨。未来,随着技术创新和产业发展,热塑性复合材料在新能源汽车领域的应用前景广阔。通过降低成本、提升性能和扩大应用范围,热塑性复合材料将为新能源汽车的轻量化和可持续发展提供强有力的支持,成为推动新能源汽车产业进步的重要材料之一。
![2025年中国新能源汽车热塑性复合材料行业政策、市场规模及发展前景展望:新能源汽车快速发展,推动行业需求持续增长[图]图11](https://xtechcon-static.oss-cn-chengdu.aliyuncs.com/xtimes/xtimes/images/2025-12-17/694200ea8e0b9.png)
在新能源汽车产业变革的浪潮中,热塑性复合材料正以其独特的综合性能重塑着汽车制造的材料格局。相较于传统金属材料和热固性复合材料,热塑性复合材料在轻量化方面展现出显著优势,其高比强度和低密度的特性使得电池包壳体、车身结构件等关键部件的重量得以大幅降低,从而有效提升车辆的续航里程。与此同时,热塑性复合材料具备的可重复加工特性实现了材料的循环利用,通过加热熔融即可实现再成型,这不仅符合新能源汽车全生命周期的环保要求,更推动了汽车产业向循环经济模式转型。此外,在安全性能方面,材料卓越的抗冲击性和耐腐蚀性能为电池组等核心系统提供了可靠保护,而其灵活的设计自由度则支持了零部件集成化创新,促进了整车结构的优化。数据显示,2024年中国新能源汽车热塑性复合材料行业市场规模为139.47亿元,同比增长13.4%,未来,随着新能源汽车对能效、环保和安全要求的持续提升,热塑性复合材料正在从辅助材料逐步发展成为不可或缺的核心材料体系,其应用深度和广度将直接影响到新能源汽车技术发展的进程,预计2025年中国新能源汽车热塑性复合材料行业市场规模将增至167.16亿元。
![2025年中国新能源汽车热塑性复合材料行业政策、市场规模及发展前景展望:新能源汽车快速发展,推动行业需求持续增长[图]图12](https://xtechcon-static.oss-cn-chengdu.aliyuncs.com/xtimes/xtimes/images/2025-12-17/694200eab8ac0.png)
![2025年中国新能源汽车热塑性复合材料行业政策、市场规模及发展前景展望:新能源汽车快速发展,推动行业需求持续增长[图]图13](https://xtechcon-static.oss-cn-chengdu.aliyuncs.com/xtimes/xtimes/images/2025-12-17/694200eae2ce3.png)
新能源汽车热塑性复合材料行业企业格局和重点企业分析
在全球热塑性复合材料市场中,国外领先企业主要包括美国的杜邦和塞拉尼斯、比利时的索尔维、日本的东丽、英国的威格斯以及德国的朗盛等跨国公司,它们凭借深厚的技术积累和先进的产品解决方案,在国际高端市场占据重要地位。与此同时,中国本土企业近年来快速崛起,已形成以金发科技、聚石化学、南京聚隆、苏州旭光、时代新材、海源复材、科悦新材、中集创赢等为代表的一批行业骨干力量。这些国内外企业共同构成了当前中国新能源汽车热塑性复合材料领域的多元化竞争格局,为产业链的完善与创新注入了持续发展的动力。
![2025年中国新能源汽车热塑性复合材料行业政策、市场规模及发展前景展望:新能源汽车快速发展,推动行业需求持续增长[图]图14](https://xtechcon-static.oss-cn-chengdu.aliyuncs.com/xtimes/xtimes/images/2025-12-17/694200eb1d2ac.png)
1、金发科技股份有限公司
金发科技股份有限公司的主营业务为化工新材料的研发、生产和销售,主要产品包括改性塑料、环保高性能再生塑料、生物降解塑料、特种工程塑料、碳纤维及复合材料、轻烃及氢能源、聚丙烯树脂、苯乙烯类树脂和医疗健康高分子材料等9大类。产品广泛应用于汽车、家电、电子电工、消费电子、新能源、轨道交通、高端装备、医疗健康等行业,并与众多国内外知名企业建立了战略合作伙伴关系。目前,公司是全球化工新材料行业产品种类最为齐全的企业之一,同时是全球规模最大、产品种类最为齐全的改性塑料生产企业。在生物降解塑料、特种工程塑料、碳纤维及复合材料领域,公司的产品技术及产品质量已达到国际先进水平。公司围绕高分子材料,已打通产业链上下游,产业协同优势逐步凸显,实现了从单一改性塑料到多品种化工新材料的升级,产品结构不断向产业高端和高附加值的方向延伸。此外,在新能源材料中,公司研发的多基材高强度轻量化热塑性复合材料整体解决方案,实现了动力电池PACK系统核心结构件的产业化应用。从公司经营情况来看,2025年上半年,金发科技营业收入为316.36亿元,同比增长35.5%。
![2025年中国新能源汽车热塑性复合材料行业政策、市场规模及发展前景展望:新能源汽车快速发展,推动行业需求持续增长[图]图15](https://xtechcon-static.oss-cn-chengdu.aliyuncs.com/xtimes/xtimes/images/2025-12-17/694200eb51c92.png)
2、南京聚隆科技股份有限公司
南京聚隆科技股份有限公司成立于1999年4月,专注于个性化的高分子新材料及其复合材料的技术创新和自主研发,通过多年积累,目前已发展成为集研发、生产、销售为一体的高新技术企业,于2018年2月6日在深交所创业板上市。公司聚焦“高端装备关键零部件”“新能源、轻量化”“解决新材料‘卡脖子’技术”主题,为国家支柱产业、重点工程和各行业提供个性化的高分子新材料及其复合材料,坚持走自主创新、替代进口的道路。主要产品包括高性能尼龙、高性能工程化聚丙烯、高性能塑料合金、塑木环境建筑工程材料、特种工程塑料、高性能弹性体材料等,产品广泛应用于汽车及新能源汽车零部件、轨道交通、通讯电子电气、环保建筑工程、医疗健康等领域。数据显示,2025年上半年,南京聚隆营业收入为12.57亿元,同比增长25.75%。
![2025年中国新能源汽车热塑性复合材料行业政策、市场规模及发展前景展望:新能源汽车快速发展,推动行业需求持续增长[图]图16](https://xtechcon-static.oss-cn-chengdu.aliyuncs.com/xtimes/xtimes/images/2025-12-17/694200eb7ba37.png)
![2025年中国新能源汽车热塑性复合材料行业政策、市场规模及发展前景展望:新能源汽车快速发展,推动行业需求持续增长[图]图17](https://xtechcon-static.oss-cn-chengdu.aliyuncs.com/xtimes/xtimes/images/2025-12-17/694200eb9eb6d.png)
新能源汽车热塑性复合材料行业发展趋势
1、材料体系创新趋势
未来中国新能源汽车热塑性复合材料将突破现有材料体系局限,向分子级定制设计发展。通过人工智能辅助的材料基因重组技术,研发具有自修复功能的智能复合材料,当材料出现微裂纹时能够自动触发修复机制。同时,开发具有形状记忆效应的热塑性复合材料,使车身部件在发生轻微碰撞后可通过加热恢复原状。这类创新材料将显著提升新能源汽车的安全性能和使用寿命,推动复合材料从被动承重向主动功能转变。
2、制造技术融合趋势
下一代新能源汽车热塑性复合材料制造将深度融合数字化与生物制造技术。利用4D打印技术实现复合材料部件的可控形变,使单个部件在不同使用场景下可自适应改变结构形态。引入生物合成技术培育具有特定功能的生物纤维,与合成树脂形成新型生物复合材料。同时,基于量子计算的工艺优化系统将实时模拟材料成型过程,自主生成最优工艺参数。这种技术融合将彻底改变现有生产模式,实现复合材料制造的智能化升级。
3、循环体系重构趋势
未来新能源汽车热塑性复合材料将构建全新的循环经济模式。开发可编程降解材料,通过特定激活剂控制材料降解时间,实现材料的“生命周期可设计”。建立基于区块链技术的材料溯源系统,完整记录每个零部件从原料到回收的全流程数据。同时,创新超临界流体分解技术,实现碳纤维与树脂的高效分离和再利用。这种循环体系重构将使热塑性复合材料实现真正的零废弃生产,完全契合新能源汽车的全生命周期环保要求。