以下数据及分析来自于前瞻产业研究院移动游戏研究小组。
行业主要上市公司:目前国内人形机器人行业主要的上市公司有汇川技术(300124.SZ)、三花智控(002050.SZ)、蓝思科技(300433.SZ)、恒立液压(601100.SH)、拓普集团(601689.SH)、领益智造(002600.SZ)、中联重科(000157.SZ)、金力永磁(300748.SZ)等。
本文核心数据:融资事件数;融资总量
1、中国人形机器人行业投融资现状
融资事件情况
根据IT桔子统计的融资数据可知(数据截至2025年12月15日,下同),2021至2025年,中国人形机器人行业融资热度持续走高,2021年融资事件数16起、融资总金额28.23亿元,2022年为15起、18.52亿元,这两年表现相对平缓;后续逐年攀升,2023年升至40起、57.67亿元,2024年增至71起、59.75亿元;2025年则迎来爆发式增长,融资事件数达173起、融资金额飙升至235.98亿元。中国人形机器人行业已从技术探索阶段转向落地加速期,资本投资信心大大增加,推动行业成为热门赛道。

融资事件汇总
2025年我国人形机器人行业的主要融资事件如下:


融资轮次解析
从融资轮次分布情况来看,2021-2022年,中国人形机器人行业各轮次融资数量均处于低位,行业尚处早期探索阶段;2023-2024年融资活跃度逐步提升,天使轮、A轮数量显著增长,Pre-IPO轮次开始出现;2025年各轮次融资全面爆发,种子轮、天使轮、A轮数量大幅攀升,中后轮次及Pre-IPO、战略投资也同步增长,早期项目逐步成熟、产业资本加速布局。总体来看,融资事件集中于早期A轮及天使轮融资。

从2021-2025年中国CRO人形机器人行业投融资的轮次比例来看,A轮134起占比超42%,天使轮91起占比近29%,种子轮19起占比约6%,三者合计占比超77%,是融资的核心轮次;战略投资26起占比约8.3%,B轮26起占比同约8.3%;C轮及以后轮次占比不足5%。整个行业尚处早期发展阶段,多数项目仍在初创孵化期,成熟的中后轮次项目数量仍相对有限。

融资区域解析
从融资事件区域分布情况来看,2021-2025年中国人形机器人行业融资事件的地域分布高度集中在北京、广东和上海。其中,北京和广东各有80起融资事件,上海有70起,三者的融资事件数均达70起以上,是行业融资的核心聚集区;浙江有36起、江苏有18起,构成行业融资的次核心区域;而四川、湖北等多数省份的融资事件数不足10起,辽宁、内蒙古等省份仅1起,地域间差距显著。中西部的多数地区受产业配套、创新资源等因素限制,行业融资活跃度明显偏低。

融资主体解析
“千里马”是估值为10亿人民币到10亿美元的企业,“独角兽”是估值超过10亿美元的企业。2021-2025年中国人形机器人行业融资事件数中,“千里马”企业融资72起,占比约23%;“独角兽”企业54起,占比约17%;除此之外的其他企业融资189件,占比近60%。行业融资未高度集中于头部主体,更多资源流向了其他类型参与者,当前行业处于早期发展阶段。

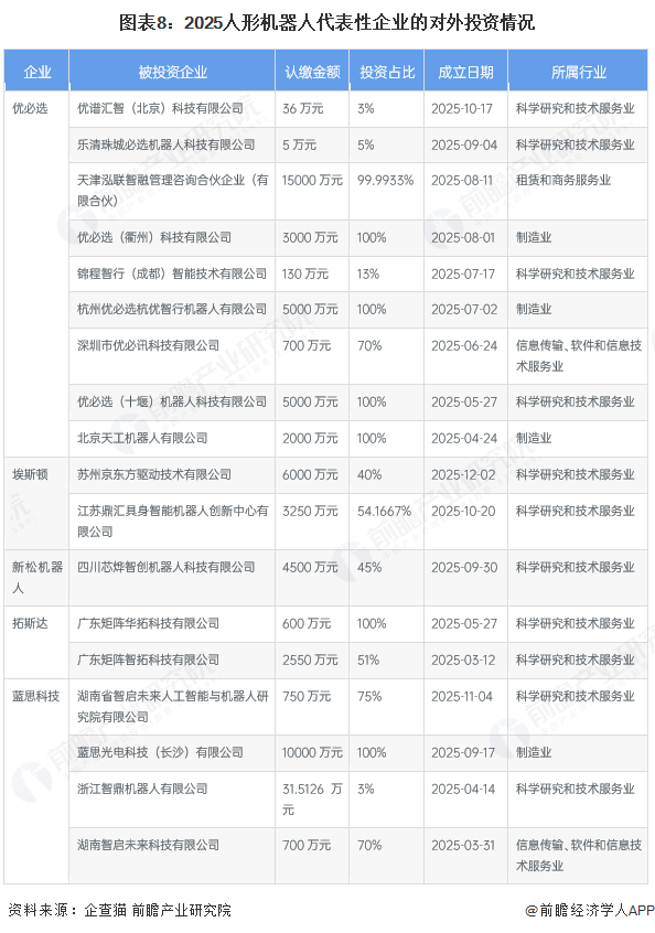
2、代表性企业对外投资情况
根据企查猫披露的信息,2025年,优必选、埃斯顿、新松机器人等代表性人形机器人企业对外投资聚焦科学研究和技术服务业、制造业及信息传输软件业。优必选投资较为活跃,通过大额全资设立子公司布局制造产能与区域市场,同时以参股形式拓展技术生态,设立产业基金助力资本运作;其他企业多以控股或参股方式投向技术创新类主体与产业创新平台。

3、企业收购事件发生频率较低
据统计数据显示,2025年中国人形机器人行业收购事件只有3起。越疆机器人收购行思无界属于横向整合,二者同属机器人本体制造领域;斯帝尔收购中清科技、凯尔达收购凯维力传感则属于纵向整合,是机器人应用端对上游核心零部件供应商的布局,通过掌握上游部件技术强化了产业链自主可控性。总体来说,整个人形机器人行业收购事件发生频率较低,主要以纵向整合为主。

4、中国人形机器人产业投融资与兼并重组总结
目前,中国人形机器人行业融资热情正在逐渐被点燃,未来融资热度将持续高位,亿元级大额融资成常态,产业基金与互联网大厂将重点加持具备核心技术壁垒、量产能力及场景落地优势的项目。我国人形机器人行业投融资及兼并重组现状总结如下:
