风险与危机每天都在发生,又在消亡。运用风险评估与危机管理,让危机变成机遇,才能称为胜利。传达一个观点:
坚固的防守才是防范危机的根本途径,隐患险于明火,防范胜于救灾。妥善地解决问题固然可喜,但是让危机消灭于萌芽状态才是最成功的。
民航风险管理概述
重要观点
坚固的防守才是防范危机的根本途径,隐患险于明火,防范胜于救灾。风险与危机每天都在发生,又在消亡。运用风险评估与危机管理,让危机变成机遇,才能称为胜利。
风险定义
风险的核心含义是“未来结果的不确定性或损失”。若风险表现为收益或者代价的不确定性,说明风险产生的结果可能带来损失、获利或是无损失也无获利,属于广义风险。风险表现为损失的不确定性,说明风险只能表现出损失,没有从风险中获利的可能性,属于狭义风险。
风险的象征性公式“Risk= Uncertainty xDamage”:风险的象征性公式“风险=不可靠性x 损害 ”
风险的象征性公式“Risk= Hazard ÷Safeguards”:风险的象征性公式“风险=危险源÷ 安全防护 ”
本质安全就是危险源趋近于零的理想状态。
风险频率与性质
风险频率又称损失频率,是指一定数量的标的,在确定的时间内发生事故的次数。风险程度又称损失程度。风险程度是指每发生一次事故导致标的的毁损状况,即毁损价值占被毁损标的全部价值的 百分比。现实生活中风险频率与风险程度一般是反比的关系。
风险具有客观性、 普遍性、必然性、可识别性、可控性、损失性、不确定性和社会性。
风险成本
风险成本指由于风险的存在和风险事故发生后,人们所必须支出费用的增加和预期经济利益的减少,又称风险的代价,包括风险损失的实际成本、无形成本,预防、控制风险损失的成本。
风险的基本要素
风险因素
是指促使某一特定风险事故发生,或增加其发生的可能性,或扩大其损失程度的原因或条件。它是风险事故发生的潜在原因,是造成损失的内在或间接原因。例如,对于航空器而言,风险因素是指其所使用的材料的质量、设计结构的稳定性等;对于人而言,风险是指健康状况和年龄等。包括有形风险因素和无形风险因素。有形风险因素也称实质风险因素,是指某一标的本身所具有的足以引起风险事故发生,或增加损失机会,或加重损失程度的因素。如一个人的身体状况,某一建筑物所处的地理位置、所用的建筑材料的性质等。无形风险因素是与人的心理或行为有关的风险因素,通常包括道德风险因素和心理风险因素。
风险事故(事件)
是损失的媒介物,即风险只有通过风险事故的发生才能导致损失。直接原因-风险事故;间接原因-风险因素。①大风把人员吹起,人员摔落,造成伤亡,大风是风险事故。②大风(侧风)时飞机起飞,飞机偏离并滑出跑道,造成人员伤亡,这时大风是风险因素。
损失
直接损失与间接损失。直接损失是指风险事故导致的财产本身损失和人身伤害,这类损失又称为实质损失;间接损失则是指由直接损失引起的其他损失,包括额外费用损失、收入损失和责任损失。
在风险管理中,通常将损失分为四类:实质损失、额外费用损失、收入损失和责任损失。
风险识别
识别“危险源”。可能导致人员伤害或疾病、物质财产损失、工作环境破坏或这些情况组合的根源或状态因素是危险源。第一类危险源,第二类危险源。根据能量意外释放论,事故是能量或危险物质的意外释放,作用于人体的过量的能量或干扰人体与外界能量交换的危险物质是造成人员伤害的直接原因。于是,把系统中存在的、可能发生意外释放的能量或危险物质称作第一类危险源。一般的,能量被解释为物体做功的本领。因此,实际工作中往往把产生能量的能力源或拥有能量的能力载体看做第一类危险源来处理。例如,带电的导体、高空飞行的飞机等。导致约束、限制能量措施失效或破坏的各种不安全因素称为第二类危险源。人的不安全行为和物的不安全状态是造成能量或危险物质意外释放的直接原因。从系统安全的观点来考察,使能量或危险物质的约束、限制措施失效、破坏的原因,即第二类危险源, 包括人、物、法、环四个方面的问题。
危险源辨识方法,如:
(1)安全检查表法(Safety Checklist Analysis);
(2)预先危险性分析(Preliminary Hazard Analysis);
(3)故障类型和影响分析(Failure Model and Effects Analysis);
(4)危险性和可操作性研究(Hazard and Operability Analysis);
(5)事件树分析(Event Tree Analysis);(6)事故树分析(Accident Tree Analysis);
(7)因果分析(Cause-Consequence Analysis);
(8)LEC评价法。
民航机场潜在危险源包括但不限于:
(1)交通量大及各种交通混合在一起;
(2)航空器在地面上的易损性;
(3)大量的高能源;
(4)极端天气;
(5)野生动物入侵;
(6)机场布局;
(7)缺乏足够的目视助航设备;
(8)不遵守规定、程序;
(9)停机坪的车辆;
(10)与地面人员传递信息方面存在问题;
(11)跑道的使用;
(12)地面和停机坪的管制;
(13)目视和非目视着陆导航设备不足和不可靠;
(14)空域限制;(15)安保问题;
(16)在使用中的机场上的施工活动;
(17)增加容量的程序和使用不是为新一代航空器设计的现有设施。
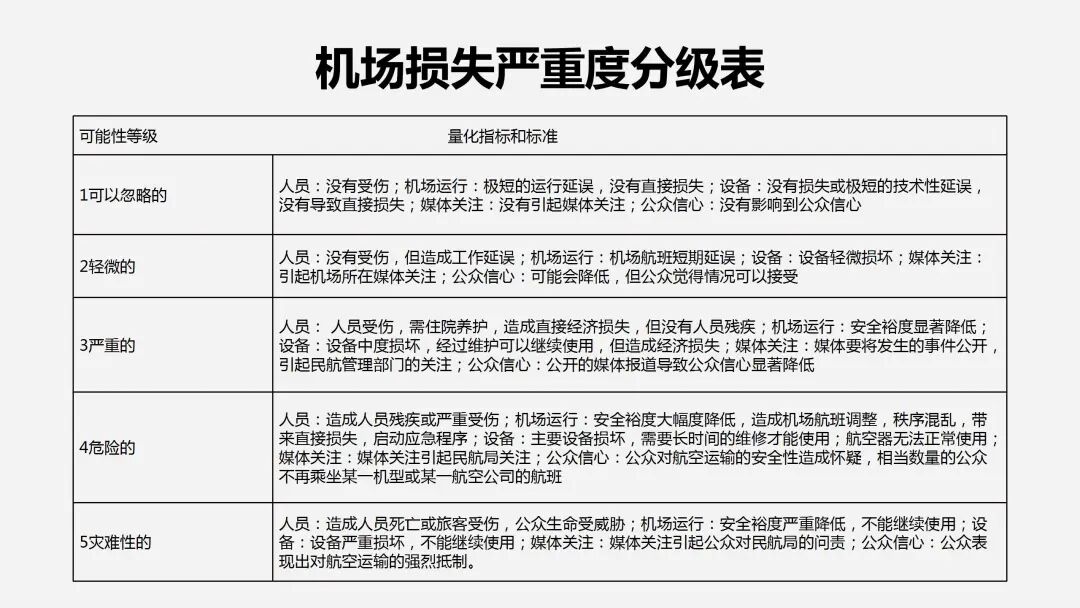
风险矩阵法:损害后果×发生可能性。可以将机场风险度分为4个等级,即特别重大、重大、较大、一般。


风险缓解
就风险而言,没有绝对安全的事。因此,必须设法将风险控制在“切实可能低”的水平。这就意味着必须权衡风险与采取措施减少或排除风险所需要的时间、成本及所遇到的困难之间的关系。
当风险被认为是不期望的或不可接受的时候,就需要采取措施。风险越大,紧急程度越高。可通过减小潜在后果的严重性、降低事件发生的可能性,或者通过减少该风险的影响来降低风险的水平。
任何安全系统的主要构成部分都包含所建立的保护人员、财产或环境的防护机制。这些防护机制可用于:
(1)减少不希望事件发生的可能性;
(2)减少任何不希望事件有关后果的严重性。
防护机制:有形防护和管理防护。
1)有形防护,这些防护包括限制或防止不适当行动或减轻事件后果的物体。
2)管理防护,这些防护包括减少事故发生可能的程序或措施。
民航危机管理
民航危机
“民航危机”是指特殊的、非常规性的、干扰民航业务自然流程的任何事件,能够带来高度不确定性和高度威胁。这些危机具有较强的突发性,要求相关单位或企业在很短的时间内作出判断,并迅速选择应对的策略。
民航危机管理
“民航危机管理”广义可解释为:通过对民航重大危机的监测、控制和处理,将一切关乎人命伤亡、公共或私有财产的破坏程度减至最低,并降低该危机的持续时间、风险扩大或出现后续影响的可能。
民航机场危机管理
“民航机场危机管理”可以理解为民航机场针对危机预防、危机处理和形象恢复等行为所进行的一系列管理活动的总称,在实际工作中,一般称之为应急救援处置工作。它包括对场内、外部各方面突发紧急事件的应付处理,是以小成本维护民航机场的发展为根本目的,以期对危机处理实行规范化、组织化、程序化的管理。
危机的特征
危机具有四大特点:
第一,意外性。危机发生的具体时间、具体环节、实际规模、发展态势、影响程度是出人意料的意外事件。
第二,聚焦性。危机一旦发生就会受到企业和公众的高度关注。
第三,紧迫性。危机会扩大蔓延,如果不及时控制,其影响面、影响程度就会迅速扩大,必须紧急采取行动。
第四,破坏性。危机是不期望的突发事件,会在不同程度上给企业造成破坏和损失,还会影响到相关的人员和机构。
由于危机具有以上特点,企业必须具有控制危机的能力,以免危机突然爆发、迅速蔓延、遭到公众谴责、对企业和社会造成危害。控制危机是企业持续生存的需要,与之相适应,产生了危机管理。
危机的分类
根据危机根源和应对方式的不同,一般情况下,危机分为外部危机和内部危机两部分。
1.外部危机
外部危机是指企业外部原因导致的,对企业经营产生的危机。常见的外部危机包括:
(1)政治危机,由于政治因素引起的企业经营的危机,如政府更迭、政府禁令、国与国之间的政治关系破裂等;
(2)经济危机,这是大家熟悉的,任何一次经济危机都会使众多的企业无法继续生存下去;
(3)自然危机,由于自然环境因素所导致的企业经营危机,如地震、水灾、旱灾、病虫害等;
(4)社会危机,由于社会因素所导致的企业经营危机,如传染病、社会舆论、战争等。
2.内部危机
内部危机是指企业内部原因导致的,对企业经营产生影响的危机。
(1)企业战略危机,属于内外因素结合的危机,主要是在内部;
(2)劳资关系危机,劳资关系破裂,如罢工、消极怠工等;
(3)生产安全危机,生产事故,如芦岭煤矿、大连海难等;
(4)产品质量危机,由于产品质量引起的一系列问题;
(5)企业形象危机,企业生产经营活动引起的企业形象灾害;
(6)商业机密危机,商业机密泄露,业务严重受损;
(7)企业财务危机,企业财务资金严重不足,无资金来源;
(8)企业人才危机,企业人才大量流失,集体跳槽。
3.内外部危机的交互影响
外部危机引发企业内部危机:如“非典”事件引发诸多企业生产供应危机。
企业内部危机引发外部危机:如“南京冠生园”事件,影响整个月饼市场。
根据危机的发生形式,可分为以下两类:
(1)由自然灾害和人为因素引起的突发性事件,前者如水灾、地震、台风、干旱;后者如核泄漏、火灾或质量事故。
(2)由社会对抗力量引发冲突行为而导致的社会失衡和混乱,如战争、暴力对抗、恐怖主义事件等。
危机的形成与发展
危机的形成与发展大致可分为四个阶段。
(1)潜伏期:表现为若干小问题;
(2)爆发期:表现各种问题的总爆发;
(3)处理期:制定解决方案及实施;
(4)根治期:反思与寻根、整治、长期制度。
危机防范
危机防范可分为六个阶段。
1.识别阶段;
2.危机预防规划阶段;
危机处理原则:
(1)沉着冷静应变;
(2)展现负责态度;
(3)积极解决问题;
(4)沟通迅速确实;
(5)统一发言口径;
(6)减少人员伤亡;
(7)降低财物损失;
(8)全体休戚相关。
3.制订危机管理计划
(1)任命危机控制和检查专案小组;
(2)确定可能受到影响的公众;
(3)为最大限度减少危机对企业声誉的破坏,建立有效传播的渠道;
(4)在制订危机应急计划时,可倾听外部专家的意见;
(5)把有关计划落实成文字;
(6)对有关计划进行演习;
(7)为确保有一群专业人员处理危机,平时应对人员进行特殊训练等。
4.危机回应控制阶段
危机处理小组及各级成员,均必须遵循危机管理制度进行回应与控制。必要时,危机处理小组将与公司以外其他单位联络,请求协助处理本公司的危机事件。
在危机回应阶段,有一项不可或缺的工作,就是将危机事件发生的始末、处理过程与目前状况等信息,向危机的利益关系者(Crisis Stakeholders)进行必要的说明与沟通。
5.危机恢复阶段
危机发生后的恢复阶段,通常分为短期及长期复原计划。
(1)“短期复原计划”是指企业发生灾变后,恢复至开始提供产品或服务的计划,也许此时服务的水平稍低,但客户仍然可以接受;
(2)“长期复原计划”是指完全复原至原有状态的计划。
6.获取经验阶段
在危机处理完成后,检讨该次危机管理的优缺点,从中获取经验,可以避免危机再度出现时发生同样的错误。希望从自我企业或其他企业经验中学习和吸取重要的教训。对危机管理有正确观念的企业,会在危机处理过程中详细记录各种信息,在危机处理过后,重新比较、讨事前回应计划与事后执行时的差异,以追求持续改善(ContinualImprovement)的更高境界。
危机管理和6F原则
危机管理包括预防危机、处理危机、事后完善三个阶段。
6F原则:
(1)Forecast(事先预测)原则;
(2)Fast(迅速反应)原则;
(3)Fact(尊重事实)原则;
(4)Face(承担责任)原则;
(5)Frank(坦诚沟通)原则;
(6)Flexible(灵活变通)原则。
危机公关
危机公关的特点:意外性、聚焦性、破坏性、紧迫性。
危机公关的“三明主义”:其一,态度“明确”,企业对待危机的态度要明确,而且要在第一时间表明,不能
采用任何手段来逃避危机事实。这是企业危机公关的第一要义。其二,信息“明朗”,企业发出的信息不能含糊,不能朝令夕改,让人去猜疑或猜想其三,思路“明晰”。企业在发生危机后,不只是“表明态度”和“信息发布”的问题,必须“将心比心”,站在“受害者”的立场,制定明晰的延伸问题处理思路,最大程度地做好“善后”工作,以保护和安慰“受害者”,一对一地化解“危机”,同时也要针对企业状况采取有效措施,以避免危机的再次发生。
危机发生后,企业与公众的角色已经发生本质的转变,前者由受信任的品牌成为受质疑的对象,后者由普通消费者成为满腹牢骚的不满者。危机时刻的媒介沟通难度更大,因为人们已开始用怀疑的眼光看待其发布的信息。
危机公关的成功与否将对公司的发展起到极其重要的作用,因此在危机发生后公司应立即采取正确的公关手段,将损失降至最低,甚至是力挽狂澜,利用危机,给公司创造出新契机。
民航群体性危机事件的概念
民航旅客群体性事件主要特指在机场等民用航空运输环境中(特定环境),因航班不正常或服务原因(特定原因),发生的乘机旅客10人以上(特定人群)聚众实施违反国家法律,危害公共安全、扰乱公共秩序的行为。表现行为主要是强行占据航空器、阻碍正常航班航空器运行、阻碍其他航班旅客登机引发冲突、封堵机场道路交通,以及打、砸、破坏机场公共设施,辱骂殴打航空运输企业工作人员等极端行为。
民航群体性危机事件的特征
突发性:突然发生的。
群体性:每一起群体性事件是由某一身份的一群人,如乘机旅客,制造和参与的,起因具有一定的合理性。
组织性:当前的群体性事件已由自发松散型向组织型方向发展,事件的聚散进退直接受指挥者和骨干分子的控制和影响。
仿效性:指当前群体性事件具有广泛的示范性和传播性。
破坏性:民航群体性事件对民航法制秩序、治安秩序、交通秩序产生冲击和破坏,影响机场、航空公司、社会安宁,扰乱了正常的工作、生产、生活秩序。特别是一些群众抱着“大闹大解决,小闹小解决”的思想,越来越多地采取各种极端行为发泄不满情绪,对民航形象造成一定的破坏。
民航群体性危机事件的处置原则
(1)统一领导,密切配合;
(2)慎用警力,慎用强制措施,慎用武器警械;
(3)快速反应,争取主动;(4)精心组织,整体作战;
(5)控制全局,确保重点;(6)因事施策,区别对待。

民航群体性危机事件的处置程序
1.快速反应
(1)获取信息,判明真伪。
(2)快速准备,使处置队伍处于最佳临战状态。
(3)迅速赶赴现场,抢占有利时空。
①先期处置。②后续增援。③机动待命。④抢占地形。
2.控制局势
1)控制现场
(1)设置警戒线,封锁现场。
(2)开展正面宣传教育。
(3)显示警力,充分发挥威慑作用。
(4)疏散现场周围人群。
(5)命令解散或强行驱散。
(6)及时解救被劫持、被围攻、被殴打的人员。
(7)收缴和扣押械斗凶器及哄抢的财物。
(8)对卷入事件的外国人作初步处置。
(9)使用警械、武器。
2)保卫首脑要害部门
3)制止严重危害行为
4)维持秩序,保障现场周边地区各种正常活动顺利进行
3.开展调查,摸清事件全貌
4.积极对话、联络各方、排解矛盾
5.做好善后工作
1)严格执行政策、法律,做好对人的处理工作
2)消除危害后果,恢复正常秩序
(1)争取公众配合,尽快恢复正常秩序;
(2)对在事件中造成的伤亡进行处理;
(3)利用传播媒介,加强宣传,稳定公众情绪;
(4)及时开展收缴工作。
群体性上访闹事事件的处置
1.先期处置
先期处置如果得当,效果非常明显,往往会事半功倍。
(1)善于发现上访闹事的苗头;
(2)力争弄清上访闹事的原因;
(3)尽力劝阻、提前布防。
2.中期处置
中期处置的工作中心任务是:控制局势、平息事态。
1)控制局势、平息事态的基本要求
(1)正面引导,稳定情绪。
(2)采取有效形式控制好现场局势。
(3)对待事件首要分子和骨干分子及时采取隔离或强制措施。
2)控制局势、平息事态的具体措施
(1)断源截流,分割联系,控制规模。
(2)疏散人群,分化主体。
(3)相机处置,打击现行。
3)做好现场调查取证工作
3.后期处置
(1)区别对待、依法处置;
(2)消除危害后果;
(3)保持处置的“延伸”态势,防止再聚集;
(4)争取上级和其他部门的支持,妥善解决实际问题。
骚乱、暴乱危机事件的处置
1.骚乱、暴乱的概念
骚乱事件是指违法群体公然蔑视宪法和法律,聚众滋事捣乱,通过群体暴力打、砸、抢、烧,扰乱社会秩序、破坏社会政治安定的事件。
暴乱事件是指国内外敌对势力为推翻共产党的领导和社会主义制度,为颠覆人民民主专政的中华人民共和国政权,而相互勾结,组织、策划、实施的,有部分被欺骗、被威胁的群众参与的暴力性的严重危害国家主权、领土完整和安全的事件。
2.骚乱、暴乱危机事件的处置
骚乱、暴乱危机事件一般会经过潜伏、聚集、高潮三个阶段,处置骚乱、暴乱危机事件要在正确认识事件所处阶段的前提下进行,不同的阶段要采取不同的措施。在事件的潜伏阶段,主要工作是通过各种方法获取情报,并及时进行分析、处理、反馈,报告有关部门,谋求协同防范、处置;对有聚集倾向的人要做好劝导工作,对已出现的未经许可的集会、游行要做好劝阻、制止和秩序维持工作,对出现的具有煽动性的传单或标语要及时处理,在聚集阶段,为避免聚集的群众扩大事态,要尽量疏散、劝离聚集的群众;对其中的煽动分子,要予以严正警告;对其中持有凶器、违禁品的人员,应及时予以清除,从而尽量控制暴力的因素。同时,参与防止骚乱、暴乱的各种力量,应根据情况进行布置,并预备后备警力,必要时进行增援。在事件的高潮阶段,必须争分夺秒,雷厉风行,采取坚决措施制止打、砸、抢、烧、杀等暴力行为,决不能贻误战机。
(1)迅速开进,控制现场事态;
(2)遏制暴力,缉拿祸首;
(3)驱散、疏散人群,恢复正常秩序。
恐怖袭击危机事件管理
恐怖主义的概念
恐怖主义的概念目前尚未有一致的定义,联合国虽然多次发布有关制止恐怖活动行为的公约与文件,但至今也没有对恐怖主义进行界定。我国《世界知识大辞典》对恐怖主义的定义是:“为了达到一定的目的,特别是政治目的而对他人的生命、自由、财产等使用强迫手段,引起如暴力、胁迫等造成社会恐怖的犯罪行为的总称。”
恐怖主义的性质
直接损失与间接损失。直接损失是指风险事故导致的财产本身损失和人身伤害,这类损失又称为实质损失;间接损失则是指由直接损失引起的其他损失,包括额外费用损失、收入损失和责任损失。
在风险管理中,通常将损失分为四类:实质损失、额外费用损失、收入损失和责任损失。
恐怖主义的特征
1)背景因素的多样性
2)袭击目标的不确定性
3)后果的严重性
4)恐怖活动发生的连续性:具体表现为:一是恐怖事件一旦发生,可能同时或相继发生在多个地区;二是恐怖分子使用计算机等高科技手段实施恐怖活动,使恐怖活动在多个区域和不同时间重复进行。
5)组织结构的严密性
6)活动手段的多变性
7)恐怖活动的国际性
中国政府将以“互信、互利、平等、协作”为核心的新安全观作为制定反恐政策和开展国际反恐合作的战略目标。
反恐问题上的原则主要包括:
(1)谴责并反对一切形式的恐怖主义;
(2)注重联合国的领导,强调国际合作的重要性;
(3)反恐行动要证据确凿,目标明确,不能扩大化,避免双重标准;
(4)打击恐怖主义要标本兼治。
民航部门对恐怖爆炸袭击危机事件的处置原则和程序:
(1)立即报告;
(2)疏散人员;
(3)现场警戒;
(4)等待排爆;
(5)协助救援。
对劫持袭击危机事件的处置
1)机上
(1)通报地面;
(2)沉着应对;
(3)果断处置。
2)地面
(1)及时准确传达信息;
(2)协助公安部门封控现场,稳定态势;
(3)提供有关资料,包括乘机旅客信息、航空器相关信息等;
(4)提供家属接待中心、新闻发布中心等;
应急救援及处置

应急管理的特点
1.政府主导性
应急管理的主体是政府、企业和其他公共组织,其中的责任主体是政府,政府起主导性作用。政府主导性体现在两个方面:
(1)政府主导性是由法律规定的。《中华人民共和国突发事件应对法》规定,县级人民政府对本行政区域内突发事件的应对工作负责,涉及两个以上行政区域的,由有关行政区域共同的上一级人民政府负责,或者由各有关行政区域的上一级人民政府共同负责,从法律上明确界定了政府的责任。
(2)政府主导性是由政府的行政管理职能决定的。政府掌管行政资源和大量的社会资源,拥有组织严密的行政组织体系,具有庞大的社会动员能力,这是任何非政府组织和个人无法比拟的行政优势,只有由政府主导,才能动员各种资源和各方面力量开展应急管理。
2.社会参与性
《中华人民共和国突发事件应对法》规定,公民、法人和其他组织有义务参与突发事件应对工作,从法律上规定了应急管理的全社会义务。尽管政府是应急管理的责任主体,但是没有全社会的共同参与,突发事件应对不可能取得好的效果。例如,2003年我国发生的“非典”疫情和2008年我国南方发生的低温雨雪冰冻灾害,就是以政府为主导,广泛动员全社会力量参与,才战胜了突如其来的灾难。
3.行政强制性
应急管理主要是依靠行使公共权力对突发事件进行管理。公共权力具有强制性,社会成员必须绝对服从。在处置突发事件时,政府应急管理的一些原则、程序和方式将不同于正常状态,权力将更加集中,决策和行政程序将更加简单,一些行政行为将带有更大的强制性。当然,这些非常规的行政行为必须有相应法律、法规作保障,应急管理活动既受到法律、法规的约束,需正确行使法律、法规赋予的应急管理权限,同时又可以以法律、法规为手段,规范和约束管理过程中的行为,确保应急管理措施到位。
4.目标广泛性
应急管理以维护公共利益、社会大众利益为已任,以保持社会秩序、保障社会安全、维护社会稳定为目标。换句话说,应急管理追求的是社会安全、社会秩序和社会稳定,关注的是包括经济、社会、政治等方面的公共利益和社会大众利益,其出发点和落脚点就是把人民群众的利益放在第一位,保证人民群众生命财产安全,保证人民群众安居乐业,为社会全体公众提供全面优质的公共产品,为全社会提供公平公正的公共服务。
5 .管理局限性
应急管理的基本原则和任务
1.基本原则
应急管理关系到公众的生命和财产安全,涉及政府的应急职能部门,必要时需要多部门联动并协调合作。因此,要把握以下基本原则:
(1)以人为本,安全第一。把保障公众的生命安全和身体健康、最大限度地预防和减少突发事件造成的人员伤亡作为首要任务,切实加强应急救援人员的安全防执工作。
(2)统一领导,分级负责。在党中央、国务院的统一领导下,各级党委、政府负责做好本区域的应急管理工作。在政府应急管理组织的协调下,各相关单位按照各自的职责和权限,负责应急管理和应急处置工作。企业要认真履行安全生产责任主体的职责,建立与政府应急预案和应急机制相匹配的应急体系。
(3)预防为主,防救结合。贯彻落实“预防为主,预防与应急相结合”的原则。做好预防、预测、预警和预报工作,做好常态下的风险评估、物资储备、队伍建设、完善装备、预案演练等工作。
(4)快速反应,协同应对。加强应急队伍建设,加强区域合作和部门合作,建立协调联动机制,形成统一指挥、反应灵敏、功能齐全、协调有序、运转高效的应急管理快速应对机制。充分发挥专业救援力量的骨干作用和社会公众的基础作用。
(5)社会动员,全民参与。发挥政府的主导作用,发挥企事业单位、社区和志愿者队伍的作用,动员企业及全社会的人力、物力和财力,依靠公众力量,形成应对突发事件的合力。同时,增强公众的公共安全和风险防范意识,提高全社会的避险救助能力。
(6)依科学,依法规范。采用先进的救援装备和技术,充分发挥专家作用,实行科学民主决策,增强应急救援能力;依法规范应急管理工作,确保应急预案的科学性、权威性和可操作性。
(7)信息公开,引导舆论。在应急管理中,要满足社会公众的知情权,做到信息透明、信息公开。但是,涉及国家机密、商业机密和个人隐私的信息除外。不仅如此,还要积极地对社会公众的舆情进行监控,了解社会公众的所思、所想、所愿,对舆情进行正确、有效的引导。
2 .应急管理基本任务概括起来主要有以下7个方面:
(1)预防准备。应急管理的首要任务是预防突发事件的发生。要通过应急管理预防行动和准备行动,建立突发事件源头防控机制,建立健全应急管理体制、制度,有效地控制突发事件的发生,做好突发事件的应对工作准备。
(2)预测预警。及时预测突发事件的发生并向社会预警,是减少突发事件损失的最有效措施,也是应急管理的主要工作。采取传统与科技手段相结合的办法进行预测,将突发事件消除在萌芽状态。一旦发现不可消除的突发事件,及时向社会预警。
(3)响应控制。突发事件发生后,能够及时启动应急预案,实施有效的应急救援行动,防止事件的进一步扩大和发展,是应急管理的重中之重。特别是对于发生在人口稠密区域的突发事件,应迅速组织相关应急职能部门联合行动,控制事件影
响继续扩大。
(4)资源协调。应急资源是实施应急救援和事后恢复的基础,应急管理机构应该在合理调配应急资源的前提下,建立科学的资源共享与调配机制,有效利用可用资源,防止在应急救援中出现资源短缺的情况。
(5)抢险救援。确保在应急救援行动中,及时、有序、科学地实施现场抢救和安全转送人员,降低伤亡率、减少突发事件损失是应急管理的重要任务。特别是突发事件发生的突然性,发生后的迅速扩散以及波及范围广、危害性大的特点,要求应急救援人员及时指挥和组织群众采取各种措施进行自身防护,并迅速撤离危险区域或可能发生危险的区域,同时在撤离过程中积极开展公众自救与互救工作。
(6)信息管理。突发事件信息的管理既是应急响应和应急处置的源头工作,也是避免引起公众恐慌的重要手段。应急管理机构应当以现代信息技术为支撑,如综合信息应急平台,保持信息的畅通,以协调各部门、各单位的工作。
(7)善后恢复。应急处置后,应急管理的重点应该放在安抚受害人员及其家属,稳定局面,清理受灾现场,尽快使系统功能恢复或者部分恢复上,并及时调查突发事件的发生原因和性质,评估危害范围和危害程度。
一个完整的国家应急体系应由组织体制、运作机制、法制基础和保障系统四部分构成。
我国应急救援体系
2005年1月26日,国务院第79次常务会议通过了《国家突发公共事件总体应急预案》,在2006年1月8日发布并实施。《预案》将突发公共事件分为自然灾害、事故灾难、公共卫生事件、社会安全事件四类,从而建立起国家应急救援体系。
自然灾害。主要包括水旱灾害、气象灾害、地震灾害、地质灾害、海洋灾害、生物灾害和森林草原火灾等。
事故灾难。主要包括工矿商贸等企业的各类安全事故、交通运输事故、公共设施和设备事故、环境污染和生态破坏事件等。
公共卫生事件。主要包括传染病疫情、群体性不明原因疾病、食品安全和职业危害、动物疫情,以及其他严重影响公众健康和生命安全的事件。
社会安全事件。主要包括恐怖袭击事件、经济安全事件和涉外突发事件等。
各类突发公共事件按照其性质、严重程度、可控性和影响范围等因素,一般分为四级:I级(特别重大)、II级(重大)、I皿级(较大)和IV级(一般)。

应急救援系统组织机构图

应急救援系统运行图
应急救援预案
应急救援预案又称应急计划,是针对可能发生的事故,为迅速、有序地开展应急行动而预先制定的行动方案,用计划指导应急准备、训练和演习,乃至高速的应急行动。包括对可能发生的事故进行预测和准备;人力、物资等资源的确定与准备;明确应急组织和人员的职责;设计行动战术和程序;制订训练和演习计划;制订专项应急计划;制定事后清除和恢复程序等内容。
应急训练和演习
训练和演习是预案的一部分或延伸,通过培训和演练,把应急预案加以验证和完善,确保事故发生时应急预案得以实施和贯彻,主要目标是:
(1)测试预防程序的充分程度;
(2)测试紧急装置、设备及物资供应;
(3)提高现场内、外的应急部门协调能力;
(4)判别和改正预案的缺陷;
(5)提高公众应急意识。
应急救援演习从规模上分,主要包括室内演习和现场演习两类。
室内演习,又称组织指挥演习。主要检验指挥部门与各救援部门之间的指挥通讯联络体系,保证组织指挥的畅通。
现场演习,即假设性的实战模拟演习,其中又可根据任务、要求和规模分为单项演习、多项演习和全面综合性演习。在一般情况下,只有搞好单项演练,才能顺利进行下一步的多项或全面综合演习。
应急救援行动
应急救援行动首先需要保障系统:人、物资、装备等。首先确定现场对策,现场初始评估;危险物质的探测;建立现场工作区域;确保重点保护区域;行动的优先原则;增援梯队。
民用运输机场突发事件
民用运输机场突发事件是指在机场及其邻近区域内,航空器或者机场设施发生或者可能发生的严重损坏,以及其他导致或者可能导致人员伤亡和财产严重损失的情况。机场及其邻近区域内系指机场围界以内及距机场基准位置点8千米范围内的区域。
1.航空器突发事件
航空器突发事件包括:
(1)航空器失事:航空器在机场及其邻近区域发生坠毁、爆炸起火、严重损坏;
(2)航空器空中遇险:包括故障、遭遇危险天气、危险品泄漏等;
(3)航空器受到非法干扰:包括劫持、爆炸物威胁。
(4)航空器与航空器地面相撞或与障碍物相撞,导致人员伤亡或燃油泄漏等;
(5)航空器跑道事件:包括跑道外接地、冲出、偏出跑道;
(6)航空器火警;
(7)涉及航空器的其他突发事件。
2.非航空器突发事件
非航空器突发事件包括:
(1)对机场设施的爆炸物威胁。指在候机楼以及飞行活动区范围内的设施设备发现爆炸物或可疑物品,或接到声称实施爆炸的威胁信息。
(2)机场设施失火。机场设施失火是指在管理使用过程中,由于人员过失等原因造成的失火。
(3)机场危险化学品泄漏。危险品是指能对健康、安全、财产或环境构成危险,并在技术细则的危险品清单中列明和根据技术细则进行分类的物品或物质。危险品污染是指有毒有害危险物质在搬移、装卸、保存过程中溢出或泄漏,污染或扩散,对人员、环境造成危害。
(4)自然灾害。自然灾害包括地震、洪水等。
(5)医学突发事件。突然发生造成或可能因疾病、重大食物和职业中毒以及其他严重影响公众健康的事件。
(6)不涉及航空器的其他突发事件。指的是在机场范围内发生的枪击、暴力威胁、劫持人质、电话恐吓威胁航空器等事件。
航空器突发事件的应急救援响应
根据《民用运输机场突发事件应急救援管理规则》,航空器突发事件的应急救援有应等级分为:
原地待命:航空器空中发生故障等突发事件,但该故障仅对航空器安全着陆造成困难,各救援单位应当做好紧急出动的准备。
集结待命:航空器在空中出现故障等紧急情况,随时有可能发生航空器坠毁、爆炸、起火、严重损坏,或者航空器受到非法干扰等紧急情况,各救援单位应当按照指令在指定地点集结。
紧急出动:已发生航空器坠毁、爆炸、起火、严重损坏等紧急事件,救援单位应当按指令立即出动,以最快速度赶赴事故现场。
非航空器突发事件的应急救援响应不分等级。发生非航空器突发事件时,按照相应预案实施救援。
现场决策与处置的基本原则包括:以人为本,避免和最大程度地减少人员伤亡;统一指挥、分级管理;职责分明、分工协作、反应及时、措施果断、运转高效。
机场管理机构应当在地方人民政府统一领导下成立机场应急救援工作领导小组,作为机场应急救援工作的决策机构,负责确定应急救援工作的总体方针和工作重点、审核机场突发事件应急救援预案及各应急救援成员单位之间的职责、审核确定机场应急救援演练等重要事项。领导小组通常由地方人民政府、机场管理机构、民航地区管理局、空中交通管理部门、有关航空器营运人和其他驻场单位负责人共同组成。
机场管理机构应当设立机场应急救援指挥管理机构,即应急指挥中心,其具体职责包括哪六个方面?
(1)组织制定、汇总、修订和管理机场突发事件应急救援预案;
(2)定期检查各有关部门、单位的突发事件应急救援预案、人员培训、演练、物资储备、设备保养等工作的保障落实情况;定期修订突发事件应急预案中各有关部门和单位的负责人、联系人的姓名及电话号码;
(3)制订应急救援演练计划并组织或者参与实施;
(4)机场发生突发事件时,根据总指挥的指令以及预案要求,发布应急救援指令并组织实施救援工作;
(5)组织残损航空器的搬移工作;
(6)定期或不定期总结、汇总机场应急救援管理工作,向机场应急救援工作领导小组汇报。
机场应急救援综合演练应当至少每三年举行一次,未举行综合演练的年度应当至少举行一次桌面演练, 机场各参加应急救援的单位每年至少应当举行一次单项演练。

合肥机场运行管理部
审核:赵胜利
文字:黄亚普
编辑:张之晶