
安徽省,简称“皖”,居中靠东,沿江通海,是长三角经济区的重要组成部分,处于全国经济发展的战略要冲和国内几大经济板块的对接地带,经济、文化同长三角经济区其他地区有着历史和天然的联系。
01
安徽省概况

资料来源:中商产业研究院整理
2025上半年,安徽省地区生产总值25723亿元,按不变价格计算,同比增长5.6%。分产业看,第一产业增加值1294亿元,增长3.1%;第二产业增加值9938亿元,增长6.4%;第三产业增加值14491亿元,增长5.3%。三次产业结构比为5.03∶38.63∶56.33。

数据来源:中商产业研究院整理

数据来源:中商产业研究院整理
2025上半年,安徽省规模以上工业增加值同比增长8.4%。分行业看,41个大类行业中有32个增加值同比增长,增长面为78%,其中计算机、通信和其他电子设备制造业增长27.8%,汽车制造业增长19.9%。装备制造业增加值增长16.7%,对规模以上工业增长的贡献率为80.7%;高技术制造业增长23.6%,贡献率为40.2%。主要工业产品中,新能源汽车产量增长17.3%,集成电路增长9.9%,工业机器人增长93.3%。

数据来源:中商产业研究院整理
02
安徽省重点产业布局
(一)重点产业现状
安徽省加快建设以先进制造业为骨干的现代化产业体系,以科技创新为引领,大力改造升级钢铁、有色、化工、建材、机械等传统产业,培育壮大新一代信息技术、人工智能、新材料、新能源和节能环保、新能源汽车和智能网联汽车、高端装备制造、智能家电、生命健康、绿色食品和数字创意十大新兴产业,超前布局通用智能、量子科技、未来网络、生命与健康、低碳能源、先进材料、空天信息等七大未来产业,兼顾第三代半导体、先进装备制造、区块链、元宇宙等领域和方向的布局发展,未来产业实行“7+N”布局方式,不断开辟新领域新赛道,发展新质生产力。

资料来源:中商产业研究院整理
“十四五”以来,安徽省汽车、光伏、电子信息、家电、装备等产业加速聚链成群、集群成势。汽车年产量增长2倍、新能源汽车年产量增长15倍。目前,全球近10%的显示面板,全国约8%的工业机器人、10%的汽车、11%的新能源汽车、15%的家电、20%的光伏组件、30%的光伏逆变器、50%的光伏玻璃在安徽生产。

数据来源:中商产业研究院整理
(二)重点产业分布
1.产业分布现状
安徽现有合肥、淮北、亳州、宿州、蚌埠、阜阳、淮南、滁州等16个地级市。各地级市根据自身的资源禀赋、产业基础和市场需求,制定了相应的重点发展产业。例如,合肥聚力打造“6+5+X”产业集群,重点发展新能源汽车、新一代信息技术、先进光伏及新型储能、生物医药等产业;芜湖市自主培育了新能源和智能网联汽车、新一代信息技术、航空(低空经济)、新材料、智能制造(机器人)、新能源和节能环保、大健康和绿色食品、文化旅游、人工智能和数据算力等9大新兴产业;宣城市依托现有产业优势,形成了以新能源、汽车零部件为主导的“2+3+4”产业体系。

资料来源:中商产业研究院整理
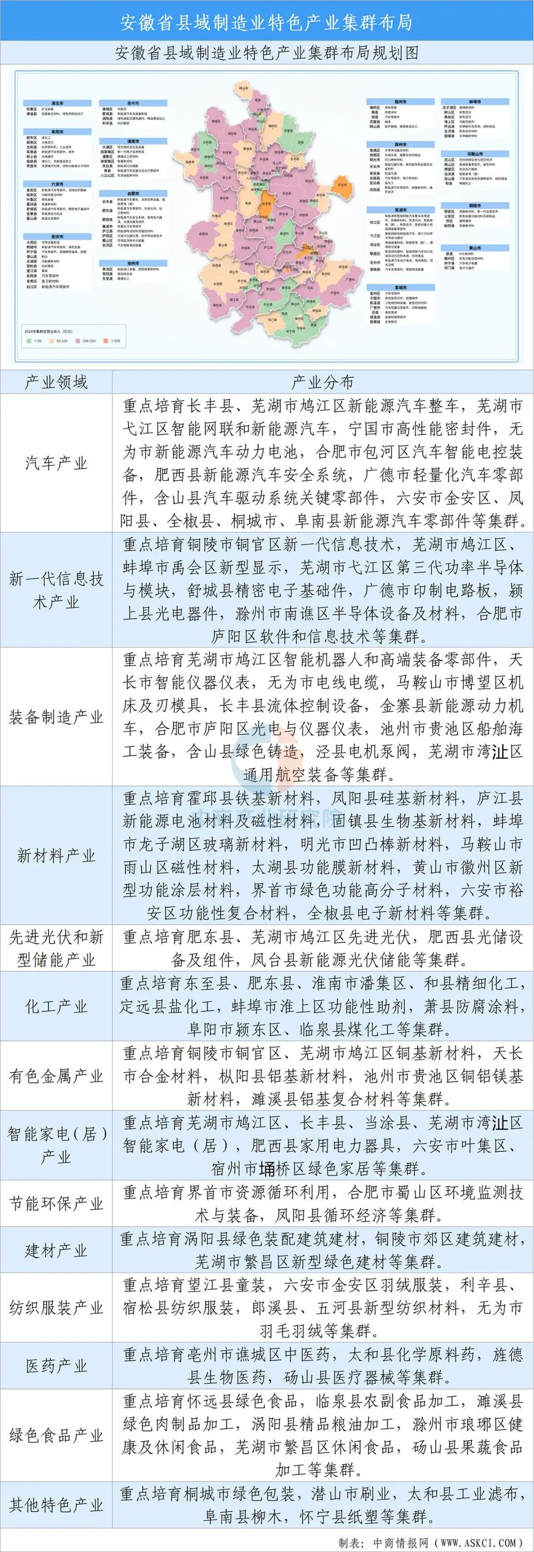
2.产业集群分布
安徽省坚持产业布局全省“一盘棋”,按照产业协同、错位发展的原则,围绕“4433”万千亿制造业产业体系,明确县域制造业特色产业集群布局规划,构建多点支持、布局优化、结构合理的县域制造业特色产业集群发展格局。

资料来源:中商产业研究院整理
(三)重点产业规划
安徽省印发《制造业重点领域新型技术改造投资指引》,从结构优化和质量提升两方面明确先进光伏和新型储能产业的改造提升重点。在结构优化方面,重点聚焦钙钛矿电池、晶硅薄膜叠层电池、固态电池等前沿领域技术创新和N型晶硅电池、组件、储能电芯、储能系统等产品升级。在质量提升方面,重点支持现有产线实施设备更新、技术提升;积极开展智能制造、绿色制造,提升生产效率和本质安全水平,降低运营成本和产品不良品率,提高能源利用率。

资料来源:中商产业研究院整理
(四)未来产业规划
安徽省到2027年,未来产业创新策源、转化孵化、应用牵引、生态营造的体制机制初步形成,量子科技、空天信息、通用智能、低碳能源等领域率先实现引领性成长。到2030年,形成未来产业发展的长效机制,产业竞争力显著提升,部分领域实现全球引领,基本建成具有重要影响力和竞争力的未来技术策源地、未来场景应用地和未来产业集聚地。

资料来源:中商产业研究院整理
(五)重点企业列表
中国企业联合会、中国企业家协会发布“2025中国企业500强”。其中,安徽10家企业上榜,包括奇瑞控股集团、铜陵有色金属集团、安徽海螺集团、安徽建工集团、淮北矿业、阳光电源、安徽省交通控股集团、淮河能源控股集团、蔚来控股、安徽楚江科技新材料等。安徽的上榜企业,涵盖了汽车制造、基础材料、能源、基建、零售等多个重要行业,体现了安徽产业结构的多元化,表明安徽制造业基石稳固,新兴产业势头强劲。

2024安徽百强企业入围门槛继续快速提升,达到78.97亿元,较上年增长8.91%;企业营业收入总额超过3.58万亿元,资产总额达到4.6万亿元,分别上升6.41%和11.25%;营业收入超过千亿元的企业7家,超过五百亿元的企业21家,超过百亿元的企业81家。
2024安徽百强企业净利润总额达到1146.35亿元,净利润增长率为23.98%。营业收入利润率和资产利润率分别较上年增加0.72和0.43个百分点。
安徽百强企业中,入围国有企业47家、民营企业53家,近五年来国有企业和民营企业在入围数量上基本保持均衡发展。按行业来分,百强企业中制造业的入围数量最多,优于其他行业。

资料来源:中商产业研究院整理
03
安徽省重点园区分布
安徽省园区广泛分布于合肥、芜湖、铜陵、滁州、亳州等多地,形成以合肥、芜湖为核心的集聚格局。合肥园区数量居首,重点发展新能源和智能网联汽车、集成电路、“芯屏”产业、生物医药等,产业体系完备;芜湖聚焦新能源汽车、新一代电子信息、半导体新型显示,产业链特色鲜明。

资料来源:中商产业研究院整理
04
安徽省投资保障
安徽省通过多层次政策体系、完善的法律保障、持续的基础设施投入及创新的风险应对机制,构建了全方位的投资保障体系,为投资者提供稳定、高效的发展环境。

资料来源:中商产业研究院整理
完整报告及报告内详细数据可点击底部阅读原文下载。