华经产业研究院为助力企业、科研、投资机构等单位了解有机酱油行业发展态势及未来趋势,特重磅推出《2025-2031年中国有机酱油行业市场深度分析及投资战略咨询报告》,本报告由华经产业研究院研究团队对有机酱油行业进行多年跟踪研究,使用桌面研究与定量调查、定性分析相结合的方式,全面解读有机酱油行业市场,深度挖掘行业潜在商机;科学运用研究模型,多维度对行业投资风险进行评估后精心研究编制。
近年来,我国有关部门陆续印发了食品及食品安全行业的政策,内容涉及食品安全、规范食品企业、发展绿色食品等《2021年度食品安全国家标准立项计划》《中华人民共和国国民经济和社会发展第十四个五年规划和2035年远景目标纲要》《食品安全标准管理办法》等政策不断规范我国食品行业,督促提升酱油、食醋等调味品的质量水平,促进调味品产业高质量发展。
在近几年酱油市场持续走高的进程中,随着消费者大健康趋势的盛行,一些主打有机的酱油也成为各大品牌涉足的新领域。近年来我国有机酱油供需不断增长,据统计,截至2024年我国有机酱油产量为55912吨,需求量
随着消费者消费能力的提升、健康意识的升级,市场对高鲜、零添加、有机酱油的需求不断增长,特级酱油产品消费量逐步提升,市场规模也逐年增长,据统计,截至2024年我国有机酱油行业市场规模为30.06亿元,市场均价约为5.57万元/吨。
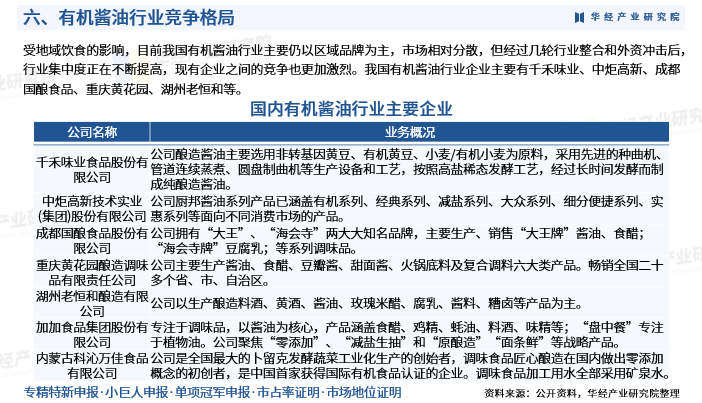
受地域饮食的影响,目前我国有机酱油行业主要仍以区域品牌为主,市场相对分散,但经过几轮行业整合和外资冲击后,行业集中度正在不断提高,现有企业之间的竞争也更加激烈。我国有机酱油行业企业主要有千禾味业、中炬高新、成都国酿食品、重庆黄花园、湖州老恒和等。











《2025-2031年中国有机酱油行业市场深度分析及投资战略咨询报告》对有机酱油行业发展环境、市场运行现状进行了具体分析,还重点分析了行业竞争格局、重点企业的经营现状,结合有机酱油行业的发展轨迹和实践经验,总结行业发展的有利因素和不利因素,对未来几年行业的发展趋向进行专业预判。帮助企业、科研、投资机构等单位了解行业最新发展动态及竞争态势,把握行业未来发展方向、先行把握商机,正确制定投资战略、提高企业经营效率、合理规避投资风险。
本报告数据来源主要是一手资料和二手资料相结合,本司建立了严格的数据清洗、加工和分析的内控体系,分析师采集信息后,严格按照公司评估方法论和信息规范的要求,并结合自身专业经验,对所获取的信息进行整理、筛选,最终通过综合统计、分析测算获得相关产业研究成果。
报告目录:
第一章 有机酱油概述
第一节 有机酱油定义
第二节 有机酱油行业发展历程
第三节 有机酱油分类情况
第四节 有机酱油产业链分析
一、产业链模型介绍
二、有机酱油产业链模型分析
第二章 2024年中国有机酱油行业发展环境分析
第一节 2024年中国经济环境分析
一、2024年中国经济发展状况分析
二、2024-2030经济发展状况预测
第二节 有机酱油行业相关政策
一、国家“十四五”产业政策
二、其他相关政策
三、出口关税政策
第三节 2024年中国有机酱油行业发展社会环境分析
一、居民消费水平分析
二、工业发展形势分析
第三章 中国有机酱油生产现状分析
第一节 有机酱油行业总体规模
第二节 有机酱油产能概况
一、2020-2024年产量分析
第三节 有机酱油市场容量概况
一、2020-2024年市场容量分析
二、有机酱油产销率分析
三、2025-2031年市场容量预测
第四节 有机酱油产业的生命周期分析
第四章 有机酱油国内产品价格走势及影响因素分析
第一节 国内产品2023年价格回顾
第二节 国内产品当前市场价格及评述
第三节 国内产品价格影响因素分析
第四节 2025-2031年国内产品未来价格走势预测
第五章 2024年中国有机酱油行业发展现状分析
第一节 中国有机酱油行业发展现状
第二节 中国有机酱油产品技术分析
第三节 中国有机酱油行业存在的问题
第四节 对中国有机酱油市场的分析及思考
第六章 2024年中国有机酱油行业发展概况
第一节 2024年中国有机酱油行业发展态势分析
第二节 2024年中国有机酱油行业发展特点分析
第三节 2024年中国有机酱油行业市场供需分析
第七章 有机酱油行业市场竞争策略分析
第一节 行业竞争结构分析
一、现有企业间竞争
二、潜在进入者分析
三、替代品威胁分析
四、供应商议价能力
五、客户议价能力
第二节 有机酱油市场竞争策略分析
一、有机酱油市场增长潜力分析
二、有机酱油产品竞争策略分析
三、典型企业产品竞争策略分析
第三节 有机酱油企业竞争策略分析
一、2025-2031年中国有机酱油市场竞争趋势
二、2025-2031年有机酱油行业竞争格局展望
三、2025-2031年有机酱油行业竞争策略分析
第八章 有机酱油行业投资与发展前景分析
第一节 2024年有机酱油行业投资情况分析
一、2024年总体投资结构
二、2024年投资规模情况
三、2024年投资增速情况
四、2024年分地区投资分析
第二节 有机酱油行业投资机会分析
一、有机酱油投资项目分析
二、可以投资的有机酱油模式
三、2025年有机酱油投资机会
四、2025年有机酱油投资新方向
第三节 有机酱油行业发展前景分析
第九章 2025-2031年中国有机酱油行业发展前景预测分析
第一节 2025-2031年中国有机酱油行业发展预测分析
一、未来有机酱油发展分析
二、未来有机酱油行业技术开发方向
三、总体行业“十四五”整体规划及预测
第二节 2025-2031年中国有机酱油行业市场前景分析
一、产品差异化是企业发展的方向
二、渠道重心下沉
第十章 有机酱油行业上游产业链分析
第一节 上游原料——大豆分析
一、上游原料——大豆生产分析
二、上游原料——大豆销售分析
二、2025-2031年上游原料——大豆行业发展趋势
第二节 上游原料——小麦分析
一、上游原料——小麦生产分析
二、上游原料——小麦销售分析
二、2025-2031年上游原料——小麦行业发展趋势
第三节 上游原料市场对有机酱油行业影响分析
第十一章 有机酱油行业下游产业链分析
第一节 餐饮市场分析
一、餐饮市场发展概况
二、2025-2031年下游餐饮市场行业发展趋势
第二节 居民消费者市场分析
一、居民消费者市场发展概况
二、2025-2031年居民消费者市场行业发展趋势
第三节 下游需求市场对有机酱油行业影响分析
第十二章 2025-2031年有机酱油行业发展趋势及投资风险分析
第一节 有机酱油未来发展预测分析
一、2025-2031年中国有机酱油行业发展规模
二、2025-2031年中国有机酱油行业发展趋势预测
第二节 2025-2031年中国有机酱油行业投资风险分析
一、市场竞争风险
二、原材料压力风险分析
三、技术风险分析
四、政策和体制风险
五、外资进入现状及对未来市场的威胁
第十三章 有机酱油国内重点生产厂家分析
第一节 加加食品集团股份有限公司
一、企业简介
二、企业经营状况
三、企业竞争力分析
四、企业发展战略
第二节 佛山市海天调味食品股份有限公司
一、企业简介
二、企业经营状况
三、企业竞争力分析
四、企业发展战略
第三节 千禾味业食品股份有限公司
一、企业简介
二、企业经营状况
三、企业竞争力分析
四、企业发展战略
第四节 烟台欣和企业食品有限公司
一、企业简介
二、企业经营状况
三、企业竞争力分析
四、企业发展战略
第五节 苏州市吉成酱业酿造有限公司
一、企业简介
二、企业经营状况
三、企业竞争力分析
四、企业发展战略
第十四章 有机酱油所属行业地区市场分析
第一节 有机酱油东北地区市场分析
第二节 有机酱油华北地区市场分析
第三节 有机酱油中南地区市场分析
第四节 有机酱油华东地区市场分析
第五节 有机酱油西部地区市场分析
第十五章 2025-2031年中国有机酱油行业投资战略研究
第一节 2025-2031年中国有机酱油行业投资策略分析
一、有机酱油投资策略
二、有机酱油投资筹划策略
三、2025-2031年有机酱油品牌竞争战略
第二节 2025-2031年中国有机酱油行业品牌建设策略
一、有机酱油的规划
二、有机酱油的建设
三、有机酱油业成功之道
第十六章 市场指标预测及行业项目投资建议
第一节 中国有机酱油行业市场发展趋势预测
第二节 有机酱油产品投资机会
第三节 有机酱油产品投资趋势分析
第四节 项目投资建议
一、行业投资环境考察
二、投资风险及控制策略
三、产品投资方向建议
华
经
情
报
网
www.huaon.com
华经情报网隶属于华经产业研究院,专注大中华区产业经济情报及研究,目前主要提供的产品和服务包括传统及新兴行业研究、商业计划书、可行性研究、市场调研、专题报告、定制报告、工业园区大数据、产业链地图、专精特新申报及市场地位证明等。涵盖文化体育、物流旅游、健康养老、生物医药、能源化工、装备制造、汽车电子、农林牧渔等领域,还深入研究智慧城市、智慧生活、智慧制造、新能源、新材料、新消费、新金融、人工智能、“互联网+”等新兴领域。
