



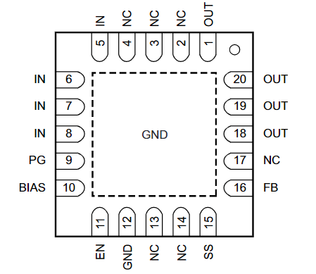
Basic Information
01. TPS74401基本信息





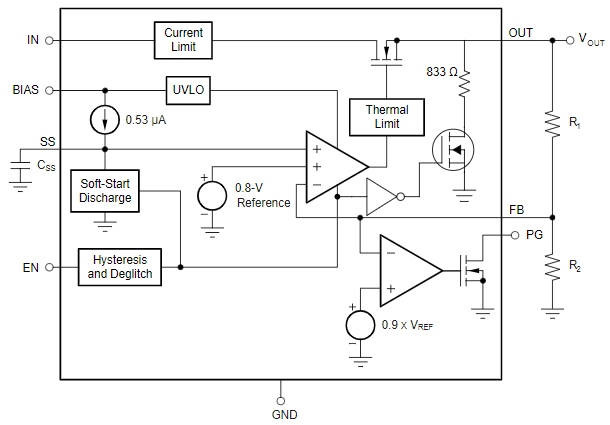
Internal Structure
02. TPS74401内部结构




保护电路:TPS74401内部包含多种保护功能,如过流保护、过热保护、反向电流保护等,可以确保在异常状况下芯片不受损坏。 参考电压源:可以为芯片提供一个稳定的参考点,用来比较和调整输出电压; 误差放大器:将反馈的输出电压与参考电压进行比较,同时可以驱动晶体管; 晶体管:根据误差放大器的控制信号调整其导通程度,从而进一步控制输出电压;





Performance Advantage
03. TPS74401性能优势

低噪声和高效率:对于需要稳定电源的精密仪器来说,低噪声的功能至关重要,TPS74401的设计减少了开关噪声和电磁干扰,在一些噪声和电磁敏感的应用中,可以极大地提高用户体验; 可编程性:TPS74401支持可编程软启动功能,可以平滑的启动负载,模拟实际工作中的负载条件,包括静态和动态的负载变化,减少启动电流。



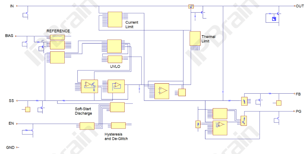
Chip Details
04. TPS74401芯片细节




往期推荐 >