芯片圈
英伟达,200亿美元大收购
据彭博社报道,英伟达公司已同意与AI芯片创业公司Groq达成授权协议,进一步加码投资与AI热潮相关的公司。Groq称,英伟达只是与Groq达成了一项非排他性授权协议,获得了Groq的推理技术授权。作为协议的一部分,Groq创始人、CEO乔纳森·罗斯(Jonathan Ross)、总裁桑尼·马德拉(Sunny Madra)和其他高管将加入英伟达,协助推进并发展该授权技术。Groq补充称,它将继续作为一家“独立公司”运营,由其财务主管西蒙·爱德华兹(Simon Edwards)出任CEO。
市场分析人士称,这种方式操作下来,英伟达通过补偿原股东把Groq最有价值的团队和技术产品拿走,把公司空壳继续留下独立运营(只剩下个严重亏损的云业务)。这样做的目的很明显,这种“掏空式”安排,不触发股权并购申报门槛,就是为了规避反垄断审查。英伟达近年来在AI芯片市场占有率已高达80%以上,全球监管机构(包括美国FTC、欧盟竞争事务局)对其并购动作高度敏感。若直接收购Groq,极可能被认定为“横向并购加剧市场垄断”,面临冗长审查甚至被迫放弃。近些年来,科技界很多重大的收购耗费数年,却被各国政府否决(也包括我们中国),让交易各方损失巨大,这次英伟达不收购公司本体、只拿走技术和人才,对其来说是最“安全”的方式。
华为宣布明年在韩国推出昇腾AI芯片
12月26日,华为韩国公司宣布,明年将在韩国市场推出最新AI芯片"昇腾950"(Ascend 950),全面布局韩国AI基础设施领域。该公司强调,其战略不仅限于硬件供应,更提供涵盖硬件、软件、网络、存储的端到端全栈解决方案,为韩国企业打造除英伟达(NVIDIA)之外的"第二选择"。
不同于竞争对手,华为将以集群而非单芯片形式销售。
此外,华为韩国明年还将向本土企业供应自研开源操作系统"鸿蒙"(HarmonyOS)以推动生态建设,但暂无在韩国推出智能手机的计划。
中国科学院在高密度三维动态随机存储器研究取得重要进展
在半导体存储领域,DRAM作为计算系统的核心组件,长期以来都在密度提升与功耗降低之间寻求平衡。随着AI与大数据时代的到来,传统存储架构已显得力不从心。主流1T1C架构在微缩过程中面临存储电容瓶颈,漏电与干扰问题日益严重。虽然2T0C架构被视为潜在解决方案,但传统集成方法采用的分步堆叠工艺存在横向对准误差和热循环效应等技术壁垒。
针对这些挑战,中国科学院微电子研究所集成电路制造技术全国重点实验室联合北京超弦存储器研究院和山东大学的研究团队提出了一种创新设计——双栅4F² 2T0C存储单元。该技术通过原位金属自氧化工艺实现了读取与写入晶体管的自对准集成,并能通过多值存储技术进一步提升存储密度。测试结果令人瞩目:该垂直双栅晶体管展现出卓越的开态电流与亚阈值摆幅,在85℃高温条件下稳定性测试中表现出色,NBTS和PBTS分别达到-22.6 mV与87.7 mV,兼具高性能与高可靠性。基于此晶体管设计的4F² 2T0C单元能支持4比特多值存储,写入时间仅需50纳秒,数据保持时间超过300秒,展现出显著的技术潜力。
这项突破性研究以"High-density three-dimensional integration of dynamic random-access memory using vertical dual-gate IGZO TFTs"为题发表在Nature Communications期刊上。微电子所博士后廖福锡、北京超弦存储器研究院朱正勇研究员及微电子所博士生李子涵为共同第一作者,微电子所李泠研究员、杨冠华副研究员、北京超弦存储器研究院赵超研究员和山东大学Arokia Nathan教授为共同通讯作者。
该研究获得了国家重点研发计划和国家自然科学基金等项目的大力支持。

4F²双栅2T0C存储阵列示意图和电镜表征
新产品
安谋科技重磅发布SPU IP
安谋科技(中国)有限公司(简称“安谋科技”)推出新一代SPU IP——“山海”S30FP/S30P,为高性能计算芯片提供全栈安全解决方案。该产品是完善的HSM子系统,全面增强抗物理攻击能力与系统可靠性,功能安全可达到最高等级ASIL D,助力客户芯片实现CC EAL4+及国密二级等高等级安全认证,并默认支持Arm® TrustZone®和硬件虚拟化,从硬件IP层、软件中间件到云端服务,构建起覆盖芯片底层至应用层的一栈式安全防护体系。
是德科技推出安全AI辅助工具
是德科技宣布,为其先进设计系统(Advanced Design System, ADS)推出搭载人工智能技术的聊天助手(Chat)与 Copilot 辅助工具。该工具具备突破性的自然语言交互功能,可在加速设计流程的同时,保障企业级安全标准。
一级市场
端侧AI公司,融了
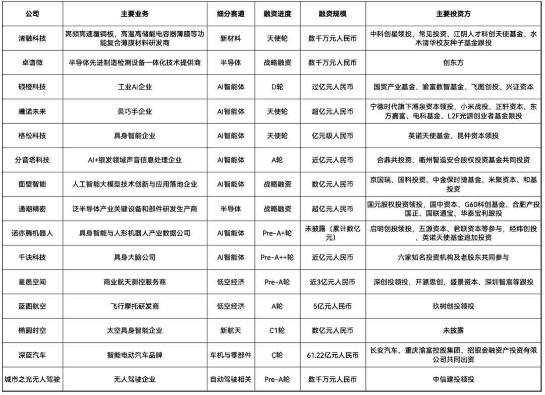
面壁智能已于近期完成数亿元融资,募集资金将主要用于加大端侧高效大模型的研发投入,加速端侧AI的商业化进程。作为国内在端侧智能领域布局最早的大模型厂商,面壁构建起完善的理论体系与模型产品谱系,MiniCPM 面壁小钢炮端侧模型已在汽车、手机、PC 及智能家居等多个领域实现规模化落地,与吉利、长安、大众、华为等多家知名企业达成深度合作,端侧大模型的商业化进程走在行业前列。
灵巧手公司,融了
杭州灵巧手企业曦诺未来Xynova完成超亿元天使轮融资,该笔融资将主要用于加速公司核心产品的研发迭代、人才团队提升及量产落地。曦诺未来成立于2024年底,聚焦高自由度灵巧手、微型电缸、高扭矩密度一体化关节模组的研发、生产与销售,拥有从机加工、电机绕线到组装测试的完整产线,是国内少数具备电机、电控、减速器、丝杠、算法完整自研自产能力的灵巧手和执行器供应商。
