![2025年中国车载电脑行业产业链、重点企业及未来前景展望:汽车智能化浪潮兴起,车载电脑规模达143.68亿元[图]图2](https://xtechcon-static.oss-cn-chengdu.aliyuncs.com/xtimes/xtimes/images/2026-01-20/696ed40865caa.png)
车载电脑行业概述
车载电脑是专门针对汽车特殊运行环境及电器电路特点开发的具有抗高温、抗尘、抗震功能并能与汽车电子电路相融合的专用汽车信息化产品,一种高度集成化的车用多媒体娱乐信息中心。车载电脑能实现所有家用电脑功能,支持车内上网、影音娱乐、卫星定位、语音导航、游戏、电话等功能,同时也能实现可视倒车,故障检测等特定功能。其主要功能包括车载全能多媒体娱乐,GPS卫星导航,对汽车信息和故障专业诊断,移动性的办公与行业应用。车载电脑主要分为便携式和头枕型。
![2025年中国车载电脑行业产业链、重点企业及未来前景展望:汽车智能化浪潮兴起,车载电脑规模达143.68亿元[图]图3](https://xtechcon-static.oss-cn-chengdu.aliyuncs.com/xtimes/xtimes/images/2026-01-20/696ed4089b0b0.png)
车载电脑结合导航、娱乐、日常事物处理等各种需求,外观小巧、集成度高。作为一款高档车辆所使用的新型产品,车载电脑实现五大类功能,并具有强大的可扩展性:导航定位、网络功能、信息指示、娱乐功能、安防功能。
![2025年中国车载电脑行业产业链、重点企业及未来前景展望:汽车智能化浪潮兴起,车载电脑规模达143.68亿元[图]图4](https://xtechcon-static.oss-cn-chengdu.aliyuncs.com/xtimes/xtimes/images/2026-01-20/696ed408cf67c.png)
![2025年中国车载电脑行业产业链、重点企业及未来前景展望:汽车智能化浪潮兴起,车载电脑规模达143.68亿元[图]图5](https://xtechcon-static.oss-cn-chengdu.aliyuncs.com/xtimes/xtimes/images/2026-01-20/696ed408f3c7c.png)
车载电脑行业发展历程
早期的车载电脑诞生于20世纪80年代,以简单的电子控制单元(ECU)形式存在,功能局限于发动机点火、燃油喷射等基础控制。彼时的它更像汽车的“神经末梢”,而非决策中心。随着芯片算力提升,车载电脑逐渐集成更多功能:导航、多媒体、空调控制等模块被整合到单一系统中,形成“域控制器”架构。这一阶段,车载电脑开始承担“信息中枢”角色,但各系统仍相对独立。当前,车载电脑已进入“全域智能”阶段。通过搭载AI芯片、5G通信、高精度传感器等技术,它不仅能实现自动驾驶、语音交互,还能基于用户习惯学习偏好,提供个性化服务。
![2025年中国车载电脑行业产业链、重点企业及未来前景展望:汽车智能化浪潮兴起,车载电脑规模达143.68亿元[图]图6](https://xtechcon-static.oss-cn-chengdu.aliyuncs.com/xtimes/xtimes/images/2026-01-20/696ed4093a8e4.png)
![2025年中国车载电脑行业产业链、重点企业及未来前景展望:汽车智能化浪潮兴起,车载电脑规模达143.68亿元[图]图7](https://xtechcon-static.oss-cn-chengdu.aliyuncs.com/xtimes/xtimes/images/2026-01-20/696ed4095de4e.png)
车载电脑行业产业链
车载电脑产业链上游为硬件和软件,其中,硬件包括主板、处理器、内存、存储器、显示器、输入设备等;软件包括操作系统、应用程序、驱动程序等。产业链中游为车载电脑的生产制造环节。产业链下游为销售渠道以及维修和售后服务。其中,销售渠道包括汽车经销商、电子商务平台等,负责将车载电脑推向市场,满足客户需求;维修和售后服务包括维修服务提供商、售后服务提供商等,为客户提供车载计算机的维修、保养和技术支持等服务。最终集成于整车,交付给汽车用户使用。
![2025年中国车载电脑行业产业链、重点企业及未来前景展望:汽车智能化浪潮兴起,车载电脑规模达143.68亿元[图]图8](https://xtechcon-static.oss-cn-chengdu.aliyuncs.com/xtimes/xtimes/images/2026-01-20/696ed40997bc4.png)
处理器作为车载电脑的“大脑”,负责执行各种计算任务,包括数据处理、图形渲染、多任务管理等。高性能的处理器能够确保车载电脑在复杂多变的车载环境下仍能稳定运行,提供流畅的操作体验。处理器一般指中央处理器,中央处理器(CPU),是电子计算机的主要设备之一,电脑中的核心配件。其功能主要是解释计算机指令以及处理计算机软件中的数据。近年来,随着大数据、云计算与物联网的快速发展,高端CPU在算力精度与任务调度能力方面面临更高要求,5G与物联网技术也不断拓展其应用场景,推动下游需求稳步增长,带动CPU市场规模持续扩大。数据显示,中国CPU行业市场规模从2019年的1505.74亿元增长至2024年的2326.1亿元,年复合增长率为9.09%,预计2025年中国CPU行业市场规模将增长至2484亿元。未来,随着CPU产业规模的持续扩张,也将为车载电脑行业的发展提供强劲支撑。
![2025年中国车载电脑行业产业链、重点企业及未来前景展望:汽车智能化浪潮兴起,车载电脑规模达143.68亿元[图]图9](https://xtechcon-static.oss-cn-chengdu.aliyuncs.com/xtimes/xtimes/images/2026-01-20/696ed409c2f37.png)
汽车产业作为国民经济的重要支柱,在推动经济社会发展中扮演着关键角色。2018年,中国汽车产销量出现阶段性下滑,一方面受宏观经济环境影响,包括GDP增速放缓、投资与消费动力不足、中美贸易摩擦持续以及房地产去库存等因素;另一方面也受到行业政策的阶段性透支、二手车市场波动、国六排放标准实施以及消费结构升级等多重因素的叠加影响,整体市场承压明显。2021年起,随着经济逐步恢复、居民生活水平持续提升及购买力增强,叠加新能源汽车产业的快速崛起,汽车市场重现增长势头。2023年,我国汽车产销量首次突破3000万辆大关,分别实现3016.1万辆和3009.4万辆,同比增长11.6%和12%,标志着行业进入新一轮发展周期。2024年,中国汽车产销量再创新高,双双突破3100万辆,其中新能源汽车年度产销量首次突破1000万辆,销售占比超过40%,产业迈入规模化、高质量的发展新阶段。2025年前三季度,中国汽车产销量分别为2433.3万辆和2436.3万辆,同比分别增长13.3%和12.9%。汽车产销量的稳步提升为车载电脑行业带来持续扩大的配套需求与市场空间,推动其在智能化、网联化浪潮中迎来更广阔的发展前景。
![2025年中国车载电脑行业产业链、重点企业及未来前景展望:汽车智能化浪潮兴起,车载电脑规模达143.68亿元[图]图10](https://xtechcon-static.oss-cn-chengdu.aliyuncs.com/xtimes/xtimes/images/2026-01-20/696ed409f246b.png)
相关报告:智研咨询发布的《》
![2025年中国车载电脑行业产业链、重点企业及未来前景展望:汽车智能化浪潮兴起,车载电脑规模达143.68亿元[图]图11](https://xtechcon-static.oss-cn-chengdu.aliyuncs.com/xtimes/xtimes/images/2026-01-20/696ed40a20393.png)
车载电脑行业发展现状
在汽车智能化、电动化、网联化浪潮的推动下,传统车载电子系统正朝着高集成度、强算力与广域通信的方向演进,车载电脑作为新一代车载系统的“神经中枢”,逐步取代了过去分散的电子控制单元与信息娱乐系统,成为智能交通与车载控制的核心设备。近年来,随着居民收入水平持续提升与消费观念升级,消费者对汽车智能化与舒适性提出更高要求,车载电脑作为增强驾驶体验的关键配置,日益成为购车决策中的重要考量,尤其在年轻消费群体中呈现快速普及态势;同时,人工智能、5G通信与高性能芯片等技术的不断突破,为车载电脑实现功能融合与性能跃升提供了坚实支撑。在需求拉动与技术推动的双重作用下,中国车载电脑行业实现稳步成长,市场规模从2018年的92.48亿元增长至2024年的143.68亿元,年复合增长率为7.62%。未来,随着智能汽车渗透率持续提升、软件定义汽车理念深化落地,以及车载AI应用场景不断拓展,车载电脑行业将在硬件算力、系统集成与生态服务等方面实现全面升级,迎来更广阔的发展空间。
![2025年中国车载电脑行业产业链、重点企业及未来前景展望:汽车智能化浪潮兴起,车载电脑规模达143.68亿元[图]图12](https://xtechcon-static.oss-cn-chengdu.aliyuncs.com/xtimes/xtimes/images/2026-01-20/696ed40a4818c.png)
![2025年中国车载电脑行业产业链、重点企业及未来前景展望:汽车智能化浪潮兴起,车载电脑规模达143.68亿元[图]图13](https://xtechcon-static.oss-cn-chengdu.aliyuncs.com/xtimes/xtimes/images/2026-01-20/696ed40a70da5.png)
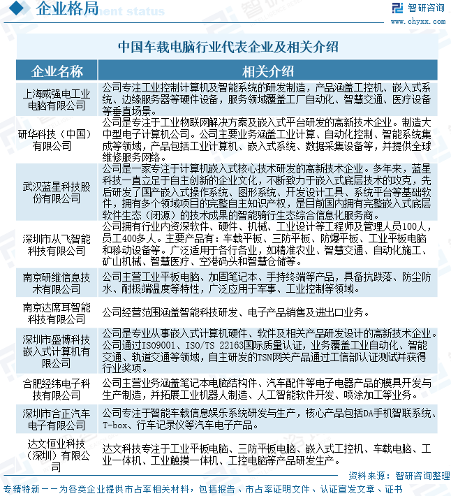
车载电脑行业企业格局和重点企业分析
目前,车载电脑市场已吸引众多国内外知名企业积极布局,各企业通过持续的技术创新与产品迭代不断提升自身竞争力,以抢占市场份额。与此同时,随着市场需求持续扩大,越来越多的新兴企业也开始涉足这一领域,推动行业竞争格局日趋激烈。在中国市场,已涌现出一批具有代表性的车载电脑企业,包括上海威强电工业电脑有限公司、研华科技(中国)有限公司、武汉蓝星科技股份有限公司、深圳市从飞智能科技有限公司、南京研维信息技术有限公司、南京达席耳智能科技有限公司、深圳市盛博科技嵌入式计算机有限公司、合肥经纬电子科技有限公司、深圳市合正汽车电子有限公司、达文恒业科技(深圳)有限公司等。
![2025年中国车载电脑行业产业链、重点企业及未来前景展望:汽车智能化浪潮兴起,车载电脑规模达143.68亿元[图]图14](https://xtechcon-static.oss-cn-chengdu.aliyuncs.com/xtimes/xtimes/images/2026-01-20/696ed40aa8622.png)
1、上海威强电工业电脑有限公司
上海威强电工业电脑有限公司成立于2001年,总部位于上海市闵行区,致力于提供工业计算机整体解决方案。产品涵盖工控机,单板电脑,嵌入式系统,平板电脑,无风扇嵌入式电脑等。公司专注工业控制计算机及智能系统的研发制造,服务领域覆盖工厂自动化、智慧交通、医疗设备等垂直场景。此外,公司与英特尔、微软建立技术合作关系,形成涵盖操作系统适配、云计算服务支持的技术生态。2025年3月IMBA-AM5工业主板获得控制产品“新质奖”,2025年2月EndoCap-3588医疗影像设备获台湾精品奖。在国产化领域推出基于RK3566芯片的工业电脑。
![2025年中国车载电脑行业产业链、重点企业及未来前景展望:汽车智能化浪潮兴起,车载电脑规模达143.68亿元[图]图15](https://xtechcon-static.oss-cn-chengdu.aliyuncs.com/xtimes/xtimes/images/2026-01-20/696ed40add47f.png)
2、深圳市从飞智能科技有限公司
深圳市从飞智能科技有限公司是一家集研发、生产、销售为一体的国家级高新技术企业,公司拥有行业内资深软件、硬件、机械、工业设计等工程师及管理人员100人,员工400多人。主要产品有:车载平板、三防平板、防爆平板、工业平板电脑和移动设备等。广泛适用于各行各业,如精准农业、智慧交通、自动化施工、矿山机械、智慧医疗、空港码头和智慧仓储等。公司拥有强大的研发实力,集结了一支由行业资深专家和创新工程师组成的团队,专注于农业、工程和物流机械的数字化转型,为客户提供先进的人机交互,软、硬件解决方案,以推动机械智能化的全面发展,打造可靠且值得信赖的车载数据终端及解决方案。目前已成功为非道路车辆领域提供多场景解决方案,正向全球市场提供高效的智能装备,已在各行业广泛应用,赢得了全球客户的高度认可。从飞智能坚固型车载工业平板,业界首创防眩晕全面屏、配备超强算力处理器、支持厘米级高精度定位、支持ISOBUSVT、具备优秀CAN总线能力、轻松完成软件开发,性能强劲。
![2025年中国车载电脑行业产业链、重点企业及未来前景展望:汽车智能化浪潮兴起,车载电脑规模达143.68亿元[图]图16](https://xtechcon-static.oss-cn-chengdu.aliyuncs.com/xtimes/xtimes/images/2026-01-20/696ed40b33ca3.png)
![2025年中国车载电脑行业产业链、重点企业及未来前景展望:汽车智能化浪潮兴起,车载电脑规模达143.68亿元[图]图17](https://xtechcon-static.oss-cn-chengdu.aliyuncs.com/xtimes/xtimes/images/2026-01-20/696ed40b5ab7b.png)
车载电脑行业发展趋势
1、智能化
车载电脑的智能化将从单一的计算功能向集感知、决策、交互于一体的“车载智能中枢”演进。其核心在于深度融合人工智能技术,特别是边缘计算与AI算法,使车载电脑能够实时处理来自激光雷达、摄像头等多传感器的海量数据,实现更高级别的自动驾驶功能与座舱内主动式人机交互。未来的车载电脑将不仅能理解复杂指令、学习用户习惯,还能预判行车风险并提供场景化服务,从而从工具型设备演变为具备成长性的智慧出行伙伴,极大地提升驾驶的安全性与座舱的体验价值。
2、安全性提升
随着车辆电子电气架构向集中式演进,车载电脑作为核心枢纽,其安全性将面临全方位、体系化的强化。一方面,硬件层面将通过引入功能安全等级更高的芯片、硬件安全模块以及冗余设计,保障系统在极端情况下的可靠运行。另一方面,软件与网络层面,将构建从安全启动、入侵检测到数据加密的纵深防御体系,以抵御日益复杂的网络攻击。此外,功能安全与信息安全的融合将成为重点,确保在实现智能功能的同时,从芯片、系统到网络连接的整体数据链路安全可控,满足汽车行业对产品全生命周期安全性的严苛要求。
3、定制化设计得到加强
为满足不同车企品牌差异化竞争与特定车型功能定位的需求,车载电脑的定制化设计将日益深化。这种定制化将超越硬件接口与外形结构的适配,深入到芯片级定制、操作系统深度裁剪以及应用软件的专属化开发。车企将根据其目标市场、车型级别与核心功能,与供应商共同定义计算平台的算力配置、功能模块以及AI能力,实现从“通用平台”到“品牌专属大脑”的转变。这种深度定制不仅能最大化硬件效能、优化成本,更能将独特的软件生态与用户体验固化为品牌的核心竞争力,推动产业从标准化供应向价值共创模式转型。