![2025年中国甲醛次硫酸氢钠(吊白块)行业产业链、供需现状及未来趋势分析:产能利用率处于较高水平,布局企业众多[图]图1](https://xtechcon-static.oss-cn-chengdu.aliyuncs.com/xtimes/xtimes/images/2026-02-07/69868f21210dc.gif)
![2025年中国甲醛次硫酸氢钠(吊白块)行业产业链、供需现状及未来趋势分析:产能利用率处于较高水平,布局企业众多[图]图2](https://xtechcon-static.oss-cn-chengdu.aliyuncs.com/xtimes/xtimes/images/2026-02-07/69868f2138e7d.png)
甲醛次硫酸氢钠行业相关概述
甲醛次硫酸氢钠,又称吊白块、雕白粉,分子式为NaHSO2·CH2O·2H2O,以福尔马林(甲醛水溶液)结合亚硫酸氢钠再还原制得,性状为白色块状或结晶性粉末状,无嗅或略有韭菜气味,易溶于水。根据行业标准《HG/T2281-2014次硫酸氢钠甲醛(雕白块)》,甲醛次硫酸氢钠可分为粉状、块状、液状。块状或粉状次硫酸氢钠甲醛应贮存于阴凉、干燥的库房内,并需地面垫层,防止受潮,在原装密闭容器中保存,贮存期为1年。由于其化学性质不稳定,贮存至1年时允许主含量下降2%。液状次硫酸氢钠甲醛贮存于阴凉、干燥的库房内,在原装密闭容器中保存,在25℃以下贮存期为3个月。由于其化学性质不稳定,贮存至3个月时允许主含量下降2%。
![2025年中国甲醛次硫酸氢钠(吊白块)行业产业链、供需现状及未来趋势分析:产能利用率处于较高水平,布局企业众多[图]图3](https://xtechcon-static.oss-cn-chengdu.aliyuncs.com/xtimes/xtimes/images/2026-02-07/69868f215b7ac.png)
相关报告:智研咨询发布的《》
![2025年中国甲醛次硫酸氢钠(吊白块)行业产业链、供需现状及未来趋势分析:产能利用率处于较高水平,布局企业众多[图]图4](https://xtechcon-static.oss-cn-chengdu.aliyuncs.com/xtimes/xtimes/images/2026-02-07/69868f217361d.png)
甲醛次硫酸氢钠产业链
甲醛次硫酸氢钠产业链包括上游原材料、中游甲醛次硫酸氢钠生产制造、下游应用领域,上游原材料包括福尔马林(甲醛水溶液)、亚硫酸氢钠及还原剂锌粉;下游应用领域,吊白块有漂白的作用,通常应用于印染工业,用作拔染剂和还原剂,生产靛蓝染料、还原染料等。此外,还用作橡胶工业丁苯橡胶聚合活化剂;感光照相材料相助剂;日用工业漂白剂以及用于医药工业等。我国规定吊白块严禁用于食品添加。
![2025年中国甲醛次硫酸氢钠(吊白块)行业产业链、供需现状及未来趋势分析:产能利用率处于较高水平,布局企业众多[图]图5](https://xtechcon-static.oss-cn-chengdu.aliyuncs.com/xtimes/xtimes/images/2026-02-07/69868f21aab7f.png)
印染工业是甲醛次硫酸氢钠最大应用领域,主要用作棉布和人造丝织物排料剂。近几年,2024年国际环境错综复杂,世界经济增长动能偏弱,地缘政治冲突加剧,贸易保护主义愈演愈烈;国内有效需求不足,新旧动能转换存在阵痛,部分企业生产经营困难较多。面对外部压力加大、内部困难增多的复杂严峻形势,我国印染行业经济运行总体平稳、稳中有进,主要经济指标回升向好,全年印染布产量实现平稳增长,2024年我国印染行业规模以上企业印染布产量572.01亿米。2025年1~9月,印染行业规模以上企业印染布产量同比增长1.57%,增速较上半年加快1.01个百分点。
![2025年中国甲醛次硫酸氢钠(吊白块)行业产业链、供需现状及未来趋势分析:产能利用率处于较高水平,布局企业众多[图]图6](https://xtechcon-static.oss-cn-chengdu.aliyuncs.com/xtimes/xtimes/images/2026-02-07/69868f21cefeb.png)
![2025年中国甲醛次硫酸氢钠(吊白块)行业产业链、供需现状及未来趋势分析:产能利用率处于较高水平,布局企业众多[图]图7](https://xtechcon-static.oss-cn-chengdu.aliyuncs.com/xtimes/xtimes/images/2026-02-07/69868f21e75c2.png)
甲醛次硫酸氢钠行业市场现状
1、产量
甲醛次硫酸氢钠是重要的硫化合物之一,因其强还原性而受到关注。2019-2024年期间,中国甲醛次硫酸氢钠行业发展态势良好,多项指标稳步增长,产量由4.6万吨增长至5.5万吨,实现年复合增长率3.6%。
![2025年中国甲醛次硫酸氢钠(吊白块)行业产业链、供需现状及未来趋势分析:产能利用率处于较高水平,布局企业众多[图]图8](https://xtechcon-static.oss-cn-chengdu.aliyuncs.com/xtimes/xtimes/images/2026-02-07/69868f22276ce.png)
我国甲醛次硫酸氢钠行业产能较为稳定,近几年保持在6.7万吨,产能利用率则处于较高水平,且呈逐年提升态势。2024年中国甲醛次硫酸氢钠行业产能利用率达82.1%,较2019年提升了13.4个百分点。
![2025年中国甲醛次硫酸氢钠(吊白块)行业产业链、供需现状及未来趋势分析:产能利用率处于较高水平,布局企业众多[图]图9](https://xtechcon-static.oss-cn-chengdu.aliyuncs.com/xtimes/xtimes/images/2026-02-07/69868f2251f9d.png)
2、消费量
消费端,甲醛次硫酸氢钠需求旺盛,表观消费量持续扩张,2024年表观消费量达5.4万吨,同比增长1.9%,这一方面受益于染印等下游应用领域平稳发展,对甲醛次硫酸氢钠需求稳定;另一方面,甲醛次硫酸氢钠应用领域不断拓展带来新需求。
![2025年中国甲醛次硫酸氢钠(吊白块)行业产业链、供需现状及未来趋势分析:产能利用率处于较高水平,布局企业众多[图]图10](https://xtechcon-static.oss-cn-chengdu.aliyuncs.com/xtimes/xtimes/images/2026-02-07/69868f2272bb9.png)
3、进出口数量
中国甲醛次硫酸氢钠进出口数量呈波动态势,2020-2022年出口数量维持在1万吨,2023年增长至2万吨,2024年为1.8万吨,进口数量则在0.9-1.2万吨之间波动,2024年为1.2万吨。
![2025年中国甲醛次硫酸氢钠(吊白块)行业产业链、供需现状及未来趋势分析:产能利用率处于较高水平,布局企业众多[图]图11](https://xtechcon-static.oss-cn-chengdu.aliyuncs.com/xtimes/xtimes/images/2026-02-07/69868f22a7468.png)
![2025年中国甲醛次硫酸氢钠(吊白块)行业产业链、供需现状及未来趋势分析:产能利用率处于较高水平,布局企业众多[图]图12](https://xtechcon-static.oss-cn-chengdu.aliyuncs.com/xtimes/xtimes/images/2026-02-07/69868f22c488e.png)
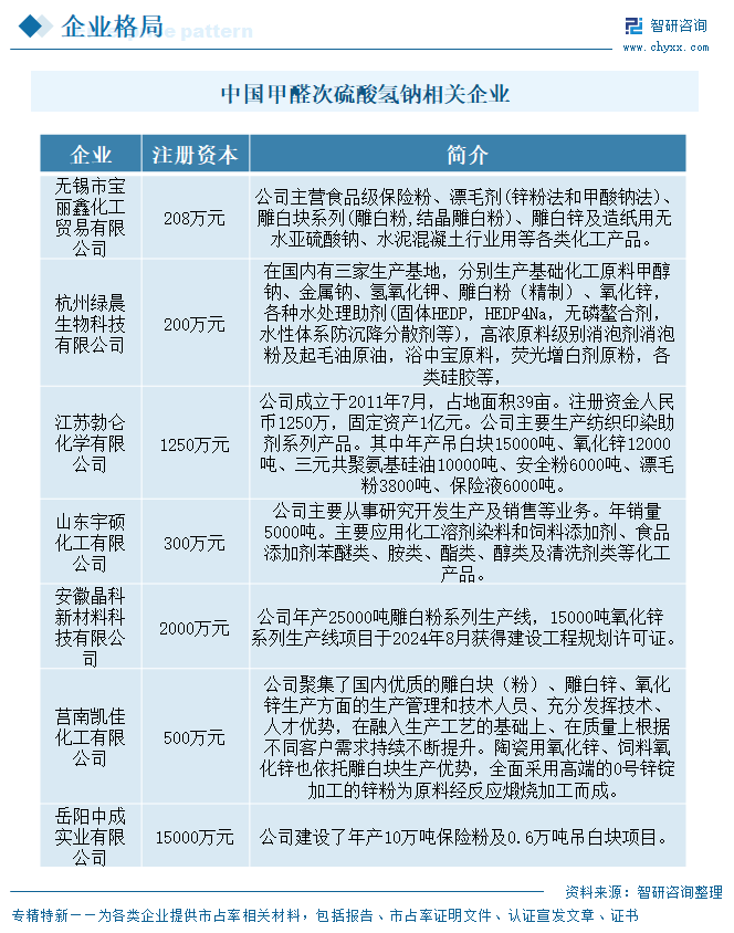
甲醛次硫酸氢钠行业布局企业
目前,中国甲醛次硫酸氢钠行业内企业较多,包括无锡市宝丽鑫化工贸易有限公司、杭州绿晨生物科技有限公司、江苏勃仑化学有限公司、山东宇硕化工有限公司、安徽晶科新材料科技有限公司,以中小企业为主,市场竞争激烈,行业尚未形成绝对龙头企业。
![2025年中国甲醛次硫酸氢钠(吊白块)行业产业链、供需现状及未来趋势分析:产能利用率处于较高水平,布局企业众多[图]图13](https://xtechcon-static.oss-cn-chengdu.aliyuncs.com/xtimes/xtimes/images/2026-02-07/69868f2304baf.png)
![2025年中国甲醛次硫酸氢钠(吊白块)行业产业链、供需现状及未来趋势分析:产能利用率处于较高水平,布局企业众多[图]图14](https://xtechcon-static.oss-cn-chengdu.aliyuncs.com/xtimes/xtimes/images/2026-02-07/69868f231dd4d.png)
甲醛次硫酸氢钠行业发展趋势
未来,受益于印染、乳液聚合等下游行业的发展,甲醛次硫酸氢钠行业需求量将继续保持增长态势,预计到 2030 年需求量将超6万吨。同时,随着“双碳战略”持续推进,绿色化是行业未来发展的主要方向之一,企业将不断创新与优化生产工艺,实现节能减排。目前市场竞争十分激烈,随着行业不断发展及环保政策不断收紧,具备规模、技术等优势的企业竞争力将进一步提升,市场份额持续扩大,从而驱动行业集中度提升。
![2025年中国甲醛次硫酸氢钠(吊白块)行业产业链、供需现状及未来趋势分析:产能利用率处于较高水平,布局企业众多[图]图15](https://xtechcon-static.oss-cn-chengdu.aliyuncs.com/xtimes/xtimes/images/2026-02-07/69868f23525b0.png)
●以上数据及信息可参考智研咨询(www.chyxx.com)发布的《中国甲醛次硫酸氢钠(吊白块)行业市场分析研究及投资战略研判报告》。
● 您可以关注【智研咨询】公众号,每天及时掌握更多行业动态。