
文|高见Pro
200亿元,这是2026年开年不到三个月,涌向具身智能赛道的热钱。
“去年底大家都在说投具身智能的够多了,该进场的都进场了。”投资人徐洋说,“结果年初聊下来发现,还有大批人等着进场,很多基金动不动就10亿、20亿的盘子。”
这波热潮中,自变量机器人、星海图、灵心巧手、智平方等7家企业相继跻身百亿估值独角兽行列。加上此前已突破百亿估值的公司,目前具身智能百亿独角兽已至少达到13家。
更令行业振奋的是,2026年具身智能迎来“上市大年”。
宇树、乐聚机器人、云深处、斯坦德机器人、优艾智合机器人、珞石机器人、仙工智能、阿童木机器人、迦智科技、卡诺普机器人、玖物智能等超20家企业已明确上市计划。
这股具身智能热潮背后,行业正在经历怎样的分化与重构?投资人的热情,是恐惧错过下一个时代的焦灼,还是真的看见了别人看不见的终局?
Part 1 IPO倒计时
据不完全统计,2026年开年至今,国内具身智能已披露融资超30起,融资总金额约200亿元,远超2024年同期的70亿元和2025年同期的126亿元。
自变量机器人、星海图、灵心巧手、智平方、千寻智能、星动纪元、帕西尼感知科技在最新轮融资后新晋百亿估值独角兽,加上2025年已突破百亿的宇树科技、智元机器人、银河通用、云深处、众擎、擎朗智能,具身智能百亿估值阵营已扩充至13家。
具身智能百亿估值阵营


“大家正在紧锣密鼓地做着IPO前的准备。”投资人王明达表示,“除了官宣的,有多家公司为了减少外界干扰,选择了秘密交表的方式推进流程。”
目前来看,2026年有超20家具身智能公司明确了上市计划。
从各家进度来看,宇树科技已在2025年11月完成了上市辅导,大概率将成为A股“第一股”。乐聚机器人和云深处紧随其后,上市辅导备案已获受理。
智元机器人、银河通用、傅利叶智能、众擎机器人、星海图、松延动力则完成了股改,其中银河通用和星海图的最新轮融资被业内视为Pre-IPO轮。魔法原子也在快马加鞭,据联合创始人顾诗韬透露,“最快可能在2026年登陆二级市场。”
从港股市场看,3月9日,埃斯顿已在港交所上市。斯坦德机器人、优艾智合机器人、珞石机器人、仙工智能、阿童木机器人、微亿智造、迦智科技、卡诺普机器人、玖物智能等企业已向港交所递表。
市场普遍预期:第一波上市的具身智能公司市值大概率会被二级市场的热情迅速拉高。
“可参考2025年底至2026年初上市的摩尔线程等国产GPU,以及智谱、MiniMax等大模型公司的上市表现,预估具身智能这一波企业上市后会到类似的水位。”徐洋说。
Part 2 共识与非共识
一个很奇特的景象是,2025年具身智能领域有泡沫基本上已经是行业共识:
多数企业未规模化出货、未实现正向现金流,却已进入百亿估值;赛道玩家过剩,同质化严重;商业化周期(5-8年)与资本退出预期(2-3年)严重错配。
既然共识清晰,为何投资机构仍在重金下注?
据《中国发展报告2025》预测,中国具身智能产业规模2030年有望达4000亿元,2035年突破万亿元。2026年作为“十五五”开局之年,具身智能获得了政策加持:被写入国家顶层设计、连续两年出现在政府工作报告中、首个国家级标准体系发布,以及北京、上海、深圳等地设立百亿级专项基金。
产业资本与“国家队”成为本轮投资主力。宁德时代、京东、上汽等产业龙头,国家人工智能产业基金、中石化、中信等“国家队”纷纷入场。它们通过投资头部企业,提前锁定未来技术路线,绑定核心供应链与下游应用场景,确保在即将到来的产业变革中占据战略主动。
技术突破带来“确定性溢价”也是关键因素。 尽管规模化商用前景仍不明朗,但关键技术的突破为行业注入了信心。例如,千寻智能开源的Spirit v1.5模型性能实现对美国顶尖开源模型的超越。
对于投资机构而言,明确的上市路径降低了投资不确定性。 尤其是一些快到期的基金希望借助这波热潮回笼资金,再去投新项目。另外,FOMO心理下,错过头部项目或意味着彻底失去赛道机会,这几乎是任何一家投资机构不想看到的。
那么,具身智能企业真的需要这么多钱吗?百亿估值又凭什么支撑?
据悉,目前“光是账上趴着20多亿的公司就有10家左右”,一些交易由投资机构主动推进,“有些公司不缺钱,但投资人想拿份额,估值自然水涨船高。”
从企业角度,星动纪元创始人陈建宇的观点颇具代表性,“融资不只是融钱,也是融资源。”通过融资,星动纪元绑定了三星等战略伙伴,扩大了生态位优势。钱是入场券,资源才是真护城河。
更深层的逻辑在于,具身智能的商业叙事本身就在重塑估值体系。
“如果投资人不认同具身智能的商业叙事,它就不可能撑起现在的高估值。智谱、Minimax等大模型公司的市值都超过2000亿了,那么作用于物理世界的具身模型,理论上是不是应该‘更贵’?”投资人王明达反问。
在他看来,具身智能的花销不只是“模型侧”。
在数据端,获取真实物理交互数据的成本,远高于爬取互联网文本。在应用端,产品落地需要硬件生产、供应链、渠道销售等重资产投入。随着“大脑”模型逐步成熟,在数据与算力上的投入会呈指数级增长。最终花的钱或比大模型更多。
但硬币的另一面是,质疑声从未缺席。有人认为,传统的制造业企业估值通常远低于互联网公司。“凭什么换了具身智能的外壳,物理世界的资产就能打破这一规律?”
两种声音的博弈,折射出一个尚未形成共识的核心问题:具身智能的高估值是否合理。答案或许要等到第一批企业上市、市值落地的那一刻,行业才会有真正可量化的尺子。
Part 3 分化
观察2026年开年以来具身智能领域的融资动态,可以发现一个明显趋势:资本向深,赛道趋细。
基于各公司的核心技术布局与商业化路径,本文将当前具身智能行业格局梳理为六大派系:大脑派、整机派、全栈派、核心零部件派、数据基础设施派、垂直场景应用派。(部分企业业务边界存在交叉,技术多路线并行,下述划分仅反映核心技术亮点或主要发力方向)
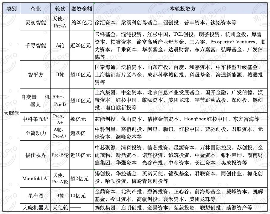
1. “大脑”派
“大脑”派以VLA(视觉-语言-动作)模型为技术核心,专注提升机器人的认知能力与泛化能力。

从融资热度看,“大脑”始终是资本的关注焦点。灵初智能、星海图、自变量、千寻智能、智平方是较早布局VLA大模型的创业公司,已形成各自的落地场景;中科第五纪、至简动力、极佳视界、Manifold AI则是今年一季度新获融资的入局者。
-
星海图坚持端到端VLA技术路线,2月宣布完成10亿元B轮融资,由金鼎资本、北汽产投、碧鸿投资等领投。今年1月,公司推出了升级版G0 Plus模型,进一步强化了其在“大脑”方向的技术积累。
-
自变量机器人集齐字节、美团、阿里三家互联网巨头投资,公司自研的VLA模型首创了VLA与世界模型深度融合的系统范式。1月完成10亿元A++轮融资,资方包括字节跳动、红杉中国、深创投等。
-
千寻智能的开源模型Spirit v1.5成为中国首个超越美国Pi0.5的开源具身模型,展现出强大的零样本泛化能力。2月公司连续完成两轮融资近20亿元,估值突破百亿,已进入宁德时代工厂产线。
-
智平方打造了全球首个全域全身VLA大模型GOVLA 0.5,成为业内首个“异构输入+异步频率”双系统VLA模型,强调机器人在未见场景下的零样本泛化能力。公司过去一年累计完成12轮融资。B轮于2月完成,融资规模超10亿元。
-
中科第五纪作为宇树机器人的“大脑”供应商,一个月内接连完成Pre-A及Pre-A+轮融资。
-
至简动力成立仅八个月完成五轮融资,累计20亿元,投资方包括红杉、君联、腾讯、阿里、蓝驰、元璟等。
-
极佳视界3月完成近10亿元Pre-B轮融资,资方包括中芯聚源、上海半导体产投基金、临芯资本等产业资本,以及中金资本、苏创投等国资平台。
-
Manifold AI (流形空间)在不到十个月的时间里完成了四轮累计近5亿元融资,成为国内首个将自研世界模型作为具身基础模型落地的创业公司。在1月和3月的融资中,投资方有梅花创投、君联资本、华为哈勃、英诺天使等。
-
大晓机器人推出的“具身超级大脑模组”A1,可灵活适配不同形态的机器人本体,2月完成天使轮融资,由蚂蚁集团领投,启明创投、联想创投等跟投,老股东商汤国香资本持续增资。
“大脑派”企业的共同特点是:融资节奏快、金额大,头部企业跻身百亿估值俱乐部;商业化路径上,有的以“大脑供应商”模式赋能本体企业,有的直接进入工业场景拿订单,正在从“技术验证”走向“场景落地”的关键阶段。
2. 整机派
整机派以机器人本体为根基,核心竞争力体现在运动控制、硬件集成与规模化量产能力上。它们通常拥有完整的机器人产品线,在双足行走、仿生运动、负载能力等物理维度建立技术壁垒,并通过供应链整合实现成本控制与批量交付。

-
银河通用于3月完成25亿元新一轮融资,累计融资额稳居中国具身智能领域首位。公司自主研发端到端具身大模型“银河星脑”,打通“大脑-小脑-神经控制”全链路,其工业重载机器人Galbot S1双臂最大负载达50公斤,已获得宁德时代等深度合作。
-
松延动力是行业内唯一同时布局双足人形机器人和仿生人形机器人两大产品线的企业,于3月完成近10亿元B轮融资,由宁德时代系晨道资本领投。
-
逐际动力聚焦工业与特种场景,加速推动人形机器人在汽车制造、仓储物流等领域的规模化落地,于2月完成2亿美元B轮融资,投资方包括京东、上汽、蔚来等产业资本。
-
浙江人形机器人创新中心于1月完成4.5亿元Pre-A轮融资,累计筹资22亿元,由中控技术、招商创科、联想创投等产业资本及浙江省市国资联合投资。
整机派企业融资规模显著提升,B轮10亿元已成头部企业的“起步价”;投资方中产业资本与国有资本成为主力;商业化路径高度聚焦工业制造、智慧零售等真实场景;量产能力与成本控制成为检验企业成色的关键指标,头部企业已率先打通产业化闭环。
3. 软硬全栈派
软硬全栈派,"本体与大脑通吃",既自研机器人本体与核心零部件,也自研具身大模型与算法,构建软硬一体、端到端的技术闭环。其核心壁垒在于“感知-决策-控制”全链路的自主可控,以及由此带来的迭代效率与成本优势。

-
星动纪元于3月完成10亿元战略轮融资,估值突破百亿元,投资方包括三星、中金等。公司技术路线为VLA + 世界模型,自研端到端VLA大模型ERA-42,驱动全尺寸人形机器人星动L7实现“大运动+巧操作”融合。
-
小雨智造强调“一脑多形”,通过焊接场景的深度耦合,实现了软硬一体的完整交付闭环。公司于3月完成数亿元B轮融资,由华业天成领投,茅台基金、招银国际、贵州省科创天使基金等跟投;
-
无界动力于2月完成超2亿元天使+轮融资,累计融资额近8亿元,投资方包括红杉中国、线性资本、高瓴创投、深创投、中金等。公司核心布局机器人“通用大脑”与“操作智能”,聚焦B端工业场景。
-
魔法原子于3月完成超5亿元融资,投资方包括拓普集团、杰创智能、爱仕达等产业方及无锡国资。
这类企业技术路径高度趋同,商业化进程明显提速,头部企业已斩获亿元级订单,部分公司海外市场成为重要增长极。
4. 核心零部件派
核心零部件厂商专攻具身智能产业链关键瓶颈环节,以灵巧手、触觉传感、精密执行器等高壁垒硬件为核心产品。它们通常不直接面对终端消费者,而是作为上游供应商,为整机厂商提供不可或缺的“器官”与“关节”。其核心竞争力体现在材料工艺、精密制造、控制算法等底层技术积累上。

-
灵心巧手的Linker Hand系列灵巧手拥有42个自由度,单指自由度达7个,三维力测力精度达到0.01N,分辨率1mm,多模态融合视觉、压触觉、视触觉、声音和位置信息。2月公司完成近15亿元的B轮融资,投资方有道得投资、盛世投资、新鼎资本、中和资本、智路资本等。
-
帕西尼感知科技的产品线覆盖多维触觉传感器、六维力传感器、灵巧手DexH13,再到TORA系列人形机器人。3月帕西尼感知完成超10亿元的B轮融资,奇绩创坛、毅达资本、善达投资、黄浦江资本等为投资人。
-
因时机器人于2月完成数亿元C1轮及C2轮融资,启明创投、深创投、达晨财智等投资。公司产品包括微型伺服电缸和仿人五指灵巧手,其中仿人五指灵巧手是中国首款商业化量产灵巧手;
-
诺仕机器人以独特轧制工艺制造高精度行星滚柱丝杠,其自主研发的微型行星滚柱丝杠,是灵巧手、人形机器人四肢关节、精密医疗设备等领域的理想核心执行组件。
-
灵猴机器人在2月宣布完成超亿元Pre-B轮融资,由蔚来资本领投,同时新引入中车资本旗下华舆转型升级基金、前沿投资、洽道投资等多家机构。公司积极布局通用机器人领域,具备一站式整机ODM解决方案能力。
-
临界点是智元机器人拆分的灵巧手子公司,成立一个月内完成三轮融资。2月完成新一轮数亿元融资,由腾讯领投,BV百度风投、云锋基金、均胜电子、龙旗科技、上汽金控等产业资本共同参与,老股东高瓴创投、蓝驰创投超额加注。
这些企业技术壁垒极高,多在材料工艺、精密制造、控制算法等底层技术领域拥有十年以上积累。随着具身智能进入规模化量产阶段,“得核心零部件者得天下”将成为行业共识。
5. 数据基础设施派
数据基础设施派,聚焦数据采集、仿真与基础设施,解决真实物理数据匮乏难题。

-
-
光轮智能构建覆盖物理仿真、数据生产、模型评测的完整技术闭环。在3月份完成新融资。
-
觅蜂科技成立于2月,由智元机器人关联公司等共同持股,搭建了覆盖真机采集、无本体模拟到仿真测试的全类型数据体系。成立同月宣布完成了数亿元种子轮与天使轮融资,由红杉中国领投,鼎晖VGC、BV百度风投、云锋基金等机构同步参与。
目前能跑出来的“数据基础设施派”较少,一方面该赛道正处于由头部企业定义标准的早期阶段,另一方面也预示着,随着具身智能产业对数据需求的指数级增长,未来可能会有更多玩家涌现。
6. 垂直场景应用派
垂直场景应用派,专注特定垂直行业场景,产品形态完全根据场景需求定制,商业化以订单和ROI驱动。

-
丽天智能是光伏安装机器人的品类开创者,专注沙漠、高原等无人区光伏电站场景,在全球主要光伏市场实现GW级规模化部署。公司于3月完成超亿元Pre-B轮融资,投资方为今日资本、耀途资本、长石资本。
-
未来不远(Futuring Robot)由前掌门教育创始人张翼创立,是国内首个聚焦C端家庭场景的通用机器人企业,产品聚焦于取物送物、倒饮料、洗衣服等日常家务。公司于1-3月累计完成超5亿元融资,天使轮融资由真格基金领投,联新资本、源来资本及掌门部分老股东跟投。
-
欧卡智舶专注于水面自动驾驶领域,完成近2亿元B+轮融资,让水面场景成为具身智能商业化落地的重要突破口。
-
天创机器人专注于4D场景“特种兵”,主要是偏远、危险、肮脏、枯燥的工作,近日公司完成超亿元的D轮融资,金洲管道和超达装备战略入股。
垂直场景应用派的核心逻辑是“从场景反推产品”,从具体场景的极致痛点出发,解决付费意愿强的实际问题,是一条能快速跑通PMF的务实路径。
Part 4 变化
烈火烹油之下,事情起了新变化。
“现在这个阶段,能融资的赶紧融,现在融不到钱的以后大概率也融不到了。”王明达表示。
与之对应的是,“哑铃型”融资结构凸显。一端是大量成立于2023-2025年的初创企业,凭借赛道热度在早期阶段快速完成多轮融资。另一端是已确立上市计划或市场领先地位的头部公司,因稀缺性和明确退出预期,成为投资人争抢的对象。
相比之下,处于成长期中期、特别是估值触及50亿元关口的企业,面临显著的融资压力。该阶段企业既缺乏初创期的高增长故事,又未达到上市阶段的确定性,导致资本博弈加剧、融资周期拉长。
行业内另一个现象是,场景落地能力从更大程度上会决定融资成败,这也倒逼企业聚焦付费意愿强的实际痛点。
比如千寻智能进入宁德时代产线、丽天智能实现GW级部署、星动纪元海外业务占比50%、浙江人形机器人创新中心出海先行......出海成为企业估值重要加分项。
场景落地能力重要,但显然,以“谁先盈利”来衡量企业是否值得投资并不公允。因为具身智能“整机派”和“大脑”派,玩的完全是两种游戏。
“整机派”遵循制造业的线性增长逻辑,靠规模来摊薄成本。当核心部件自研比例提升、供应链体系稳定、装配流程标准化之后,成本曲线会开始拐弯,可靠性与一致性会形成复利。
“大脑”派的商业飞轮支点是模型与数据。一旦模型能力跨过某个阈值,泛化能力将快速外溢到不同场景、不同本体之上,其价值释放是指数级的。这显然更需要时间和耐心,盈利并非一蹴而就。
然而,热钱涌入下,商业化焦虑弥漫,一些企业的动作开始变形。比如,一些本体厂商在算法尚未成熟时,被迫向市场兜售场景和量产预期,甚至为了掌握智能主导权而自建大模型团队,投入资源“重复造轮子”。模型厂商在规模化落地压力下,被迫切入定制化项目,分散攻坚核心技术的精力。
看似“全面开花”,实则两类企业偏离自身最优路径,造成资源内耗。由此,2026年,“谁能守住战略边界”或比“谁先盈利”变得更重要。
变得更重要的还有数据。
决定机器人能力上限的,不再是单一算法突破,而是高质量数据的持续供给能力。
机器人不像大模型,没法从互联网直接抓取海量信息,必须依赖真实物理交互中产生的数据。而这些数据的获取成本高得惊人。目前行业多线并行,按企业资源侧重走出了四条路径:
智元机器人走遥操作采集,真机、人教,数据质量最高,但成本也最高;银河通用押注仿真合成,效率拉满,却面临虚实迁移的鸿沟;
它石智航、灵初智能做人类操作视频,前者采用超轻量、可穿戴的SenseHub 数据采集套件,后者以真人戴手套采集,成本低且原生,但场景覆盖靠人力堆;鹿明机器人走“无本体便携硬件+数据超市”路线,通过万台设备规模化采集真实场景数据,并将数据作为标准化商品流通。
而以光轮智能为代表的“数据基础设施派”,通过自研物理求解器生成海量高保真仿真数据,并整合全球真实人类行为数据,构建“仿真-生产-评测”闭环系统,为具身智能提供可规模化的高质量合成数据与工业级评测标尺。
数据之重要,也是新希望、奥克斯等产业方投资入局的原因。工厂、产线是天然的数据入口,一旦接入网络,就成了“原生数据节点”。
值得注意的是,2月28日,工业和信息化部人形机器人与具身智能标准化技术委员会正式发布《人形机器人与具身智能标准体系(2026版)》。其中,“类脑与智算标准”直接覆盖“数据全生命周期”和“模型训推部署全链路技术”,从国家层面为数据的采集、处理、标注、流通等环节提供了统一规范。
过去行业内“数据格式不统一、各采各的”的“数据孤岛”问题,正在被国家级标准所打破。
两会期间,统一具身智能领域的数据标准、明确权属与合规边界、加快构建数据基础设施,成为焦点议题之一。这意味着,未来的竞争或将从“谁掌握了独家数据”转向“谁能在公共数据底座上跑出更好的模型”。
Part 5 关于终局
关于具身智能的终局,业界有不同的眺望视角。
“具身智能,绝对不是仅仅造出一个像人的机器。它的终局是成为像电力、网络、云计算那样可以规模化供给的智能基础设施。未来机器人会是一个‘手机数量×汽车价格’的产业。”这是智元机器人联合创始人彭志辉的答案。
灵初智能创始人王启斌看到的则是另一幅图景:“机器替人只是过渡形态,智能的载体本身会不断进化,最终和人类、和环境融合在一起,形成人机共生的状态。”
无论是智能基础设施还是人机共生,远景蓝图都足够恢弘。2026年上市窗口的打开,会给头部公司注入二级市场活水,同时也会用二级市场的严苛标准检验成色。
中国目前有200多家具身智能企业,其中人形机器人企业过半。很多人认为腰尾部企业将面临残酷的生存挤压。
“技术会收敛,但公司不会赢者通吃。”北京科学家创业团发起人陈海滨对行业终局给出了系统的判断,“未来会是‘寡头做平台、垂直做场景、中小做专精’的三层生态。大的会很大,小的也能活。”在他描绘的图景里:
顶层会有2-5家全球寡头,做通用人形机器人平台+操作系统+开发者生态,类似手机里的iOS/Android,占据通用整机与底层系统的大头。
中层会是垂直场景巨头,做垂直场景解决方案+专用机器人+行业服务,每个细分赛道跑出1-3家龙头。垂直赛道集中度高,但跨赛道不竞争,形成“百业百龙”。
底层则会存在大量中小专精,做巨头做不了、不愿做的细分环节或场景,比如核心零部件、定制化开发等,具有成本优势,能快速响应,差异化生存。
企业的命运也将分野。顶层寡头、中层龙头和底层专精能够活下来,活得好,而只有样机、无量产能力、无核心技术、无明确场景的跟风者,试图通吃全链条但无技术、资金支撑的中小厂,以及陷入低价内卷的低端玩家,则注定消亡。
结 语
回到年初,咖啡馆窗外的车流不息。
我问一位投资人,关于具身智能领域的泡沫和估值怎么看?
“当年互联网泡沫破了,说白了很多都是伪需求,撑不下去就没了。但硬科技是地基,实打实地提高生产力。大家对技术前景的判断短期可能会不同有起伏,但长期看,肯定是稳步向上的。”他端起那杯冒着热气的咖啡,想了想又说:“现在数来数去,国内国外值得投的新东西也就AI和机器人了。”
他没有直接回答我的问题,但又好像什么都说了。
在他看来,现在的每一轮融资、每一次技术突破、每一家IPO,都是在为未来的格局抢一个身位。
错过,就好像错过一个时代。
(文中徐洋、王明达为化名。本文不构成任何投资建议。)