EMC案例分享:千兆POE口传导发射问题定位整改

EDA365电子论坛 2025-10-10 11:30

EMC案例分享:千兆POE口传导发射问题定位整改图1

EDA365电子论坛

1.问题背景

某金属盒式产品POE口采用8端口ISN进行CE测试,测试结果见图1,可见10MHz以下CE噪声严重超标,特别是1MHz以下开关频率的谐波超标严重。
EMC案例分享:千兆POE口传导发射问题定位整改图2
图1 千兆POE口传导发射测试结果

EMC案例分享:千兆POE口传导发射问题定位整改图3

EDA365电子论坛

2.问题定位分析

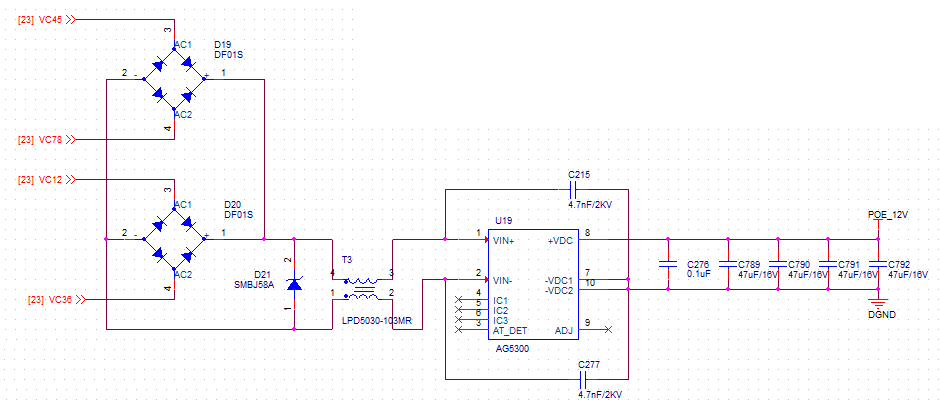
图2-图4是千兆POE口相关的电路图。图2是信号变压器相关的电路图,其中变压器原边的4个中心抽头各通过一个1nF/2kV的高压电容接PGND。图3中的RJ45连接器的8根信号线连接到图2中变压器原边对应的信号线上。图4是POE电源相关的电路图,电源模块U2采用1个共模电感+2个共模电容组成的EMI滤波电路,共模电容为4.7nF/2kV的高压电容,左边两个器件是合路桥堆,桥堆左边的4根线接变压器中心抽头,合路后的两根线接EMI滤波电路。
EMC案例分享:千兆POE口传导发射问题定位整改图4
图2 POE口变压器相关电路图
EMC案例分享:千兆POE口传导发射问题定位整改图5
图3 RJ45连接器相关电路图
EMC案例分享:千兆POE口传导发射问题定位整改图6
图4 POE电源模块相关电路图
图5是千兆POE接口对应的PCB图,变压器初级进行了完全的PGND分割(绿色),PGND铜皮与RJ45连接器的2个外壳管脚相连,然后通过RJ45连接器的外壳簧片搭接到产品的金属外壳。变压器原边的中心抽头连接到4个1nF/2kV高压电容,然后高压电容接PGND铜皮。靠近POE电源模块的2个4.7nF/2kV的高压电容(蓝色)就近接到了板内的GND,黄色高亮的器件为共模电感T3。合路桥堆顶层和底层各一个。从经验来看,POE的PCB布局和布线符合EMC规则。
EMC案例分享:千兆POE口传导发射问题定位整改图7
图5 千兆POE口的PCB图
从图4的电路图看,POE口开关电源EMI滤波电路中的共模电感T3型号为LPD5030-103MR,其电感量只有10uH,见图6。按经验这样小感量的共模电感对CE频段的低频噪声几乎没有抑制作用,应选择几百μH的共模电感,但大感量的共模电感由于体积限制不可用。共模电感的感量小,则这两个共模电容C277、C215的容值就要大,但目前用的是4.7nF/2kV电容,封装1206,其容值明显偏小,应该选择容值更大的共模电容,如100nF左右的电容。
EMC案例分享:千兆POE口传导发射问题定位整改图8
图6 共模电感T3的规格书

EMC案例分享:千兆POE口传导发射问题定位整改图9

EDA365电子论坛

3.整改措施

将共模滤波电容C277、C215的容值由4.7nF改为68nF/1kV的电容,修改后的CE测试结果见图7,可见10M以下的CE噪声显著降低,特别是1MHz以下的开关频率谐波下降更明显,最小余量也有7.1dB,测试通过。更换的68nF//1kV共模电容的封装为1210,原4.7nF/2kV共模电容的封装是1206,电容更改后对PCB布线基本没有影响。另外,POE接口的浪涌指标为1kV,用68nF//1kV电容也是可以承受的,所以整改方案被接受。

EMC案例分享:千兆POE口传导发射问题定位整改图10  EMC案例分享:千兆POE口传导发射问题定位整改图11

图7 整改后千兆POE口的传导发射测试结果

EMC案例分享:千兆POE口传导发射问题定位整改图12
快快添加Ecosmos活动君
免费解锁200+pcb原理图
15G硬件资料、半导体产业图谱
1000+国产替代名录等资料
还可以加入行业交流群,前沿信息共享
EMC案例分享:千兆POE口传导发射问题定位整改图13

声明:内容取材于网络,仅代表作者观点,如有内容违规问题,请联系处理。 
EMC 定位
more
【AI加油站】机器人设计系列二十五:多技术融合赋能移动机器人自主定位:《移动机器人自主定位技术》核心内容全景解读(附下载)
融合定位再进化,百度地图联合武汉大学攻克城市定位难题
无人机实时导航避坑指南:激光雷达定位与飞控融合的那些关键细节
Voxel-SLAM:多功能LiDAR-惯性SLAM,室内、空中、城市定位均SOTA!
首个多模态Masked扩散模型诞生!Adobe研究院Lavida-O:生成、编辑和定位登顶SOTA!
EMC案例分享:千兆POE口传导发射问题定位整改
【AI】视频理解新标杆,快手多模态推理模型开源:128k上下文+0.1秒级视频定位+跨模态推理
重新定义视频大模型时序定位!南大腾讯联合提出TimeLens,数据+算法全方位升级
MEMS惯性芯片走向国产化,谁在领跑高精度定位赛道?
NVIDIA显卡已有定位监控 黄仁勋:不会远程控制更不会自毁
Copyright © 2025 成都区角科技有限公司
蜀ICP备2025143415号-1
  
川公网安备51015602001305号