每次聊到苹果首款折叠屏iPhone(暂称iPhone Fold)的时候,都会引发巨大争议。
许多网友觉得苹果不可能推出iPhone Fold,因为折叠屏手机毫无意义。

机哥觉得,对于普通用户来说,iPhone Fold用处不大。
其实机哥反复强调,iPhone Fold要比直板手机价格更昂贵,功能更齐全,使用场景更丰富,主要用户是商务办公人员。
但对于苹果产品稍微熟悉的朋友都知道,苹果首款折叠屏iPhone价格不会便宜。
因为iPhone Fold铰链、屏幕、机身架构的成本都要更高,而且工艺也更复杂。
不过最近iPhone Fold再爆好消息,苹果折叠屏手机可能没有大家想象的那么贵,制造成本会比预期更低。
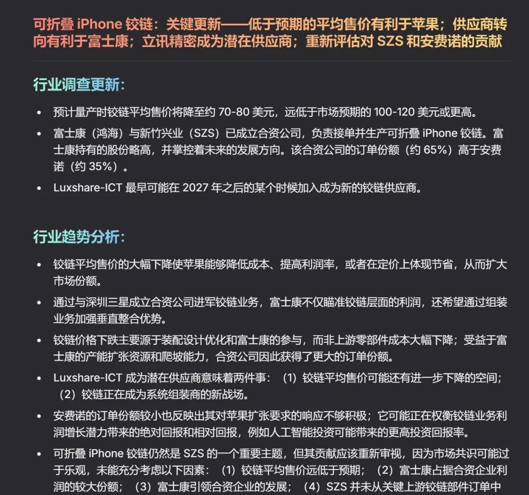
根据苹果分析师郭明錤最新爆料,iPhone Fold的铰链结构设计非常巧妙,成本可能会降下来。
要知道,iPhone Fold核心部件之一就是铰链,不仅可以支撑折叠屏幕灵活开合。
就连机身坚固程度也需要可靠的铰链结构来支撑,重要性不言而喻。
华为首款三折叠屏手机的天工铰链成本高达1000元,即便是华为MateX6、Pocket2这样的折叠屏手机,铰链也达到500元。
而郭明錤则预测,iPhone Fold铰链正式进入量产阶段后,平均生产成本大约在70至80美元。
相比此前预计的100至120美元的成本将更便宜。
而成本下降可以让苹果保持高利润率,同时也能够让iPhone Fold价格更加亲民,没有预期那么昂贵。
按照郭明錤的说法,iPhone Fold铰链成本下降并非采用廉价材料,而是更智能化的生产方式。
苹果凭借富士康大规模量产能力和优化组装流畅,苹果在不影响性能可靠性的前提下降低iPhone Fold生产成本。
最直接的影响就是降低iPhone Fold预期售价,这无疑会进一步提升苹果折叠屏手机的市场竞争力。
机哥综合各方消息,发现苹果为了控制iPhone Fold成本,可以说是不遗余力。
iPhone Fold不仅铰链成本降低了,而且还采用钛金属和铝合金混合架构,这比纯钛金属机身架构更具性价比。
在保证iPhone Fold耐用性的情况下,机身更坚固的同时,还可以提升散热。
此外,iPhone Fold与iPhone18ProMax一样,都将搭载2纳米制程工艺芯片——A20Pro。
A20Pro制造价格比A19Pro芯片贵10%至20%,但苹果通过优化整体架构,让iPhone Fold在成本方面得到进一步控制。
此前预计iPhone Fold售价在2000美元以上,国行则在15999元起,按照现在的情况来看,价格估计会下调,可以吸引更多果粉入手。
各位小伙伴,你们觉得iPhone Fold售价多少才合理呢?