AOI技术于20世纪80年代中期首次出现。当时,一些公司开始研发基于图像处理的自动光学检测系统。这些系统使用摄像头和图像传感器采集产品图像,然后通过计算机进行图像处理和分析,以检测产品缺陷和不良品。随着技术的不断进步和应用需求的不断提高,AOI技术逐渐成熟并得到了广泛应用。近年来全球AOI检测设备市场规模不断增长,到2024年市场规模为112.08亿美元。
AOI检测是基于光学原理来对制造生产中遇到的常见缺陷进行检测的设备,广泛应用于PCB、显示面板、半导体芯片等电子元器件领域。近年来我国AOI检测设备渗透率逐步提升,供需不断增长,截至2024年我国AOI检测设备产量为10.49万台,需求量为9.21万台。
市场规模来看,我国AOI检测设备行业市场规模不断增长,2018年的121.49亿元增长至2024年的227.81亿元,2018-2024年CAGR为11.05%,AOI行业属于技术密集型行业,具有较高的行业进入壁垒,产品附加值上限可观,促使AOI行业企业利润空间和产品毛利率高,提升了行业利润水平。同时AOI行业正处于产品结构转型、高端领域渗透过程,高端市场的新产品市场逐步打开,产品均价呈现逐步下降态势。
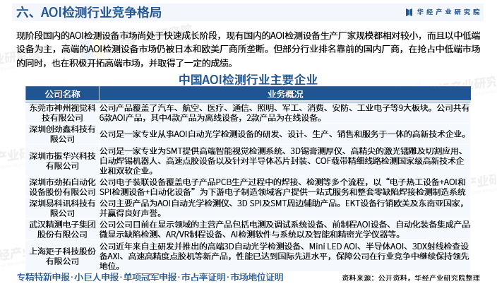
2003年以前我国没有一家企业能生产AOI设备,国内AOI检测设备市场几乎全部由国外品牌的设备所独占,主要从以色列、日本、韩国、台湾等地进口。2004年以后随着PCB产能向中国转移,AOI检测设备在国内生产线显得越来越重要,其市场需求也将越来越大。基于这个产业背景,国内第一批AOI设备生产商应运而生。现阶段国内的AOI检测设备市场尚处于快速成长阶段,现有国内的AOI检测设备生产厂家规模都相对较小,而且以中低端设备为主,高端的AOI检测设备市场仍被日本和欧美厂商所垄断。但部分行业排名靠前的国内厂商,在抢占中低端市场的同时,也在积极开拓高端市场,并取得了一定的成绩。
华经产业研究院研究团队使用桌面研究与定量调查、定性分析相结合的方式,全面客观的剖析AOI检测行业发展的总体市场容量、产业链、经营特性、盈利能力和商业模式等。科学使用SCP模型、SWOT、PEST、回归分析、SPACE矩阵等研究模型与方法综合分析AOI检测行业市场环境、产业政策、竞争格局、技术革新、市场风险、行业壁垒、机遇以及挑战等相关因素。根据AOI检测行业的发展轨迹及实践经验,精心研究编制《2025-2031年中国AOI检测行业发展全景监测及投资方向研究报告》,为企业、科研、投资机构等单位投资决策、战略规划、产业研究提供重要参考。











《2025-2031年中国AOI检测行业发展全景监测及投资方向研究报告》对AOI检测行业发展环境、市场运行现状进行了具体分析,还重点分析了行业竞争格局、重点企业的经营现状,结合AOI检测行业的发展轨迹和实践经验,对未来几年行业的发展趋向进行了专业的预判。是企业、科研、投资机构等单位了解行业最新发展动态及竞争格局,把握行业未来发展方向、提高企业经营效率、做出正确经营决策不可或缺的重要工具。
本报告数据来源主要是一手资料和二手资料相结合,本司建立了严格的数据清洗、加工和分析的内控体系,分析师采集信息后,严格按照公司评估方法论和信息规范的要求,并结合自身专业经验,对所获取的信息进行整理、筛选,最终通过综合统计、分析测算获得相关产业研究成果。
报告目录:
第一章 AOI检测产业概述
第一节 AOI检测定义和分类
第二节 AOI检测主要商业模式
一、盈利模式
二、生产模式
三、销售模式
第三节 AOI检测产业链分析
第二章 中国AOI检测行业发展环境分析
第一节 AOI检测行业政治法律环境分析
一、AOI检测行业管理体制分析
二、AOI检测行业相关政策法规
三、政策环境对AOI检测行业的影响
第二节 AOI检测行业经济环境分析
一、经济发展现状分析
二、经济发展主要问题
三、未来经济政策分析
四、经济环境对AOI检测行业的影响
第三节 AOI检测行业社会环境分析
一、人口规模及结构
二、消费价格指数分析
三、社会消费品零售总额
四、居民收入
五、消费支出
六、中国城镇化率
七、社会环境对AOI检测行业的影响
第四节 AOI检测行业技术环境分析
一、AOI检测行业技术分析
二、AOI检测行业主要技术发展趋势预测分析
第三章 国外AOI检测行业发展情况分析
第一节 国外AOI检测市场发展分析
第二节 国外主要国家、地区AOI检测市场分析
第三节 国外AOI检测行业发展趋势预测分析
第四章 中国AOI检测行业细分市场分析
第一节 PCB市场分析
一、行业现状分析
二、行业发展前景预测分析
第二节 半导体市场分析
一、行业现状分析
二、行业发展前景预测分析
第五章 中国AOI检测所属行业重点地区市场分析
第一节 华北地区
一、华北地区经济发展现状分析
二、市场规模情况分析
三、行业发展前景预测
第二节 华东地区
一、华东地区经济发展现状分析
二、市场规模情况分析
三、行业发展前景预测
第三节 东北地区
一、东北地区经济发展现状分析
二、市场规模情况分析
三、行业发展前景预测
第四节 华中地区
一、华中地区经济发展现状分析
二、市场规模情况分析
三、行业发展前景预测
第五节 华南地区
一、华南地区经济发展现状分析
二、市场规模情况分析
三、行业发展前景预测
第六节 西南地区
一、西南地区经济发展现状分析
二、市场规模情况分析
三、行业发展前景预测
第七节 西北地区
一、西北地区经济发展现状分析
二、市场规模情况分析
三、行业发展前景预测
第六章 中国AOI检测行业竞争格局及策略
第一节 AOI检测行业总体市场竞争情况分析
一、AOI检测行业竞争结构分析
二、AOI检测企业间竞争格局分析
三、AOI检测行业SWOT分析
第二节 中国AOI检测行业竞争格局综述
一、AOI检测行业竞争概况
二、中国AOI检测行业竞争力分析
三、AOI检测市场竞争策略分析
第七章 AOI检测行业重点企业发展分析
第一节 武汉精测电子集团股份有限公司
一、企业概况
二、企业经营情况分析
三、企业竞争优势分析
四、企业发展规划策略
第二节 上海矩子科技股份有限公司
一、企业概况
二、企业经营情况分析
三、企业竞争优势分析
四、企业发展规划策略
第三节 深圳市劲拓自动化设备股份有限公司
一、企业概况
二、企业经营情况分析
三、企业竞争优势分析
四、企业发展规划策略
第四节 杭州长川科技股份有限公司
一、企业概况
二、企业经营情况分析
三、企业竞争优势分析
四、企业发展规划策略
第五节 厦门思泰克智能科技股份有限公司
一、企业概况
二、企业经营情况分析
三、企业竞争优势分析
四、企业发展规划策略
第六节 苏州华兴源创科技股份有限公司
一、企业概况
二、企业经营情况分析
三、企业竞争优势分析
四、企业发展规划策略
第八章 AOI检测企业发展策略分析
第一节 市场策略分析
一、价格策略分析
二、渠道策略分析
第二节 销售策略分析
一、媒介选择策略分析
二、企业宣传策略分析
第三节 提高AOI检测设备企业竞争力的策略
一、提高中国AOI检测设备企业核心竞争力的对策
二、AOI检测设备企业提升竞争力的主要方向
三、AOI检测设备企业核心竞争力的因素及提升途径
四、提高AOI检测设备企业竞争力的策略
第四节 中国AOI检测设备品牌的战略思考
一、AOI检测设备行业企业品牌的重要性
二、AOI检测设备行业实施品牌战略的意义
三、AOI检测设备行业企业的品牌战略
四、AOI检测设备行业品牌战略管理的策略
第九章 2025-2031年AOI检测行业发展趋势预测分析
第一节 2025-2031年AOI检测市场发展前景
一、AOI检测市场发展潜力
二、AOI检测市场前景预测分析
第二节 2025-2031年AOI检测发展趋势预测分析
一、AOI检测发展趋势预测
二、AOI检测行业趋势预测分析
三、细分市场发展趋势预测分析
第十章 研究结论及投资建议
第一节 AOI检测行业研究结论
第二节 AOI检测行业投资建议
一、行业投资注意事项
二、行业投资方向建议
三、行业投资方式建议
华
经
情
报
网
www.huaon.com
华经情报网隶属于华经产业研究院,专注大中华区产业经济情报及研究,目前主要提供的产品和服务包括传统及新兴行业研究、商业计划书、可行性研究、市场调研、专题报告、定制报告、工业园区大数据、产业链地图、专精特新申报及市场地位证明等。涵盖文化体育、物流旅游、健康养老、生物医药、能源化工、装备制造、汽车电子、农林牧渔等领域,还深入研究智慧城市、智慧生活、智慧制造、新能源、新材料、新消费、新金融、人工智能、“互联网+”等新兴领域。
