
前言
充电头网获悉,持续深耕氮化镓功率器件领域的氮矽科技,近期发布DXC150LX070系列芯片,该系列产品为针对低压应用场景推出的氮化镓驱动集成芯片,该芯片耐压150V,导阻7mΩ(Max),连续电流可达60A,并集成驱动,可有效降低设计复杂度;在封装层面则采用FC-LGA 5×6封装形式,并提供三种选项,兼顾电气性能、散热能力与系统集成需求,为高频功率开关设计提供了更具一致性与可复制性的核心器件基础。
相较于传统由分立驱动芯片与功率器件组合而成的方案,低压氮化镓驱动集成芯片在系统层面展现出明显优势,通过将驱动与氮化镓功率管高度集成,可有效缩短关键环路,降低各项寄生参数,提升高频工作下的稳定性与一致性。同时,外围器件数量与驱动调试复杂度显著减少,有助于缩小PCB面积、简化设计流程,并提升产品在批量生产中的可靠性与良率。

基于上述背景,本文将围绕氮矽科技DXC150LX070低压氮化镓驱动集成芯片展开介绍,基于封装形式、器件特性及应用价值等方面进行解析,帮助广大读者朋友更全面地了解该新品在高频电源与功率转换系统中的应用潜力。
DXC150LX070产品特性
DXC150LX070是一款面向高频、高功率密度应用的低压氮化镓驱动集成芯片,采用先进的驱动与功率器件合封技术,将150V增强型GaN HEMT与高性能栅极驱动器集成于同一封装之中。相比传统分立GaN器件加外置驱动的方案,该产品在保证电气性能一致性的同时,大幅降低了系统设计复杂度,为工程师提供更高可靠性与更可预测的系统行为。

在性能层面,DXC150LX070具备150V耐压、7mΩ(Max)的导通电阻,并支持最高10MHz硬开关工作频率。得益于氮化镓器件零反向恢复电荷的本征优势,该芯片在高频同步整流、硬开关 DC-DC 等拓扑中可显著降低开关损耗与EMI压力。同时,倒装芯片结构有效缩短互连路径,减少寄生参数,使器件在高速开关条件下依然保持稳定可靠的动态表现。
DXC150LX070产品封装

DXC150LX070提供三种FC-LGA 5×6封装形态,包含常规型、双面散热型以及薄型露Si型。在引脚定义与电气性能完全一致的前提下,为系统结构与散热设计带来更高自由度。这种同芯不同形态的策略,能够帮助客户在不同功率等级、不同结构高度和散热条件下快速复用成熟方案,加快产品迭代与量产落地。·
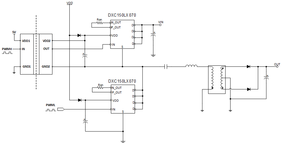
DXC150LX070典型应用

上图可见DXC150LX070在实际应用中的作用位置。通过高度集成的驱动与功率单元,工程师能够更直观地完成拓扑搭建与参数配置,减少调试阶段的不确定性。同时,器件驱动参数的一致性也为并联应用和功率扩展提供了良好基础,适合构建模块化、高可靠的电源系统。
DXC150LX070应用范畴
凭借高频、低损耗和高集成度的综合优势,DXC150LX070非常适合应用于同步整流、高频 DC-DC转换器以及无线电能传输系统。在这些应用中,该器件能够有效降低导通与开关损耗,通过提升工作频率,帮助系统缩小磁性元件与滤波器件体积,从而实现更高的功率密度与更紧凑的整体设计。此外,该芯片同样适用于D类音频、通信基站、电机驱动器等对效率、可靠性要求较高的领域。
充电头网总结
充电头网了解到,氮矽科技DXC150LX070通过将低压GaN功率器件与驱动高度集成,在提升高频性能一致性的同时,显著简化了系统设计。多种FC-LGA 5×6封装形态为散热与结构设计提供了更高灵活度,使该芯片能够快速适配多种高功率密度应用场景,非常适合多种类追求高效率、小体积与高可靠性的电源系统应用。
大会预告
世界氮化镓大会由GaNFET.com网站举办,将于7月31日(周五)在深圳市南山区科苑路15号科兴科学园B栋4单元会议中心举办。氮化镓技术的未来图谱正在此绘就。这里,全球产业的决策者与创新者同频共振,以前沿洞察驱动技术跃迁,共同校准下一代增长的频率。

世界氮化镓大会由GaNFET.com网站举办,每年固定于世界氮化镓日(7月31日)在粤港澳大湾区的核心创新引擎深圳市举行。大会专注氮化镓半导体前沿技术,致力于打造推动技术突破与产业合作的核心平台。凭借其对氮化镓技术趋势的精准把握和全产业链的深度整合,已成为全球第三代半导体领域最具前瞻性的行业盛会之一。大会汇聚了全球产业链的决策者与创新力量,更定义了氮化镓技术的未来议程,是洞察趋势、建立合作、抢占技术制高点的必然选择。