2025年,无疑是人形机器人开花落地的一年。随着人形火了,很多配套产品也被带火了,其中以灵巧手最为火热。
灵巧手赛道到底有多火?从资本市场就可以直观感受到:2025年该赛道国内融资事件已超55起,已披露融资总额超过75亿元,两项数据均超越2024年全年水平。产量上,也从2024年的4180只提升至2025年的超过2万只。
人形机器人市场仍然在激烈发展,灵巧手市场在短期内发展不容小觑。那么,当下灵巧手发展如何,国内外厂商的方案都是什么,未来又会怎样?
看懂灵巧手当下趋势
对人形机器人来说,一双灵巧的手是至关重要的。人类的手被认为拥有24个或者27个自由度,手部自由度越高,越能做出更加复杂和精细的动作。但重量仅为人体重量1/150左右,运动功能占全身运动功能的54%。
机器人灵巧手系统想要实现人类双手的效果,需要依靠驱动系统、传动系统、传感器系统和控制系统等多个关键部分的相互配合来实现这些功能。尤其是驱动上,如果驱动源数量小于自由度则为欠驱动,只有每个指关节都有驱动才是全驱动方案,功能才能更接近人手。目前,电机驱动是是最适合灵巧手批量生产使用的方式,其中以空心杯电机方案为主导。


传动方式方面,各种方案都各有千秋,不过丝杠传动是当下主要发展趋势。

传感方面,手部上可使用的传感器包含力、位移、触觉、角位移、视觉、压力、力矩、位置、霍尔和温度传感器等。其中,触觉、视觉和温度传感器属于外部感知,力、位移、角位移和力矩属于内部感知。

算法方面,当下强化学习与触觉、视觉融合的控制成为研究重点。例如DeepMind与Shadow合作的DEX-EE系统,借助多模态感知实现自主抓取优化,无需人工定义动作细节即可精准抓取多种不规则物体。未来,控制系统正逐步从执行器控制向“脑手协同”的策略网络演进,并有望接入大语言模型,形成从意图理解、路径规划到动作执行的完整智能控制链条。
特斯拉Optimus的灵巧手方案无疑是行业的一个风向标,其使用的“空心杯+丝杠+绳驱”方案是目前行业的主流。其Gen2灵巧手产品包含11个自由度,集中于前臂的灵活性。Gen3灵巧手则拥有22个自由度,手腕/前臂上有3个自由度,22个自由度分别为5根手指单手指各4个自由度+腕部2个自动度,最大程度地模仿了人类手指最下方关节超过1自由度的结构。根据特斯拉的说法,这种自由度赋予了人形机器人弹钢琴、弹吉他的能力。

目前,国际上也有很多灵巧手方案,主要包括这些:

国内抢滩灵巧手
今年,厂商在灵巧手领域不断突破。一方面,是在自由度上的突破,一些企业甚至达到了25自由度。另一方面,是在配套软硬件上的突破,包括空心杯电机、丝杠、减速器、算法上。
宇树科技:对人形机器人厂商来说,灵巧手是竞争的关键。宇树去年5月发布的第一代产品Dex3-1三指灵巧手,具有7自由度,重量45g,负载0.5-20kg,今年4月发布的Dex5灵巧手,具备单手20自由度(16主动+4被动),能柔顺丝滑反向驱动(直接本体力控),单手94个灵敏触点(选配)。
小米:在人形机器人的布局始于2020年,特别是灵巧手。11月26日,前特斯拉Optimus(“擎天柱”)灵巧手团队成员卢泽宇正式入职小米,担任小米机器人灵巧手负责人。
因时机器人:其在12月19日最新推出的G2系列实现了13个主动自由度、18个可运动关节的高度集成,整手宽度仅95mm,重量约990g,在小体积中实现了20N指尖抓握力,单指被动载荷达8kg,整手被动载荷达30kg
曦诺未来Xynova:国内少数具备电机、电控、减速器、丝杠、算法完整自研自产能力的团队,该公司于12月26日完成超亿元天使轮融资。其灵巧手Xynova Flex 1拥有25个自由度,手掌重量380克,负载能力30公斤以上,单指指尖力超20N,单次手掌完整开合0.6秒。自研空心杯电机直径8mm,行星滚柱丝杠直径7mm,搭载两者的10~12mm 微型电缸的最大输出推力高达100~300N;绳传动机构在额定负载下的实测使用寿命已超 100万次;关节模组具有行业最高的扭矩密度322Nm/kg。
灵心巧手:在今年备受资本瞩目,12月29日公司又完成了A++轮融资,这已是其在2025年内完成的第五轮融资。与此消息一同公布的,是一个极具野心的量产目标:灵心巧手计划在2026年交付5万至10万台灵巧手,此外,官方宣称在高自由度灵巧手市场已占据80%以上份额。Linker Hand L6以自研“超强电缸”为驱动源。“超强电缸”采用“无刷电机+滚珠丝杠”方案,驱动效率高达90%,可达行业传统产品水平的2倍以上。丝杠末端推力可达200N,实测寿命超百万次,具备广泛的产业应用价值。
傲意科技:成立于2015年,一直深耕医疗康复赛道,围绕神经接口、脑机接口等技术展开研发,11月完成亿元规模的B3轮融资,年内融资超三亿。公司投入数百万自研空心杯电机,灵巧手方面拥有三代产品ROH-A001、ROH-AP00、ROH-LiteS001。
源升智能:今年8月完成数千万元“天使+”轮融资,Apex Hand是业内首个可单手操作手机的灵巧手,拥有21个自由度(16主动+5被动),1KHz高频控制,单指极限指尖力达2.5公斤,单手最大负载达30公斤,精度≤0.1mm。
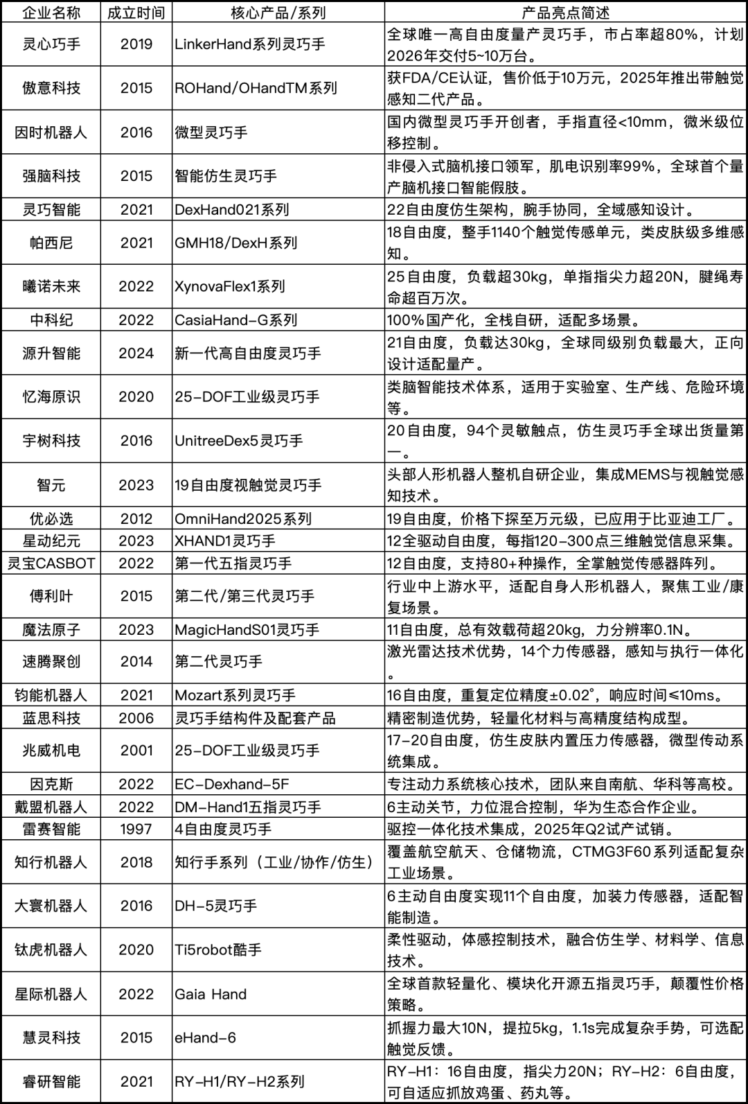
除了上述几家公司,很多公司在今年的进展也值得关注,详情见下表:

QYResearch 预测2030年灵巧手市场规模超50亿美元,如果想要在市场中拥有一席之地,永远是靠技术和产品说话。相对来说,出于更好的成本和性能,自研电机、控制、减速器、丝杠、算法是很有必要的一环。
视觉传感器,被带火了
除了灵巧手本身,视觉传感器作为重要的新型感知方式,备受瞩目,很多公司也在布局。

纬钛机器人:2025年4月完成近亿元天使及天使+轮融资。该公司发明了全球第一款分辨率超越人类手指的机器人视触觉传感器:GelSight指尖传感器(Fingertip GelSight Sensor)。
戴盟机器人:截至目前该公司已斩获四轮融资,累计金额达数亿元。该公司推出了全球首款多维高分辨率高频率视触觉传感器DM-Tac W,创新性地将摄像头集成于传感器内部。新一代产品DM-Tac W2成为全球首款达到IP65防护标准的视触觉传感器,表面耐磨抗刮材质通过500万次按压测试。
一目科技:研发出全球最薄仿生视触觉传感器,在灵敏度、响应速度和多维信息感知方面达到国际先进水平,并正与全球头部机器人项目开展深度合作。
叠动科技:11月已顺利完成千万级天使轮融资,成功研发出全球首款毫米级高性能微视触觉传感器,该产品不仅实现结构上的极致薄化,更融合视觉+触觉双模感知能力,精准应对机器人柔性抓取、缺陷检测等复杂场景对感知精度的严苛需求,并已完成全球专利布局。
产业仍在发展
中国机器人灵巧手产业正以远超预期的速度,从实验室走向产线、从概念走进现实。而且国内灵巧手的发展速度,甚至是超过了国外。展望前路,挑战犹存:成本、可靠性、通用性与场景落地能力仍是规模应用的关键门槛。
虽然当下资本市场非常火热,但需要冷静下来思考的是,目前人形机器人整体的市场并不是很大,而工业场景目前对于灵巧手的需求也没有特别大。业界仍然对整个行业处于观望状态,未来会怎么样?也需要看人形机器人未来几年在算法、商业场景拓展以及降本上。
精彩文章推荐
参考文献
· END ·