![2025年中国卫星通信载荷天线行业产业链全景、发展现状及未来趋势分析:天地一体化融合推进,市场空间加速打开[图]图2](https://xtechcon-static.oss-cn-chengdu.aliyuncs.com/xtimes/xtimes/images/2026-01-22/69717bc1988b9.png)
卫星通信载荷天线行业相关概述
卫星通信载荷天线是卫星通信载荷的重要组成部分,属于星载通信天线,由天线面(体)和信号馈源构成,专门负责接收地面站发送的上行信号,并将经过卫星载荷中转发器等设备处理后的下行信号定向传输回地球指定区域。它需适配空间特殊环境,采用抗辐射元器件,同时满足小型化、低功耗和长时间不间断工作的要求,其性能指标涵盖工作频段、收发增益、极化方式、对地覆盖区等,直接决定卫星通信的信号传输质量与覆盖范围。
卫星通信载荷天线主要可按天线类型、波束覆盖特性和技术体制进行分类:按天线类型,主要有抛物面反射器、喇叭天线、平板天线等;按波束覆盖,可分为覆盖广阔区域的全球波束天线、针对小范围高功率通信的点波束天线,以及覆盖特定不规则区域的赋形波束天线;按技术体制,则包括传统的单波束天线和更先进、能同时形成多个灵活波束的多波束/相控阵天线,后者是现代高通量卫星的核心。
![2025年中国卫星通信载荷天线行业产业链全景、发展现状及未来趋势分析:天地一体化融合推进,市场空间加速打开[图]图3](https://xtechcon-static.oss-cn-chengdu.aliyuncs.com/xtimes/xtimes/images/2026-01-22/69717bc1c5514.png)
![2025年中国卫星通信载荷天线行业产业链全景、发展现状及未来趋势分析:天地一体化融合推进,市场空间加速打开[图]图4](https://xtechcon-static.oss-cn-chengdu.aliyuncs.com/xtimes/xtimes/images/2026-01-22/69717bc22888f.png)
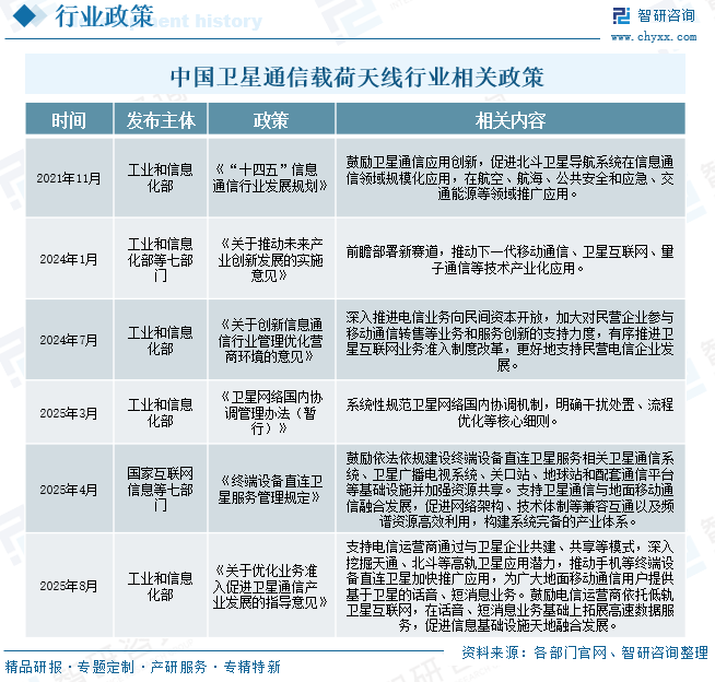
中国卫星通信载荷天线行业政策
卫星通信载荷天线是通信卫星的核心组成部分,承担着在太空中接收和发送信号的关键功能。我国高度重视航空航天产业发展,并在“十五五”规划首次明确提出建设“航天强国”目标,通过设立商业航天司等举措推动产业创新。近年来,《关于优化业务准入促进卫星通信产业发展的指导意见》等一系列政策密集出台,从扩大市场开放、拓展应用场景等方面系统布局,特别是卫星物联网商用试验的启动,标志着产业进入“商用前夜”。这些举措共同为卫星通信载荷天线技术在宽带互联网、应急通信等领域的深化应用铺平了道路,推动行业进入加速发展的新阶段。
![2025年中国卫星通信载荷天线行业产业链全景、发展现状及未来趋势分析:天地一体化融合推进,市场空间加速打开[图]图5](https://xtechcon-static.oss-cn-chengdu.aliyuncs.com/xtimes/xtimes/images/2026-01-22/69717bc26233a.png)
![2025年中国卫星通信载荷天线行业产业链全景、发展现状及未来趋势分析:天地一体化融合推进,市场空间加速打开[图]图6](https://xtechcon-static.oss-cn-chengdu.aliyuncs.com/xtimes/xtimes/images/2026-01-22/69717bc290693.png)
中国卫星通信载荷天线行业产业链
中国卫星通信载荷天线行业产业链上中下游协同支撑行业发展,上游聚焦核心材料与元器件供应,以铝合金、钛合金等金属材料和中复神鹰、光威复材供应的航天级碳纤维复合材料为基础,搭配雷电微力、国博电子等企业量产的GaAs、GaN等化合物半导体芯片,同时依托相控阵、多波束形成等核心技术提供支撑,且当前正通过工艺突破推进核心元器件进口替代;中游以天线本体设计、制造与系统集成为核心,中国电科、航天科技集团等国家队主导Ka频段相控阵天线批量生产,银河航天等民营企业则在低成本相控阵天线领域实现突破,整体推动天线向轻量化、智能化演进并降低单位成本,助力其民用普及;下游面向商用、军事、应急等多元场景,星网集团等的低轨卫星星座建设、国产大飞机量产带动的航空互联需求等拉动商用天线需求,高保密性、抗毁性的天线满足军事战略通信等刚性需求,便携式天线则保障应急通信,同时还在海洋监测、6G天地一体化网络等领域持续拓展应用边界。
![2025年中国卫星通信载荷天线行业产业链全景、发展现状及未来趋势分析:天地一体化融合推进,市场空间加速打开[图]图7](https://xtechcon-static.oss-cn-chengdu.aliyuncs.com/xtimes/xtimes/images/2026-01-22/69717bc2c916e.png)
相关报告:智研咨询发布的《》
![2025年中国卫星通信载荷天线行业产业链全景、发展现状及未来趋势分析:天地一体化融合推进,市场空间加速打开[图]图8](https://xtechcon-static.oss-cn-chengdu.aliyuncs.com/xtimes/xtimes/images/2026-01-22/69717bc309cb7.png)
中国卫星通信载荷天线行业发展现状分析
中国卫星通信行业在“航天强国”战略引领与系列产业政策推动下,已进入以低轨星座规模化部署为特征的快速发展阶段。工信部启动卫星物联网业务商用试验等举措,标志着行业迎来重要的政策性拐点。截至2025年11月,我国已成功发射包括108颗千帆星座卫星在内的多组低轨卫星,中国星网(GW星座)的发射节奏自2024年底亦显著加快,星座建设步入快车道。在市场规模方面,2024年行业整体规模已达约896亿元,应用场景正从传统的应急、军用领域,加速向手机直连卫星、汽车网联、无人机管控等大众与商用市场拓展,预计2025年市场规模有望突破千亿元,展现出广阔的发展空间。
![2025年中国卫星通信载荷天线行业产业链全景、发展现状及未来趋势分析:天地一体化融合推进,市场空间加速打开[图]图9](https://xtechcon-static.oss-cn-chengdu.aliyuncs.com/xtimes/xtimes/images/2026-01-22/69717bc3471f6.png)
商业卫星载荷是搭载于商业卫星平台、用于实现特定任务功能(如通信、遥感、导航与科学探测)的核心设备与系统集成。作为将卫星平台转化为价值创造载体的关键部分,其性能水平直接决定了卫星的应用边界、服务能力与最终的市场竞争力,是卫星产生商业价值的核心所在。2024年我国卫星载荷行业市场规模约55.5亿元,预计2025年市场规模达到65.5亿元。
![2025年中国卫星通信载荷天线行业产业链全景、发展现状及未来趋势分析:天地一体化融合推进,市场空间加速打开[图]图10](https://xtechcon-static.oss-cn-chengdu.aliyuncs.com/xtimes/xtimes/images/2026-01-22/69717bc37fb4d.png)
卫星通信载荷天线是实现信号收发的核心部件。从成本结构看,通信卫星载荷主要由天线分系统与转发器分系统构成:天线分系统的技术核心在于有源相控阵,其价值关键集中于T/R组件;转发器分系统则侧重于星上处理技术,并以功率放大器为关键部件。值得注意的是,在卫星载荷的总价值构成中,天线系统通常占据约75%的比重,而T/R组件又占据了天线系统约50%的价值量,凸显了其在产业链中的核心地位。
![2025年中国卫星通信载荷天线行业产业链全景、发展现状及未来趋势分析:天地一体化融合推进,市场空间加速打开[图]图11](https://xtechcon-static.oss-cn-chengdu.aliyuncs.com/xtimes/xtimes/images/2026-01-22/69717bc3aed68.png)
卫星通信载荷天线作为卫星的“太空雷达锅”,近年来受益于多领域需求爆发进入增长快车道。低轨卫星互联网星座(星网、G60星链等)的大规模建设带来刚性需求,手机直连卫星业务开辟消费电子新场景,应急救灾、海事机载、卫星物联网等专业领域需求持续释放。2024年行业市场规模约41.63亿元,随着工信部卫星物联网商用试验的推进,以及“卫星+产业”融合应用的深化,市场需求将进一步扩容。预计2025年行业市场规模有望达到49亿元,在技术国产化、应用场景多元化的驱动下,行业增长动能将持续增强。
![2025年中国卫星通信载荷天线行业产业链全景、发展现状及未来趋势分析:天地一体化融合推进,市场空间加速打开[图]图12](https://xtechcon-static.oss-cn-chengdu.aliyuncs.com/xtimes/xtimes/images/2026-01-22/69717bc3e39ab.png)
![2025年中国卫星通信载荷天线行业产业链全景、发展现状及未来趋势分析:天地一体化融合推进,市场空间加速打开[图]图13](https://xtechcon-static.oss-cn-chengdu.aliyuncs.com/xtimes/xtimes/images/2026-01-22/69717bc41b7bb.png)
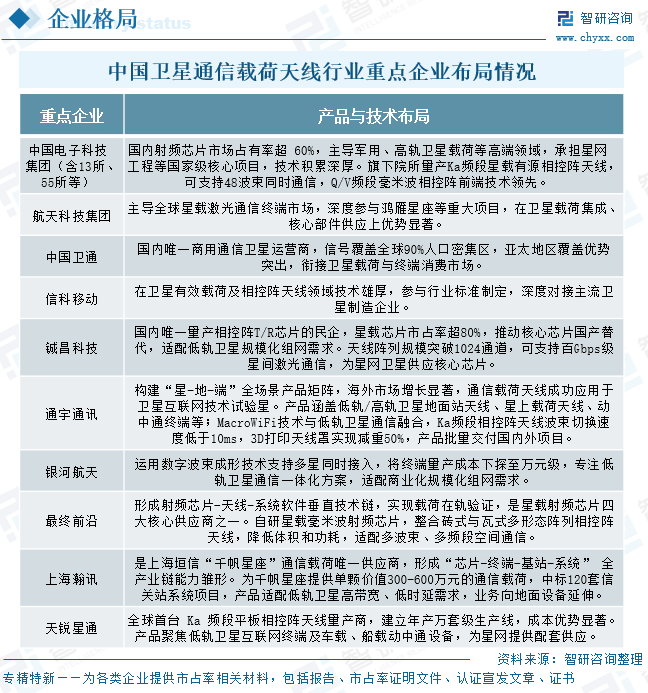
中国卫星通信载荷天线行业企业布局情况
中国卫星通信载荷天线行业呈现出“国家队主导高端、民营企业深耕细分”的竞争格局。在军用和高轨卫星等高端载荷领域,以中电科13所、航天五院为代表的“国家队”占据主导地位;而在低轨终端等中低端市场,天锐星通、铖昌科技等民营企业则凭借灵活创新形成有力竞争。技术布局方面,国家队重点突破高可靠性星载射频芯片与Ka频段有源相控阵天线,深度参与国家星网工程;航天科技集团更推出轻量化平板相控阵终端,并在星载激光通信领域具备全球影响力。民营企业中,铖昌科技在相控阵T/R芯片领域实现量产突破;通宇通讯构建“星‑地‑端”全链条产品体系,其Ka频段天线波束切换速度快;银河航天依托数字波束成形技术推动终端降本;最终前沿形成从射频芯片到系统软件的垂直技术链并完成在轨验证;天锐星通则在Ka频段平板相控阵天线量产方面具备显著成本优势,展现出差异化竞争力。
![2025年中国卫星通信载荷天线行业产业链全景、发展现状及未来趋势分析:天地一体化融合推进,市场空间加速打开[图]图14](https://xtechcon-static.oss-cn-chengdu.aliyuncs.com/xtimes/xtimes/images/2026-01-22/69717bc455052.png)
![2025年中国卫星通信载荷天线行业产业链全景、发展现状及未来趋势分析:天地一体化融合推进,市场空间加速打开[图]图15](https://xtechcon-static.oss-cn-chengdu.aliyuncs.com/xtimes/xtimes/images/2026-01-22/69717bc482e2d.png)
中国卫星通信载荷天线行业发展趋势分析
中国卫星通信载荷天线行业未来将沿着技术、产业链、应用三大核心方向稳步进阶,技术层面以高频化与智能化深度融合为核心,有源相控阵、数字波束成形及更高频段技术持续突破,搭配轻量化材料实现性能与形态的双重优化;产业链层面聚焦核心环节自主可控,深化“国家队+民营企业”协同创新格局,通过产学研用一体化推动国产化替代与规模化量产;应用层面则加速场景多元化与跨界融合,向6G天地一体化、低空经济、消费级终端等领域延伸,以小型化、模块化产品适配多元需求,构建全域覆盖的通信服务生态。具体发展趋势如下:
1、技术迭代:高频化与智能化融合成核心方向
卫星通信载荷天线技术将向高频段、智能化深度演进,有源相控阵与数字波束成形技术成为主流选择,凭借波束捷变、多目标跟踪优势适配低轨星座动态组网需求。同时,Ka/Ku及更高频段技术持续突破,结合超材料与轻量化复合材料应用,在缩减天线体积与重量的同时提升信号增益和抗干扰能力。星上处理与智能波束赋形技术的融合,将进一步优化频谱利用效率,推动天线从单一功能器件向多功能集成平台升级,满足复杂电磁环境下的精准通信需求。
2、产业链升级:自主可控与协同创新深化
产业链将围绕核心环节加速自主可控布局,重点突破高端射频芯片、精密制造工艺及多波束调度算法等“卡脖子”领域,推动T/R组件、功率放大器等关键部件国产化替代。“国家队+民营企业”的协同格局持续强化,国家队聚焦高轨、军用等高端领域,民企深耕低轨标准化、低成本产品,形成技术互补与产能协同。产学研用一体化机制不断完善,推动技术标准统一与规模化量产,降低部署成本,为行业规模化发展奠定基础。
3、应用拓展:场景多元化与跨界融合提速
应用场景将从传统广域覆盖、应急通信向多元化、跨界化延伸,深度融入6G天地一体化网络、低空经济、智能交通等新兴领域。手机直连卫星、车载卫星通信等消费级场景快速渗透,海事、机载等专业领域需求持续升级,深空探测、卫星物联网等战略领域应用逐步落地。天线产品将向小型化、模块化、低功耗方向优化,适配不同终端形态需求,同时“卫星+行业”融合解决方案不断涌现,推动商业价值全面释放,构建全域覆盖的通信服务生态。