
3月19日,国家药监局医疗器械标准管理中心于今日正式发布了《采用脑机接口技术的医疗器械产品分类界定指导原则(征求意见稿)》与《采用脑机接口技术的医疗器械通用名称命名指导原则(征求意见稿)》。来源:https://www.nifdc.org.cn/nifdc/bshff/ylqxbzhgl/qxzqyj/202603181123301965260.html随着脑机接口技术从实验室走向临床,行业内对于产品如何界定、如何分类、如何命名一直存在诸多探讨。这两份指导原则的出现,不仅为监管提供了依据,也为企业的研发和注册指明了方向。作为行业观察者,脑机新声将两份文件的核心要点为大家做梳理,希望能为各位的后续工作提供参考。
一、 脑机接口医疗器械的定义与核心技术特征
本指导原则明确界定了脑机接口医疗器械的范围 。其定义为“通过侵入或非侵入的方式,测量中枢神经系统产生的神经信号并实时解码,实现患者与外部辅助或诊疗设备的实时双向交互或闭环反馈,达到改善、修复或替代中枢神经系统功能等临床效果的有源医疗器械” 。
脑机接口医疗器械应同时具备以下三项核心技术特征:
1、测量中枢神经系统信号:必须测量中枢神经系统(脑和脊髓)信号 。若仅测量外周神经、肌电、心电等非中枢神经信号,则不属于脑机接口医疗器械 。
2、实时解码与直接应用:实时解码,并将解码输出的指令直接用于实现产品主要预期用途,如控制外部设备、调节能量输出、触发刺激信号等 。
3、双向交互或闭环反馈:实现患者中枢神经与外部设备之间的实时双向交互或闭环反馈 。若仅具备单一信号采集或单向刺激功能,如脑电图机、不具备闭环反馈的深部脑刺激系统等,则不属于脑机接口医疗器械 。
二、 管理属性的界定原则
该类产品的管理属性界定应基于其预期用途 。
作为医疗器械管理:若产品预期用于改善、修复或替代患者的中枢神经系统功能等医疗目的 。
不作为医疗器械管理:若产品不用于医疗目的 。具体包括功能增强类(用于健康个体的注意力调节、睡眠调节、记忆调节、外骨骼操控、技能提升训练、认知能力训练等非医疗目的) 、娱乐交互类(用于健康个体的游戏控制、虚拟现实/增强现实交互、沉浸式体验等娱乐场景) 以及日常辅助类(用于健康个体的智能家居或通讯工具操控等非医疗目的)
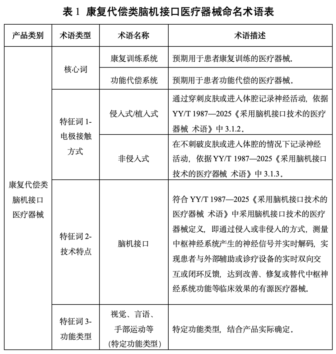
若产品用于疾病治疗,按照第三类医疗器械管理,分类编码为09-00 。若产品用于功能代偿,按照第三类医疗器械管理,分类编码为19-00 。若产品用于脑卒中患者肢体运动功能的康复训练,且未采用人工智能技术,按照第二类医疗器械管理,分类编码为19-00 。其他康复产品按照第三类医疗器械管理,分类编码为19-00 。脑机接口医疗器械通用名称通常按“特征词1(如有)+特征词2(如有)+特征词3(如有)+核心词”的结构编制 。核心词:对具有相同或者相似的技术原理、结构组成或者预期目的的医疗器械的概括表述,如“康复训练系统”“功能代偿系统”“神经刺激系统”等 。核心词不可缺省 。特征词1(电极接触方式):指电极接触人体的方式,如侵入式/植入式、非侵入式 。特征词2(技术特点):可在通用名称中体现“脑机接口”的特征词 。特征词3(功能类型):指产品预期的目标功能类型,如视觉、言语、手部运动等 。五、 意见反馈途径
针对上述征求意见稿,各有关单位及个人可填写征求意见表,并于2026年4月17日前发送至邮箱 flmsc@nifdc.org.cn。邮件主题及附件名称请严格注明“脑机接口医疗器械分类命名指导原则征求意见表+反馈单位名称或个人姓名”。
作为脑机接口(BCI)领域的从业者,您是否正面临研发成本高、核心零部件寻找难、或者技术成果难以商业化的困境?脑机新声(BCI-SCA)作为全国首个脑机接口供应链平台,为您提供从实验室到市场的全流程赋能:平台汇聚芯片、电极、算法、加工服务等全产业链供应商清单,提供比价与推荐服务,帮您系统性降低创新门槛。依托专业的垂直媒体团队,通过线上公众号、视频号及全媒体矩阵,线下定期举办的论坛、沙龙、展会等为您的产品与项目带来每年超千万次的行业曝光。我们不只提供展示,更提供亲自帮谈业务、融资对接、医疗器械注册辅导、以及医院高校成果转化服务,确保您的技术真正实现商业闭环。【合作咨询请联系微信:N91491N91 陈经理】