
长鑫科技IPO辅导进展
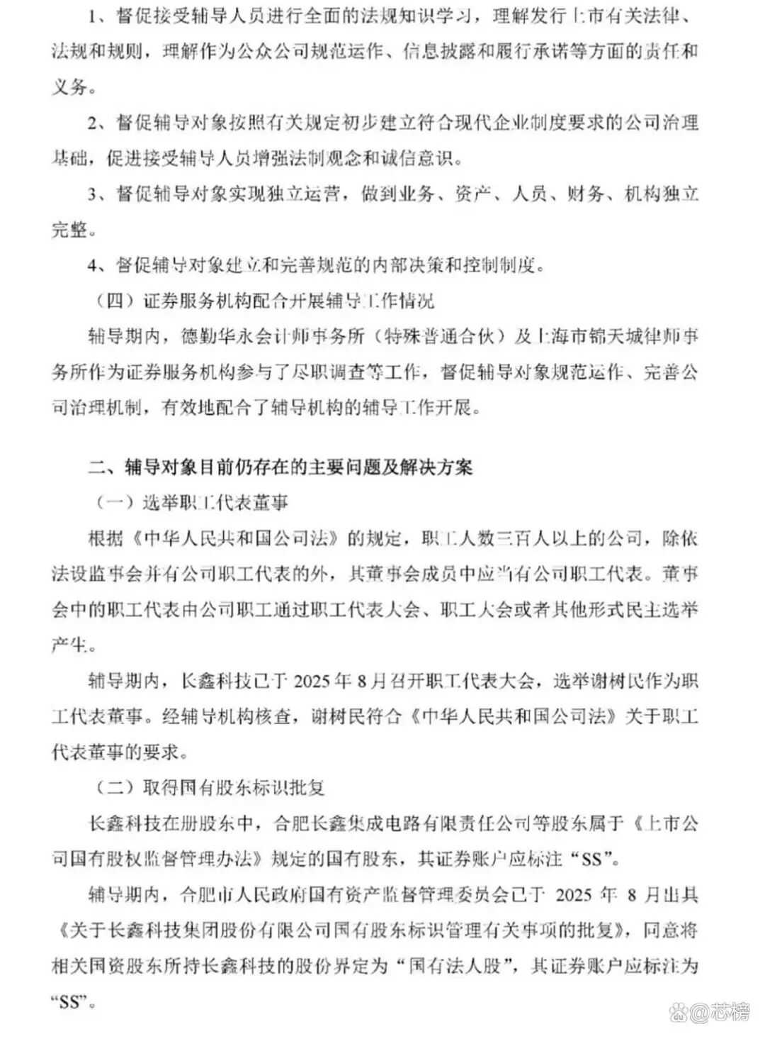
最新消息:长鑫科技拟境内IPO,由中金公司、中信建投联合辅导,本期时间为2025年7月-9月,两机构分别新增3名辅导人员,通过实地调查等方式开展法规学习、公司治理、独立运营等辅导,德勤华永、锦天城律所配合工作。
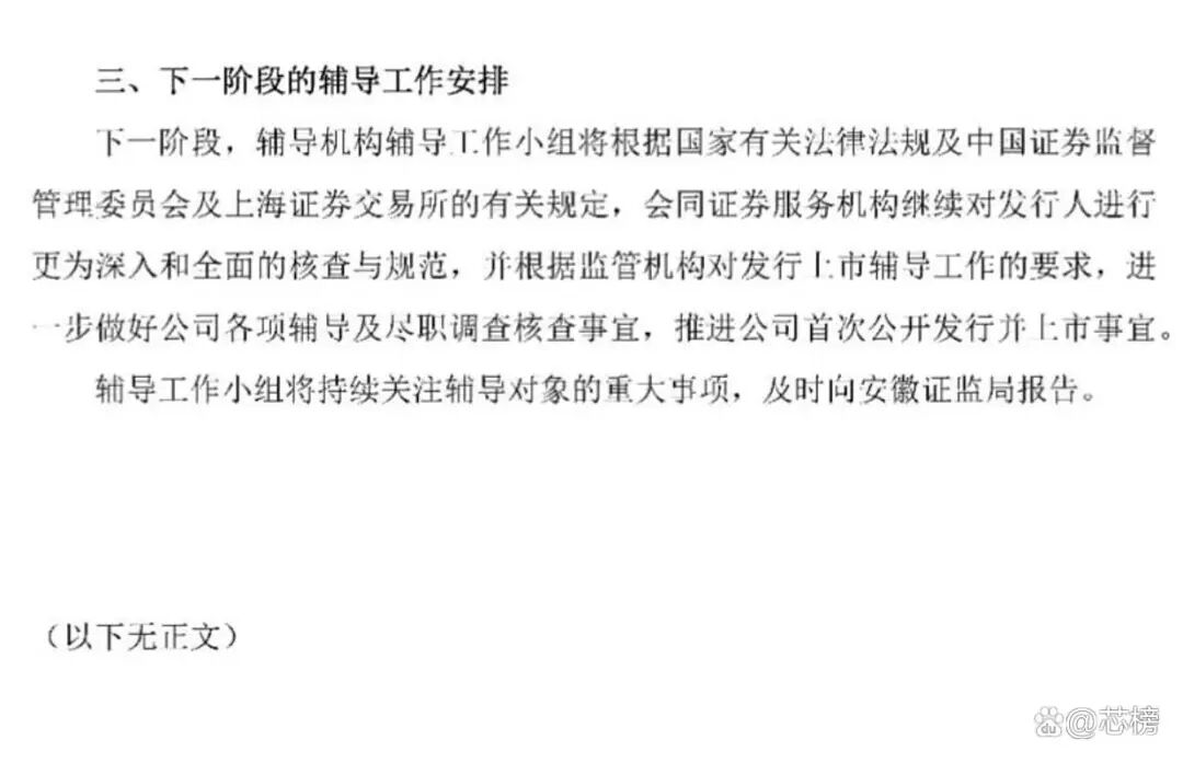
本期已解决职工代表董事选举(选任谢树民)及国有股东标识批复(合肥长鑫等股东标注“国有法人股”)问题。下一阶段将深化核查规范,推进上市事宜并及时报告安徽证监局。






长鑫科技IPO辅导进展
最新消息:长鑫科技拟境内IPO,由中金公司、中信建投联合辅导,本期时间为2025年7月-9月,两机构分别新增3名辅导人员,通过实地调查等方式开展法规学习、公司治理、独立运营等辅导,德勤华永、锦天城律所配合工作。
本期已解决职工代表董事选举(选任谢树民)及国有股东标识批复(合肥长鑫等股东标注“国有法人股”)问题。下一阶段将深化核查规范,推进上市事宜并及时报告安徽证监局。




