![2025年中国充气玩具行业市场规模、竞争格局及趋势分析:行业应用场景广泛,市场规模增长至84.81亿元[图]图1](https://xtechcon-static.oss-cn-chengdu.aliyuncs.com/xtimes/xtimes/images/2025-10-16/68f044ad484cc.png)
充气玩具行业相关概述
充气玩具是由乳胶或塑胶等制成的,内部由空气、氮气或惰性等气体填充的玩具,包括已充气或预定充气的供儿童玩耍的玩具。这类玩具一般包括儿童玩耍用气球、充气体育仿制玩具、充气造型玩具、充气承载玩具(如充气玩具家具)等。
![2025年中国充气玩具行业市场规模、竞争格局及趋势分析:行业应用场景广泛,市场规模增长至84.81亿元[图]图2](https://xtechcon-static.oss-cn-chengdu.aliyuncs.com/xtimes/xtimes/images/2025-10-16/68f044ad81f0c.png)
作为承载儿童成长、文化传播与科技创新的重要载体,玩具不仅承载着娱乐与教育的双重功能,更在智能技术、IP孵化与全球化布局的融合中,孕育出产业升级的新动能。近年来,我国政府出台了多项政策,一方面加强对玩具行业的监管,另一方面为玩具行业的发展提供积极引导。而充气玩具作为玩具市场的重要品类,其发展也将受到这些政策的影响。2023年4月发布的《全面加强和改进新时代学生心理健康工作专项行动计划(2023—2025年)》中,提出全面治理校园及周边、网络平台等面向未成年人无底线营销危害身心健康的食品、玩具等。2024年11月发布的《质量认证行业公信力建设行动方案(2024—2026年)》中,提出聚焦电动汽车、货车、电动自行车、燃气器具、消防、儿童玩具、机动车儿童乘员用约束系统等重点产品,组织开展获证企业现场检查,压实企业产品质量安全生产主体责任。同期,商务部等7部门办公厅发布《零售业创新提升工程实施方案》,其中提出支持设立老年服务和母婴用品专区专柜,丰富养老照护、日用辅助、健康促进、益智玩具等用品。
![2025年中国充气玩具行业市场规模、竞争格局及趋势分析:行业应用场景广泛,市场规模增长至84.81亿元[图]图3](https://xtechcon-static.oss-cn-chengdu.aliyuncs.com/xtimes/xtimes/images/2025-10-16/68f044adbc187.png)
![2025年中国充气玩具行业市场规模、竞争格局及趋势分析:行业应用场景广泛,市场规模增长至84.81亿元[图]图4](https://xtechcon-static.oss-cn-chengdu.aliyuncs.com/xtimes/xtimes/images/2025-10-16/68f044addfad3.png)
充气玩具行业产业链
从产业链来看,充气玩具行业上游是指生产原材料,主要包括PE膜、PVC膜、TPU/EVA环保材料、牛津布及橡胶等,这些材料具有良好的韧性和可塑性、防水性好、耐用性强,是制造充气玩具的理想基材。中游环节是充气玩具的生产制造。下游是指充气玩具的销售渠道及终端应用群体。目前充气玩具销售渠道主要分为线上、线下两个渠道,线上主要分为淘宝、京东、拼多多等线上平台,线下主要分为商超、专卖店等场所。通过这些渠道,充气玩具最终销往广大消费者手中,特别是儿童群体。
![2025年中国充气玩具行业市场规模、竞争格局及趋势分析:行业应用场景广泛,市场规模增长至84.81亿元[图]图5](https://xtechcon-static.oss-cn-chengdu.aliyuncs.com/xtimes/xtimes/images/2025-10-16/68f044ae25cde.png)
PVC膜是充气玩具中主要原材料之一,它是由聚氯乙烯(PVC)制成的塑料薄膜,通过压延或吹塑工艺加工成型。它具有高透明度、柔韧性好、耐化学腐蚀等特点。近年来,随着我国经济发展和城市化进程推进,以及人民生活水平提高,都对PVC薄膜市场需求带来积极影响,持续推动行业规模增长。据统计,2017年中国PVC薄膜行业市场规模达到165.6亿元,到了2024年行业市场规模增长至217.6亿元,年复合增长率为4.0%。预计未来随着PVC薄膜行业市场规模的扩容,充气玩具行业发展有望得到进一步推动。
![2025年中国充气玩具行业市场规模、竞争格局及趋势分析:行业应用场景广泛,市场规模增长至84.81亿元[图]图6](https://xtechcon-static.oss-cn-chengdu.aliyuncs.com/xtimes/xtimes/images/2025-10-16/68f044ae5ebc4.png)
我国充气玩具主要应用于14岁以下儿童,根据国家统计局数据,2017-2024年中国1-14岁人口数量呈现下降趋势,特别是2020年以来,0-14岁人口数量逐年递减,到2024年0-14岁人口数量达到22240万人,同比下降3.6%。这主要受出生人口数量下降影响。虽然我国0-14岁儿童数量下降,但儿童消费水平有所提高。中国儿童产业中心公布调查数据显示,我国80%的家庭中儿童支出占家庭支出的30%至50%,家庭儿童年平均消费为1.7万至2.55万元。这在一定程度上推动充气玩具行业的发展。
![2025年中国充气玩具行业市场规模、竞争格局及趋势分析:行业应用场景广泛,市场规模增长至84.81亿元[图]图7](https://xtechcon-static.oss-cn-chengdu.aliyuncs.com/xtimes/xtimes/images/2025-10-16/68f044ae983da.png)
相关报告:智研咨询发布的《》
![2025年中国充气玩具行业市场规模、竞争格局及趋势分析:行业应用场景广泛,市场规模增长至84.81亿元[图]图8](https://xtechcon-static.oss-cn-chengdu.aliyuncs.com/xtimes/xtimes/images/2025-10-16/68f044aebebdb.png)
充气玩具行业发展现状
目前,玩具市场中需求量最大的三种玩具分别为电动玩具、毛绒玩具和塑料玩具,其中塑料玩具因具备安全、环保、经济和外形美观等优点,成为了广受欢迎的玩具品种。按照塑料成型工艺,可分为注塑玩具、吹塑玩具、滚塑玩具、搪塑玩具、充气玩具等。近年来,随着中国经济的稳定增长,居民可支配收入的持续攀升,使得塑料玩具行业保持良好的发展态势。同时,线下玩具市场复苏,线上平台如京东、淘宝等也成为重要的销售渠道,为消费者提供了更多的购买选择。数据显示,2024年中国塑料玩具行业市场规模达到848.08亿元,同比上涨4.03%。
![2025年中国充气玩具行业市场规模、竞争格局及趋势分析:行业应用场景广泛,市场规模增长至84.81亿元[图]图9](https://xtechcon-static.oss-cn-chengdu.aliyuncs.com/xtimes/xtimes/images/2025-10-16/68f044af033b6.png)
充气玩具作为塑料玩具的细分市场之一,其凭借其轻便耐用、场景多元的特性,在市场中发挥着重要作用。充气玩具在未充气状态下体积小巧、重量轻,便于收纳和携带,尤其适合户外游玩、旅行等场景,解决了传统玩具搬运不便的问题。同时,它的应用场景十分广泛,无论是室内家庭娱乐、户外公园游玩,还是沙滩、泳池等特定场所,充气玩具都能灵活适配,这极大地拓宽了其市场需求。数据显示,2015年中国充气玩具市场规模达到67.04亿元,到了2024年行业市场规模增长至84.81亿元,年复合增长率为2.6%。
![2025年中国充气玩具行业市场规模、竞争格局及趋势分析:行业应用场景广泛,市场规模增长至84.81亿元[图]图10](https://xtechcon-static.oss-cn-chengdu.aliyuncs.com/xtimes/xtimes/images/2025-10-16/68f044af3aef1.png)
![2025年中国充气玩具行业市场规模、竞争格局及趋势分析:行业应用场景广泛,市场规模增长至84.81亿元[图]图11](https://xtechcon-static.oss-cn-chengdu.aliyuncs.com/xtimes/xtimes/images/2025-10-16/68f044af57f5d.png)
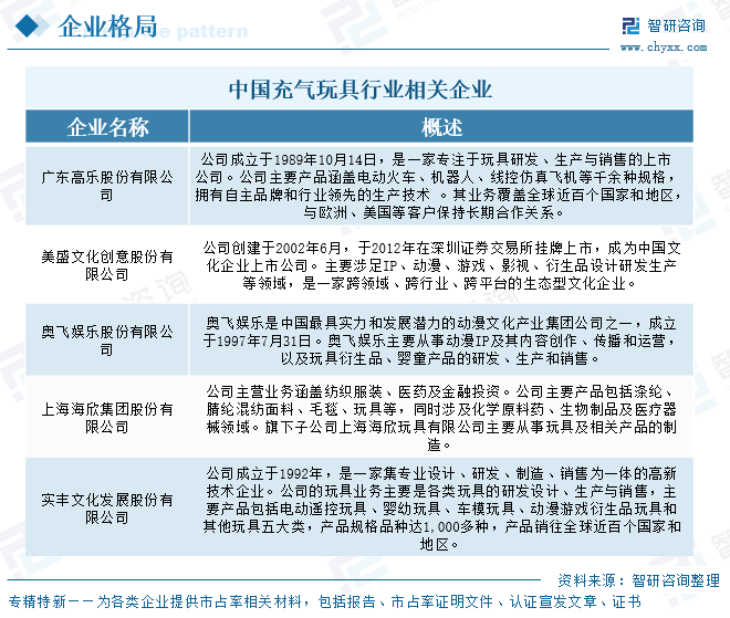
充气玩具行业竞争格局
从竞争格局来看,充气玩具行业竞争激烈,各品牌企业之间的竞争压力较大。行业内企业面临产品同质化严重、利润空间压缩的问题。在此背景下,国内龙头企业如高乐股份、美盛文化、奥飞娱乐、海欣股份、实丰文化等,凭借各自在品牌积淀、全产业链布局、IP 资源整合、渠道多元化等方面的优势,在市场中占据较大份额。未来,行业内企业将构建差异化竞争力,进一步推动行业向多元化、高端化方向发展。
![2025年中国充气玩具行业市场规模、竞争格局及趋势分析:行业应用场景广泛,市场规模增长至84.81亿元[图]图12](https://xtechcon-static.oss-cn-chengdu.aliyuncs.com/xtimes/xtimes/images/2025-10-16/68f044af92304.png)
广东高乐股份有限公司业务主要包括玩具和互联网教育两大业务板块。其中在玩具板块,公司是玩具行业中拥有自主品牌、研发能力强、销售网络广泛、生产技术处于行业领先地位的企业之一,为国内电子电动塑胶玩具出口龙头企业,公司自有的“GOLDLOK”品牌享有较高市场知名度。目前,公司品类覆盖电子电动玩具、塑胶玩具、毛绒玩具、益智玩具、智能互动玩具、知名IP形象授权玩具、礼品等,规格超过1000种。近年来,公司持续优化产品结构和业务布局,不断提升知名度及品牌影响力。2025年第一季度,公司实现营业收入0.53亿元,同比上涨14.82%;归母净利润亏损0.15亿元,同比下降13.34%。整体来看,公司处于增收不增利的状态。
![2025年中国充气玩具行业市场规模、竞争格局及趋势分析:行业应用场景广泛,市场规模增长至84.81亿元[图]图13](https://xtechcon-static.oss-cn-chengdu.aliyuncs.com/xtimes/xtimes/images/2025-10-16/68f044afcf103.png)
奥飞娱乐股份有限公司成立于1997年7月,主营业务是动漫IP及其内容的创作、传播和运营,以及玩具衍生品、婴童产品的研发、生产和销售。公司的主要产品是玩具销售、影视类、婴童用品、电视媒体、游戏类、信息服务类。在玩具方面,经过多年业务深耕和运作,公司已成功搭建涵盖设计、开发、制造、营销于一体的玩具产业运营平台,多元化发展增强品牌效益。通过“奥迪双钻”“维思积木”双线并行,以差异化定位、资源共享、联合营销等策略,满足不同年龄段消费群体的玩乐需求。2024年公司玩具销售收入达到10.26亿元,同比下降12.13%。
![2025年中国充气玩具行业市场规模、竞争格局及趋势分析:行业应用场景广泛,市场规模增长至84.81亿元[图]图14](https://xtechcon-static.oss-cn-chengdu.aliyuncs.com/xtimes/xtimes/images/2025-10-16/68f044b015c3f.png)
![2025年中国充气玩具行业市场规模、竞争格局及趋势分析:行业应用场景广泛,市场规模增长至84.81亿元[图]图15](https://xtechcon-static.oss-cn-chengdu.aliyuncs.com/xtimes/xtimes/images/2025-10-16/68f044b035e02.png)
充气玩具行业发展趋势
1、行业更加注重环保与安全
在全球环保政策趋严和消费者绿色意识觉醒的背景下,未来充气玩具将更多采用可回收或生物降解材料,如PVC材料的替代品PE、TPU等,以减少对环境的影响。同时,消费者对充气玩具的安全性也愈发重视,未来产品设计会更注重安全性,通过采用更安全的材料和无锐角设计等,减少潜在的安全隐患。
2、行业集中度提高
头部企业通过“IP+技术+渠道”三维壁垒扩张,中小企业向“专精特新”转型或被并购整合。全产业链布局企业可通过控制IP资源与提升产品附加值实现双轮盈利,成为投资热点。区域性产业集群通过共建设计中心、共享物流网络等方式,提升整体竞争力。垂直整合趋势明显,充气玩具企业通过并购形成全产业链竞争优势。
3、销售渠道多元化
除了传统的实体店销售外,电商平台和跨境电商的兴起为充气玩具行业带来了前所未有的发展机遇。企业通过建立线上商城、入驻主流电商平台以及开展跨境电商业务,实现了销售市场的全球覆盖。这种线上线下相结合的销售模式不仅拓宽了产品销路,还提高了品牌知名度和市场占有率。
●以上数据及信息可参考智研咨询(www.chyxx.com)发布的《中国充气玩具行业市场供需态势及发展战略研判报告》。
● 您可以关注【智研咨询】公众号,每天及时掌握更多行业动态。