到了20世纪70年代初,工程师们已经拥有了振荡器、定时器和单稳态电路,只是它们并不集成在一个集成电路中。使用分立元件的模拟电路笨重,而现有的定时器芯片缺乏灵活性。这种情况在1971年发生了改变,当时,Signetics公司的承包商Hans Camenzind设计了一款通用定时器芯片,仅使用了约25个晶体管、几个二极管和一个巧妙的电阻分压网络。
最终,NE555应运而生:一款八引脚模拟定时器,可以根据连接方式产生单稳态、方波和触发器。它采用单电源供电,具有强大的输出级,并且能够耐受嘈杂的环境。Signetics 公司一经推出,便迅速在业余爱好者和工业界掀起了一股热潮。

在此后的几十年里,555 芯片已广泛应用于 LED 闪光灯、电机驱动器、伺服测试仪、压控振荡器 (VCO)、去抖电路等众多领域。工程师们用它来控制继电器、播放旋律、检测脉冲丢失以及确保看门狗定时器的正常运行。它的出货量已达数百亿颗,而如今的 CMOS 版本延续了这一传统,在保留数百万工程师成长过程中所秉持的思维模式的同时,功耗也大幅降低。

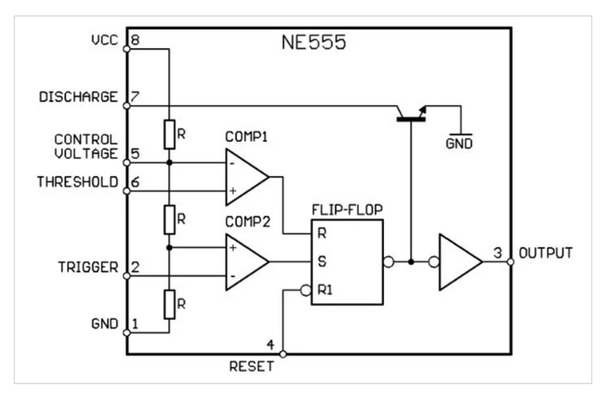
根据引脚的连接方式,555 可以在以下三种核心模式之一下运行:
单稳态(单触发):触发端的负脉冲将输入拉低至 1/3 VCC 以下,置位锁存器并将输出置高。然后,电容通过电阻充电,当电压达到 2/3 VCC 时,锁存器复位,输出下降。脉冲宽度为 t ≈ 1.1 RC。
非稳态(自由振荡):在接地和引脚6 (THRES) 之间放置一个电容,并由两个电阻(RA 和 RB)控制充电/放电时间,输出将持续振荡。频率大约为 f ≈ 1.44 / ((RA + 2RB) x C)。
双稳态(触发器):TRIG 和 THRES 可用作置位/复位输入,使 555 能够用作基本存储元件或去抖开关。
该IC还包含一个控制电压引脚,用于外部调制或PWM控制,提供2/3 VCC阈值。如果不使用,通常会通过一个10 nF电容将其旁路至地,以避免不稳定。
555 最实用的设计特性之一是其输出级。双极型输出电流约为 200 mA,足以直接驱动小负载,因此早在微控制器变得廉价且普及之前,它就已成为低元件数量电路的首选。
尽管 555 具有模拟简单性,但它仍然出现在新设计中,因为将其纳入仍然有意义。
微控制器可能显得有些过头,但 555 芯片却是一种快速、确定且坚固耐用的解决方案,只需几个无源元件即可实现脉冲、延迟或闪烁行为。随着 TLC555 和 LMC555 等 CMOS 版本的推出,该芯片的吸引力扩展到了低功耗、电池供电和轨对轨摆动应用领域。

当然,也存在一些权衡。双极型 NE555 由于其输出瞬变较大,可能会引入 VCC 噪声尖峰。此外,它还具有不对称的输出驱动强度,并且在基本非稳态模式下最小占空比超过 50%,不过跨接 RB 的分流二极管或采用其他拓扑结构可以解决这个问题。
尽管如此,对于那些从小就用面包板上的 555 芯片控制闪烁 LED 的工程师来说,这款芯片堪称模拟电路优雅的标杆:无需固件,无需初始化,只需几伏电压和一个电容。而且,它的出货量至今仍是大多数数字 IC 梦寐以求的。

