
工业和信息化部&人力资源社会保障部&住房城乡建设部&交通运输部&农业农村部&国家卫生健康委&应急管理部&市场监管总局: 《机械工业数字化转型实施方案》
(完整版.pdf ) 以下仅展示部分内容 下载方式见文末

机械工业数字化转型实施方案》的发布机构是工业和信息化部、人力资源社会保障部、住房城乡建设部、交通运输部、农业农村部、国家卫生健康委、应急管理部、市场监管总局共八部门联合发布。
该方案旨在推动机械工业数字化转型与智能化升级,明确了总体要求、重点任务(如智能装备创新、智能制造普及、智慧服务拓展、基础支撑强化等)、组织实施路径及阶段目标(2027 年与 2030 年关键指标),是支撑国民经济数字化转型与新型工业化推进的重要政策文件。
《机械工业数字化转型实施方案》聚焦机械工业这一基础性、战略性行业,围绕数字化转型智能化升级,明确总体要求、重点任务与组织实施路径,为推动行业高质量发展、支撑新型工业化提供行动指南。
一、总体要求:指导思想与发展目标
(一)指导思想
以习近平新时代中国特色社会主义思想为指导,贯彻党的二十大及相关全会精神,落实新发展理念与新型工业化推进要求,以智能制造为主攻方向,以提质降本增效和价值创造重塑为目标,以装备技术与新一代信息技术深度融合为主线,以产品智能化、生产数智化、服务智慧化为抓手,坚持创新发展、安全可控与场景牵引、问题导向,推动机械工业高端化、智能化、绿色化发展。
(二)发展目标
- 2027 年目标
:数智技术在研发设计、生产制造、经营管理、运维服务等环节广泛应用;智能制造能力成熟度二级及以上企业占比达 50%,建成不少于 200 家卓越级智能工厂;培育一批懂行业、懂数字化的系统解决方案供应商,形成不少于 200 个优秀场景化解决方案,服务能力显著增强。 - 2030 年目标
:机械工业规上企业基本完成一轮数字化改造;重点企业产业链供应链上下游实现数据互联、共享协同,骨干企业深度应用人工智能技术;智能制造能力成熟度二级及以上企业占比达 60%,建成不少于 500 家卓越级智能工厂;基本形成系统完备、安全可控的产品及服务供给体系,行业数字化智能化水平大幅提升。
二、四大重点任务:多维度推动转型
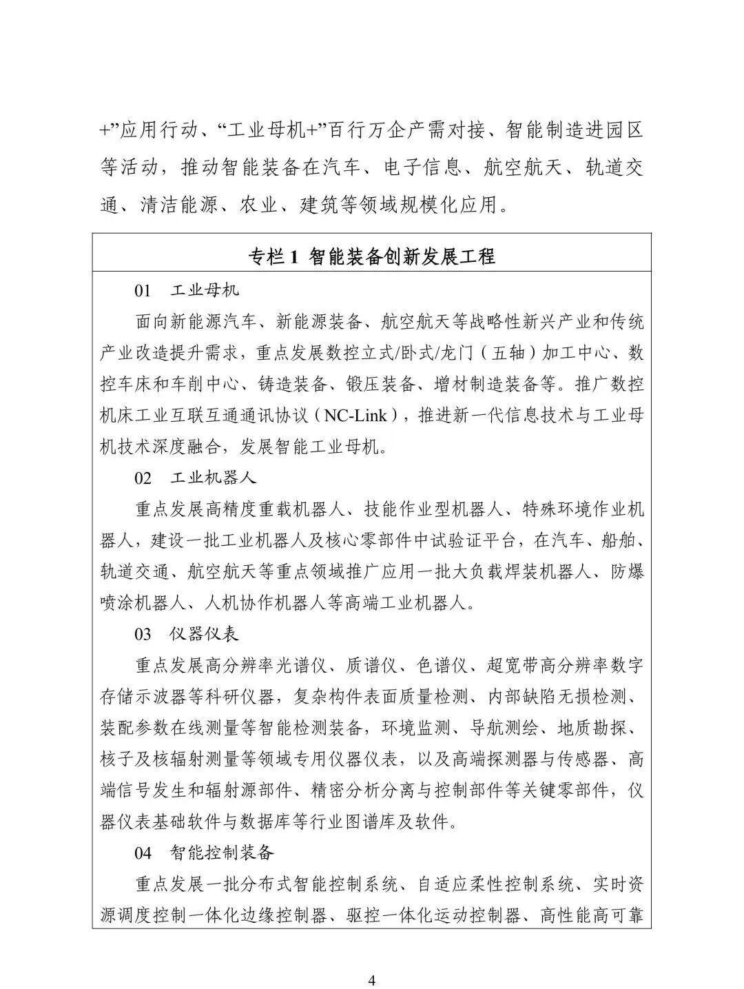
(一)智能装备创新发展行动
- 共性技术与关键零部件攻关
:实施产业基础再造工程,突破智能感知(高速动态感知、智能传感器)、智能控制(自主学习控制策略、可编程控制器)、数字执行机构(数字液压、精密气动)等技术;加快新型工业软件研制,推动大模型等人工智能技术与装备技术融合。 - 整机集成创新
:针对不同需求,改造提升老旧装备,突破工业母机、工业机器人、智能仪器仪表等智能装备,发展智能民生装备与未来高端装备(人形机器人、脑机接口产品)。 - 智能装备推广应用
:建设中试验证平台,加快首台(套)装备推广,分行业打造低成本、可复用的系统解决方案;编制应用推广目录,开展 “机器人 +”“工业母机 +” 等活动,推动智能装备在多领域规模化应用。同时,专栏 1 明确工业母机、工业机器人、仪器仪表等 12 类重点装备的发展方向与应用场景。
(二)智能制造扩面普及行动
- 企业数智化转型推进
:开展数字化转型改造与智能工厂梯度培育行动,支持企业实施 “智改数转网联” 项目,推动生产设备与信息系统互联互通;实施中小企业数字化赋能专项行动,支持 “微改造”,夯实数字化基础;专栏 2 将智能工厂分为基础级、先进级、卓越级、领航级,明确各层级建设重点。 - 链式数字化转型协同
:建设智慧供应链,支持骨干企业搭建协同平台,推动上下游协同改造;鼓励龙头企业开放数据接口,带动中小企业转型。 - 区域整体数字化转型引导
:建设高标准数字园区,探索区域协同新模式;开展制造业新型技术改造与中小企业数字化转型城市试点;建设区域、行业数字化转型促进中心,提供公共服务。
(三)智慧服务拓展提升行动
- 装备服务功能提升
:引导企业增强产品智慧服务功能,鼓励骨干企业建设智能运维管理平台,开展远程故障诊断、预测性维护等服务;支持企业向系统解决方案供应商转型。 - 智慧服务场景培育
:打造智慧交通(智慧公路、港口、航道)、智慧农业(智慧农场、牧场、渔场)、智慧医疗(医学影像辅助判读、远程会诊)、智慧施工、安全应急等场景,推动相关智能装备应用。 - 装备数据价值挖掘
:开展装备全生命周期数据治理,建设可信数据空间,探索数据驱动的新模式;推动装备数据流通交易,构建数据服务生态。
(四)基础支撑强化夯实行动
- 数字化转型标准体系完善
:推进标准体系建设,加快智能装备、智能制造、智慧服务等领域标准研制;加强标准宣贯应用,开展智能制造标准应用试点,建设智能 “母工厂”。专栏 3 明确标准体系建设、重点标准研制与推广方向。 - 数字基础设施建设推进
:加大高性能智算供给,布局人工智能开放平台、行业数据集等新型基础设施;支持企业开展内外网改造,部署 5G 行业虚拟专网、工业以太网等,支撑数据互联互通。 - 网络与数据安全治理加强
:实施工业互联网安全分类分级管理,指导企业落实安全防护要求;推动研制行业重要数据识别标准,强化数据安全保障。
三、组织实施:保障转型落地
- 强化组织协同
:加强部门、央地协同,发挥专家咨询委员会、高校、科研机构、行业组织作用,形成系统推进格局。 - 提升公共服务
:支持现有服务机构提升专业服务能力,建设公共服务平台,提供评估诊断、标杆案例、供需对接等服务;完善智能制造能力成熟度、绩效评价指标体系。 - 加强人才培养
:开展人才需求摸底,建设国家卓越工程师实践基地,实施专业技术人才知识更新工程,培育数字技术工程师、大国工匠等紧缺人才。 - 深化国际合作
:加强与相关国家、地区及国际组织的技术、标准、人才合作;依托 “一带一路”、RCEP 等机制,推动智能装备、服务、标准 “走出去”,支持跨国企业在华建设智能工厂与研发中心。
四、附件:典型场景清单
梳理研发设计、生产制造、经营管理、运维服务、供应链管理等 10 类典型场景,明确各场景痛点、改造目标、实现方式与所需条件,为企业转型提供具体参考,包括产品数字化研发设计、工艺数字化设计、智能排产调度、产线柔性配置、人机协同作业、在线智能检测、设备智能运维、网络协同制造、供应链弹性管控等。







☟☟☟
☝
精选报告推荐:
11份清华大学的DeepSeek教程,全都给你打包好了,直接领取:
10份北京大学的DeepSeek教程
8份浙江大学的DeepSeek专题系列教程
4份51CTO的《DeepSeek入门宝典》
5份厦门大学的DeepSeek教程
10份浙江大学的DeepSeek公开课第二季专题系列教程
6份浙江大学的DeepSeek公开课第三季专题系列教程
资料下载方式
Download method of report materials


如需获取更多报告
报告部分截图

编辑:Zero

文末福利
1.赠送800G人工智能资源。
获取方式:关注本公众号,回复“人工智能”。
2.「超级公开课NVIDIA专场」免费下载
获取方式:关注本公众号,回复“公开课”。
3.免费微信交流群:
人工智能行业研究报告分享群、
人工智能知识分享群、
智能机器人交流论坛、
人工智能厂家交流群、
AI产业链服务交流群、
STEAM创客教育交流群、
人工智能技术论坛、
人工智能未来发展论坛、
AI企业家交流俱乐部
雄安企业家交流俱乐部
细分领域交流群:
【智能家居系统论坛】【智慧城市系统论坛】【智能医疗养老论坛】【自动驾驶产业论坛】【智慧金融交流论坛】【智慧农业交流论坛】【无人飞行器产业论坛】【人工智能大数据论坛】【人工智能※区块链论坛】【人工智能&物联网论坛】【青少年教育机器人论坛】【人工智能智能制造论坛】【AI/AR/VR/MR畅享畅聊】【机械自动化交流论坛】【工业互联网交流论坛】
入群方式:关注本公众号,回复“入群”

