工业机器人作为智能制造的核心装备,正深度融入全球产业升级与数字化转型的浪潮。从汽车制造到新能源,从精密电子到仓储物流,其应用场景不断拓展,成为衡量国家制造业先进水平的关键标志。
Part.01

产业链

工业机器人产业链分为上、中、下游三部分。上游为核心零部件,包括减速器、伺服电机、控制器和传感器,技术壁垒高、成本占比大,是决定机器人性能与成本的关键环节。中游涵盖机器人本体制造与系统集成,本体厂商负责整机研发与生产,系统集成商则提供"机器人+工艺"的自动化解决方案。下游为应用领域,覆盖汽车制造、消费电子、金属加工等传统行业,以及新能源、半导体、仓储物流、医疗健康等新兴产业。

资料来源:中商产业研究院整理
Part.02

产业链上游分析

1.减速器
减速器是实现精密运动的核心部件,成本约占整机30%-35%。中商产业研究院发布的《2025-2030年中国减速器市场前景及融资战略咨询报告》显示,2024年中国减速器行业市场规模约1447亿元,较上年增长4.3%。中商产业研究院分析师预测,2025年中国减速器市场规模将增长至1520亿元,2026年市场规模将达到1672亿元。

数据来源:中商产业研究院整理
RV减速器主要用于重负载部位,长期由日本纳博特斯克垄断(市占率超30%)。国产替代取得突破,环动科技等国内企业市占率达25%,已进入第一梯队,但在使用寿命和一致性方面仍在持续追赶。

数据来源:GGII、中商产业研究院整理
谐波减速器主要用于小臂、腕部等负载较小但精度要求高的关节。谐波减速器市场呈现高度集中格局,尤其日本厂商在全球占据主导地位。谐波减速器国产替代正在加速,绿的谐波(市占率约12%)等厂商通过技术攻关,在减速比、额定扭矩、传动效率、精度等方面已接近或达到国际先进水平。

数据来源:GGII、中商产业研究院整理
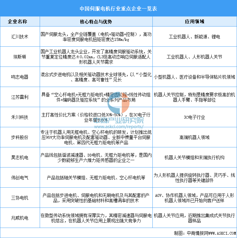
2.伺服电机
伺服系统作为机器人的“肌肉”,负责驱动关节运动,是实现精准动作的关键。中商产业研究院发布的《2025-2030年中国伺服电机行业分析及发展预测报告》显示,2024年中国伺服电机市场规模约为223亿元,同比增长14.4%。中商产业研究院分析师预测,2025年中国伺服电机市场规模将达到245亿元,2026年市场规模将达到280亿元。

数据来源:中商产业研究院整理
以汇川技术、埃斯顿为代表的国产品牌,凭借高性价比和快速响应服务,市占率已超越日系、欧系品牌,成为市场主导力量。

资料来源:中商产业研究院整理
3.控制器
控制器作为机器人的“大脑”,其智能化水平决定机器人自主性。中商产业研究院发布的《2025-2030年中国控制器产业前景预测与战略投资机会洞察报告》显示,全球机器人控制器市场规模从2021年的7亿元增长至2024年的20亿元。中商产业研究院分析师预测,2025年全球控制器市场规模将达到33亿元,2026年市场规模将达到48亿元。

数据来源:中商产业研究院整理
埃斯顿(收购英国TRIO)、汇川技术、华中数控等企业已实现技术突破,竞争焦点正从硬件转向操作系统、算法与工艺软件包的软硬件一体化能力。

资料来源:中商产业研究院整理
4.传感器
传感器是机器感知环境的"感官神经"。目前高端六维力传感器、3D视觉传感器等仍大量依赖进口,成为制约协作机器人、人形机器人等前沿领域发展的瓶颈。中商产业研究院发布的《2025-2030年中国智能传感器行业前景与市场趋势洞察专题研究报告》显示,2024年中国传感器市场规模为4061.2亿元,较上年增长11.43%。中商产业研究院分析师预测,2025年中国传感器市场规模将达到4525.3亿元,2026年市场规模将达到5042.4亿元。

数据来源:中商产业研究院整理
Part.03

产业链中游分析

1.全球工业机器人市场规模
全球市场稳步扩张,亚太地区为主要增长引擎。中商产业研究院发布的《2025-2030全球与中国工业机器人市场现状及未来发展趋势》显示,2024年全球工业机器人市场规模达1016亿元,较上年增长3.5%。中商产业研究院分析师预测,2025年全球工业机器人市场规模将达到1129亿元,2026年市场规模将达到1263亿元。

数据来源:中商产业研究院整理
2.中国工业机器人市场规模
中国市场占据全球重要份额,内生增长动力强劲。中商产业研究院发布的《2025-2030全球与中国工业机器人市场现状及未来发展趋势》显示,2024年中国工业机器人市场规模达467亿元,较上年增长4.0%。中商产业研究院分析师预测,2025年中国工业机器人市场规模将达到527亿元,2026年市场规模将达到600亿元。

数据来源:中商产业研究院整理
3.工业机器人产量
中国工业机器人产量持续高速增长,供给能力显著增强。中商产业研究院发布的《2025-2030全球与中国工业机器人市场现状及未来发展趋势》显示,2024年中国工业机器人产量55.64万套,较上年增长29.53%。2025年1-11月,中国工业机器人产量已达到67.38万套。

数据来源:中商产业研究院整理
4.工业机器人销量
国内市场销量短期调整,但中长期复苏与增长趋势明确。中商产业研究院发布的《2025-2030全球与中国工业机器人市场现状及未来发展趋势》显示,2024年中国工业机器人销量为30.2万台,同比下降4.50%。中商产业研究院分析师预测,2025年中国工业机器人销量将达到33.20万台,2026年销量将达到36.19万台。

数据来源:GGII、中商产业研究院整理
5.工业机器人重点公司布局
中国工业机器人产业已形成龙头企业引领、全链条协同发展的格局,国产替代进程迅猛。市场格局方面,埃斯顿以10.5%的市占率首度登顶,与汇川技术(核心部件领先)、新松机器人等共同与国际品牌竞争。产业集群效应显著,广东、南京等地已培育出从关键零部件到系统集成的完整产业链。总体而言,国产厂商正依托技术突破和全产业链布局,深度绑定新能源汽车、3C电子等新兴需求,推动产业向高端化迈进。

资料来源:中商产业研究院整理
Part.04

产业链下游分析

1.应用领域
从应用领域来看,汽车制造、电子电气和金属加工是工业机器人的三大传统应用场景。中商产业研究院发布的《2025-2030全球与中国工业机器人市场现状及未来发展趋势》显示,2024年汽车及零部件为最大应用领域,占比43.3%;消费类电子产品和金属及机械加工分别占比19.1%和10.3%。

数据来源:中商产业研究院整理
2.新能源汽车
新能源汽车产业快速发展为机器人应用注入强劲动力,带动焊接、装配、搬运等环节需求。中商产业研究院发布的《2025-2030年中国新能源汽车产业调研及发展趋势前瞻报告》显示,2025年1-11月,新能源汽车产销分别完成1490.7万辆和1478.0万辆,同比分别增长31.4%和31.2%,新能源汽车新车销量达到汽车新车总销量的47.5%。

数据来源:中汽协、中商产业研究院整理
3.消费电子
消费电子产品更新换代快,对生产线柔性和精度要求极高,是小型高精度机器人的重要应用场景。中商产业研究院发布的《2025-2030年中国消费电子行业市场前景预测及未来发展趋势报告》显示,2024年中国消费电子市场规模达到约1.98万亿元,近五年年均复合增长率为2.65%。中商产业研究院分析师预测,2025年中国消费电子市场规模将达到2.02万亿元,2026年市场规模将达到2.12万亿元。

数据来源:中商产业研究院整理