


问题现象:如下图,大电池BAT1和小电池BAT2一起给系统供电,当用到低电状态拔下大电池时,系统直接关机。

客户要求:当拔掉大电池后,系统还能工作一段时间。
问题分析:从电路来看,大电池和小电池是并联在一起的,它们充电一起充,放电一起放,到低电状态时两种电池都电压较低,所以系统供电不足直接关机。
设计思路:为符合客户要求,设计成当大电池接上时,就让小电池不供电,就是说当放电时只有大电池放电,当充电时两者都能充电。
设计要求:从PCB板布局空间和生产成本上要求电路尽量简单,所用元器件量最少。
设计电路1:
1)如下图,大电池接口用的是刀片接口座,从上往下刀片对应原理图符号,第一片对应符号上的1、4,中间片对应符号上的3、6,第三片对应符号上的2、5。

2)如下图是大电池及电池上的接口电路板,两个“+”号是连在一起的。

3)没大电池时,刀口座上的第一片和中间片不会短路,即中间片是没电的,当接上电池后中间片有电压,应用这个功能来判断是否有大电池接入。
4)在小电池供电上增加一个开关线路,用刀口座中间片来控制。尽量用最少元件的前提下,如下图新增一个PMOS管Q4,G极串一个电阻R86到刀片座中间片,当大电池接入时Q4的G极为高电平,此时Q4不导通,所以小电池不供电;当大电池拔掉时Q4的G极由R87拉为低电平,这时Q4导通,所以小电池可以正常给系统供电,由于大电池的存在,小电池没怎么耗电,所以可以正常工作一段时间。另外在充电中VBAT在给大电池充电的同时也可以通过Q4上的二极管导通过去给小电池充电,值得注意的是由于二极管有压降,所以小电池是充不满电的,但还是可以符合没大电池时可以工作一段时间。

上面的描述看起来还可以,但实际验证中,该电路行不通,那为什么呢?原因一,在两个电池都为4.0V以上时,拔插大电池确实可以正常控制Q4的开断,但随着大电池的耗电,电压在逐渐变低,而小电池的电压还没变化,直到G极的电压小于小电池电压很多时,这时Q4就失去了关断作用,所以小电池也同时放电。原因二,电池的静态电流变大了。综上原因,电路1不可用。
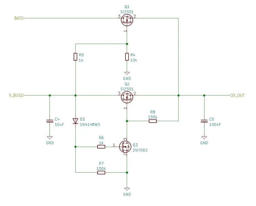
设计电路2:如下图增加一个NMOS管Q3和一个三极管Q5,当没有大电池时Q3的G极由R88上拉到小电池电压为高电平,同时Q5也未开启,所以Q3导通,小电池给系统供电;当大电池接入时,Q5开启,Q3的G极被拉为低电平,Q3不导通,所以小电池不给系统供电。

另外在充电中VBAT在给大电池充电的同时也可以通过Q3上的二极管导通过去给小电池充电,值得注意的是由于二极管有压降,所以小电池是充不满电的,但还是可以符合没大电池时可以工作一段时间。实际验证中,该电路行不通,拔掉大电池系统立马关机,如小电池电压是3.9V,拔掉电池后,电压经过Q3会变成2.9V。
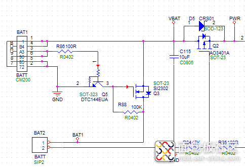
设计电路3:如下图还是使用PMOS管Q4,但用两个三极管Q5和Q6来控制Q4的G极,当没有大电池时,Q5未开启,Q6由于R89上拉到小电池电压变为高电平,所以Q6开启,这时Q4的G极被拉低,所以Q4导通,小电池给系统供电;当大电池接上后,Q5开启,Q6的B极被拉低,Q6不开启,Q4的G极由R88拉到高电平,所以Q4不导通,小电池不给系统供电。

在充电中VBAT在给大电池充电的同时也可以通过Q4上的二极管导通过去给小电池充电,值得注意的是由于二极管有压降,所以小电池是充不满电的,但还是可以符合没有大电池时可以工作一段时间。
实际验证中,该电路可以使用,但是R89这颗电阻和Q6的1、2脚构成一回路,静态电流较大,将R89的阻值增加到47K,静态电流减小很多,若再往上增加,则该电路开启不了,所以说只能加到47K左右。小电池为3.9V时,电流在80微安左右。能否还可以再将电流降点呢?这里将Q6改成普通的三极管3904,如下图R87和R89构成电阻分压,这样就可以调大R89的阻值了,更改后静态电流降到40uA左右。

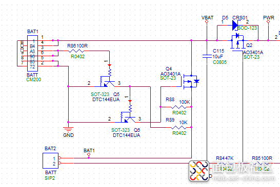
设计电路4:如下图用刀口座中间片控制三极管Q6,然后用主控芯片来检测是否有大电池接入,有的话,那就将电池电量检测的低电阀值自动降低,然后小电池还是可以工作一段时间。

综上,设计电路4是最经济的。这里大电池的容量是1850mAh,小电池的容量是200mAh,若系统工作电流在200mA之内该电路还是较实用的,但若系统工作电流在800~900mA,那么就算电源供电能切换过来,这小电池也带不动,因为瞬间就被系统将电压拉得很低了,可能工作个几秒钟就没了。所以一个电路的设计要考虑的因素很多。还是要多看些电路方面的知识来提高自己的资源储备。
三、外置USB供电与内置锂电池供电自动切换电路,便携电子设备常用
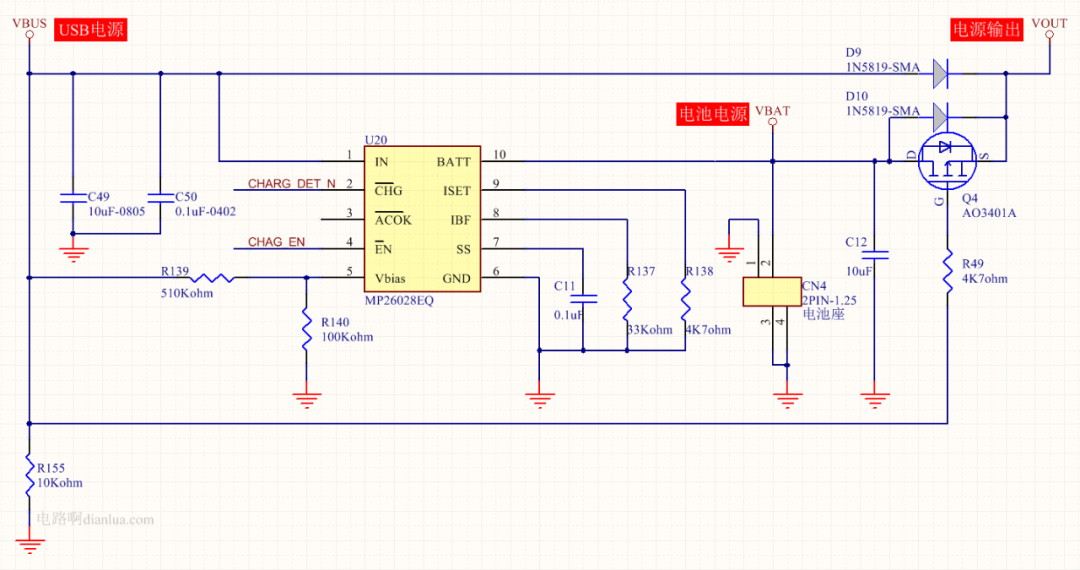
很多内置有锂电池的便携电子设备,比如手机,通常采用这样的供电方式:1.没有插入USB电源时,使用内置的锂电池供电。2.当插入USB电源时,切换为由外置的USB电源供电,并对锂电池进行充电。下图电路就是实现上述的功能:来自一款电子书阅读器(Kindle同类产品):





2.原理分析





1)可以加快MOS管打开导通的速度。方法是减小VBUS的滤波电容的容值,减小电阻R155的阻值,这都是让VBUS快速掉电,从而让Vgs快点到达令MOS管完全打开的电压。
2)在VOUT增加滤波电容,但是效果不怎么明显。

4.应用案例


