拆解发现宝藏选型:TI这款DC-DC,成本能压到5毛以下,太香了!

电子开发学习 2025-10-11 11:00
TSP54302昨天写的这篇里面有一颗TI的DC-DC芯片,型号是TPS54331。
拆解发现宝藏选型:TI这款DC-DC,成本能压到5毛以下,太香了!图1
有网友评论里也提到了它。
拆解发现宝藏选型:TI这款DC-DC,成本能压到5毛以下,太香了!图2
以下是TPS54331的特性:
输入电压范围是3.5V~28V;
可调输出电压最低可以达到0.8V;
集成80mΩ的高侧MOSFET支持高达3A的持续输出电流;
使用脉冲跳跃Eco-mode模式在轻载下实现高效率;
570KHz固定开关频率;
1uA关断静态电流;
可编程UVLO阈值;
......
整体看它的参数还是不错的,它适合用于一些消费电子产品,比如机顶盒、CPE设备、LCD显示屏、外设和电源充电器,也可以用于一些工业和车载音频电源,以及5V、12V、24V分布式电源系统等等。
拆解发现宝藏选型:TI这款DC-DC,成本能压到5毛以下,太香了!图3
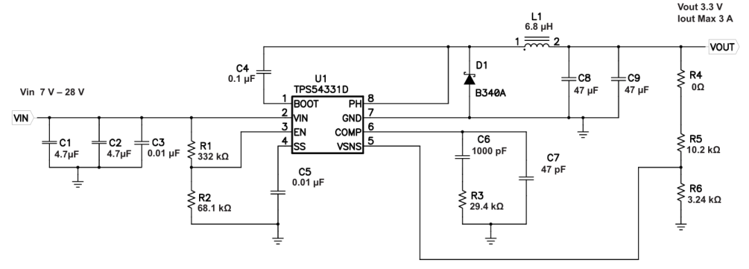
这是它的典型应用原理图。
拆解发现宝藏选型:TI这款DC-DC,成本能压到5毛以下,太香了!图4
这是布局布线参考。
拆解发现宝藏选型:TI这款DC-DC,成本能压到5毛以下,太香了!图5
类似的电源器件其实挺多的,但是架不住这个TI的TPS54331 价格实在太香了,在立创商城它的库存量高达372K+,而且整盘采购的价格是0.73元/pcs。算是很便宜了。
拆解发现宝藏选型:TI这款DC-DC,成本能压到5毛以下,太香了!图6
优信电子的零售价是0.8元/pcs,估计批量采购的价格也很不错。我估计有好的渠道的话,这颗DC-DC的采购价格可以做到5毛以下。
其实TPS54331还有一系列兄弟型号,比如TPS54231\TPS54232等等,在手册里可以看到,我顺便把每个型号在立创的整盘价格都看了一下备注在下面这张图里了:
拆解发现宝藏选型:TI这款DC-DC,成本能压到5毛以下,太香了!图7
但是留言区还有人回复TPS54331有点老,现在主推TSP54302,其实TSP54302我之前确实也用过,当时选择它的主要原因就是封装小。现在再去撸一遍它的数据手册:
拆解发现宝藏选型:TI这款DC-DC,成本能压到5毛以下,太香了!图8
参数基本和TPS54331没有太大的差别,缺点是TSP54302关断静态电流高了一点开关频率低了一点,优点是有了展频可以降低EMI,而且最关键的是封装变成SOT23-6了,这可比TPS54331的SOP-8封装好太多了。
拆解发现宝藏选型:TI这款DC-DC,成本能压到5毛以下,太香了!图9
还有另外一个比较关键的因素是:TSP54302的价格比TPS54331更低,立创商城上一整盘价格是0.59元/pcs。
这两种物料在市场上存货量极大,使用的时候不用太担心缺货的情况,即便有这种情况,也来得及未雨绸缪。但是唯一不好的一点就是,有国产化要求的项目是用不了这些料的。
由于TSP54302开关频率降低,导致在同样电压电流输出的情况下需要搭配更大的电感,比如12V输入的5V输出的情况下,TPS54331使用6.8uH电感就行,但是TPS54302需要搭配10uH电感。这就导致电感的尺寸稍大价格稍高,除此之外没有其他缺点了。
做产品拆解有时候会遇到一些选型不错的器件,当你还在犹豫用哪一颗国产替代物料可以实现costdown的目标的时候,别人用的是TI的物料甚至成本更低,这时候啥都别说,学就完了。所以我会把一些产品中不错的选型记录下来,供自己后续设计时使用,同时也分享给大家,大家平时有积累到好的选型也可以在留言区分享出来一起交流讨论。
另外,以前创建的微信交流群已满员,现在新建了一个硬件交流群,需要的可以扫二维码加群讨论:
拆解发现宝藏选型:TI这款DC-DC,成本能压到5毛以下,太香了!图10

声明:内容取材于网络,仅代表作者观点,如有内容违规问题,请联系处理。 
DC-DC
more
0.2μA关断电流、-25mV瞬态跌落!新一代国产DC-DC性能刷新
12年不鼓包的锂电池!拆解中兴古董随身Wi-Fi,DC-DC电路设计有点意思!
创业血泪教训:降压DC-DC续流二极管,选错就可能毁掉一单生意
深入解析:DC-DC电感值计算与选型关键指南
何谓异步整流、同步整流?DC-DC降压芯片选型注意事项
拆解发现宝藏选型:TI这款DC-DC,成本能压到5毛以下,太香了!
北京新雷能DC-DC模块方案解析
新能源汽车供电系统中的DC-DC降压转换器:如何用TPS54331芯片实现高效供电?
AI玩具DC-DC芯片,安全与成本双突围
Copyright © 2025 成都区角科技有限公司
蜀ICP备2025143415号-1
  
川公网安备51015602001305号